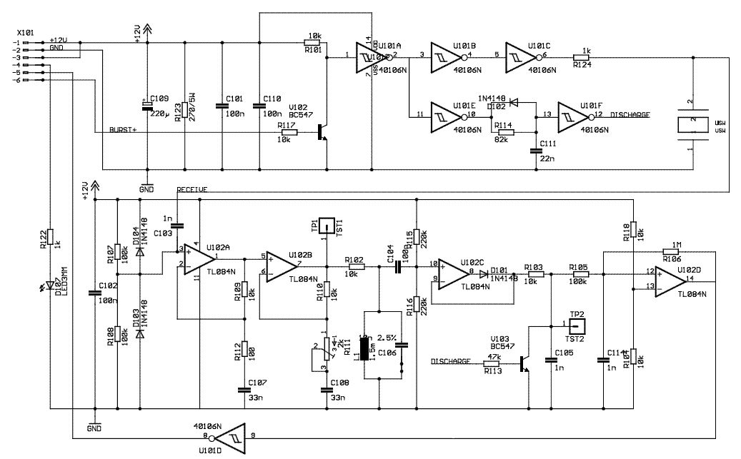
Hallo. Ich hebe ein Project im Internet gefunden, wo es um eine füllstandsmessung geht. (siehe schaltplan im anhang) Kann mir jemand die funktionsweise Grob erklären ? Wie kann das überhaupt funktionieren, im schaltplan ist ja nur ein Ultraschallwandler also kein sender und empfänger !? MfG
Man kann mit einem Ultraschall"ding" senden und empfangen. Man schickt den Ultraschallimpuls los und schaltet denn auf Empfangen um.
Bitte melde dich an um einen Beitrag zu schreiben. Anmeldung ist kostenlos und dauert nur eine Minute.
Bestehender Account
Schon ein Account bei Google/GoogleMail? Keine Anmeldung erforderlich!
Mit Google-Account einloggen
Mit Google-Account einloggen
Noch kein Account? Hier anmelden.
