Hallo Jungs, ich müsste 2x8 (16) I/O Signale über maximal 6 Adern einer 0,8er Telefonleitung über ca. 12 m in meinen Keller bringen. Ich dachte da an iergend en ümsetzer auf en 2-Drahtbus, meine schonmal sowas gesehen zu habe aber finde nichts mehr dazu. Hat von euch jemand ne idee, solte natürlich kein vermögen kosten ist nur ne bastelei. Löten, Ätzen, Lyout machen wäre kein problem für mich müsste nur wissen mit welschen bauteilen es machbar wäre. Danke Markus
Stichworte: I2C, RS422/485 oder CAN. Jeweils mit einem die Signale aufbereitenden µC an jedem Ende.
Es gab (auch bei Conrad) vor einigen Jahren mal ICs für Funkfernsteuerungen. Die haben 8 (?) Tasten codiert, so dass man ein Funkmodul anschließen konnte. Ein zweiter Chip hat das codierte Signal dann wieder auf 8 (?) Ausgänge dekodiert. Bezeichnung kenne ich leider nicht mehr. Hab eben mal danach gesucht.
Hallo, das sind diese Teile, kann man offensichtlich auch kaskadieren. Gruß MURKEL
Markus Steingaß schrieb: > ich müsste 2x8 (16) I/O Signale über maximal 6 Adern einer 0,8er > Telefonleitung über ca. 12 m in meinen Keller bringen. Welche Frequenz und Impulsbreite haben die Signale. Dürfen diese eine Latenz haben oder einen zeitlichen Versatz untereinander? Sind die Signale uni- oder bidirektional? Was soll es genau werden? Mit diesen Informationen könnte man dir vielleicht besser weiterhelfen. Ansonsten wurden weiter oben schon mal ein paar gute Tipps genannt. Wenn es nur in eine Richtung gehen soll und die Signale zeitlich unkritisch sind, würde ich die 16 Signale mit einem µC überwachen und bei Änderungen ein Datenpaket über den UART schicken und auf der anderen Seite wieder zurückwandeln.
Jens PICler schrieb: > Markus Steingaß schrieb: >> ich müsste 2x8 (16) I/O Signale über maximal 6 Adern einer 0,8er >> Telefonleitung über ca. 12 m in meinen Keller bringen. > > Welche Frequenz und Impulsbreite haben die Signale. Dürfen diese eine > Latenz haben oder einen zeitlichen Versatz untereinander? Sind die > Signale uni- oder bidirektional? Was soll es genau werden? Mit diesen > Informationen könnte man dir vielleicht besser weiterhelfen. Ansonsten > wurden weiter oben schon mal ein paar gute Tipps genannt. > > Wenn es nur in eine Richtung gehen soll und die Signale zeitlich > unkritisch sind, würde ich die 16 Signale mit einem µC überwachen und > bei Änderungen ein Datenpaket über den UART schicken und auf der anderen > Seite wieder zurückwandeln. Hallo, also die Signale sein einfach nur ein oder aus. Damit will ich kontakte von Fenstern die im OG zusammenlaufen auf eine SPS in den Keller bringen. Danke Markus
Hei, na dann würde ich die Adern einfach "binär" verschalten. (Das erledigt ein µC im Obergeschoß) Dann sparst Du an der SPS auch noch ein paar Eingänge. Du kannst mit den 6 Adern 63 Signale übertragen, wenn ich mich nicht verrechnet habe. Des weiteren brauchst Du nur auf einer Seite einen µC. Vielleicht noch einen ULN2003 oder so, damit man die Signale einfach auf 24V bekommt, was eine SPS ja normalerweise haben will. Der invertiert zwar, aber das kannst Du in der SPS ja wieder verwursten... Also in etwa so: Adern Fenster 00001 Kontakt1 00010 Kontakt2 00011 Kontakt3 usw. (Du würdest theoretisch mit 5 Adern auskommen) Wenn Du die Signale an einen Port der SPS anschließt und diesen in eine Variable einliest und selbige dann bitweise ausliest, hast Du mit wenig Aufwand sehr viele Signale verarbeitet. Vielleicht gehts auch ohne Umweg über ne weitere Variable, aber ich kenne Dein System nicht. Grüße, Tom PS: Welche SPS verwendest Du?
Tom P. schrieb: > Adern Fenster > 00001 Kontakt1 > 00010 Kontakt2 > 00011 Kontakt3 > usw. > (Du würdest theoretisch mit 5 Adern auskommen) ne ne ne, bei Kontakt1 UND Kontakt2 kann man das dann nicht mehr von Kontakt3 unterscheiden. RS485 würde ich empfehlen, oder Bluetooth
Markus Steingaß schrieb: > Ich dachte da an iergend en ümsetzer auf en 2-Drahtbus, DTMF funktioniert über Tausende von km problemlos. Und es gibt passende ICs dafür, wenn man keinen µC will. Allerdings sind diese überwiegend obsolet. Gruss Harald
Mit Tastenabfrage per Charlieplexing bekommt man 30 Kontakte über 6 GPIO eingelesen. Man kommt, weil n<20 auch mit 5 Adern aus. An der SPS brauchst du dann halt 5 Ausgänge und 5 Eingänge. Und vielleicht ein bisschen Diodenlogik und Pullup-Widerstände. mf
Mit Der Anzahl an Leitungen müsste man doch eigentlich eine Porterweiterung in Form von Schieberegistern realisieren können. Dann muss man "nur noch" die Software entsprechend basteln...
Hei, @Maddin: ohja Asche auf mein Haupt, Du hast Recht! Welche Schnittstellen stehen denn an der SPS zur Verfügung? Ich hab an meiner SPS grad eine RS485 laufen, an der ich ne Menge kleiner µC mit Modbus-Slave drauf laufen hab. Grüße, Tom
Tom P. schrieb: > Hei, > > @Maddin: ohja Asche auf mein Haupt, Du hast Recht! > > Welche Schnittstellen stehen denn an der SPS zur Verfügung? > Ich hab an meiner SPS grad eine RS485 laufen, an der ich ne Menge > kleiner µC mit Modbus-Slave drauf laufen hab. > > Grüße, > > Tom Es stehen leider nur Digitale eingänge 24V zu Verfügung. Das mit den U6050 und dem U6052 hört sich gut an, hätte da jemand mal en schaltplan zu komm leider doch damit nicht zurecht. Danke
Würde an deiner Stelle so einen Kram nicht anfangen. 2 x ATMega8 (o.ä) (der hat dann direkt gleich genug I/Os) 2 Quarze 2 x RS485 -Treiber 2 x ULN2803 Geschätzte 20 Zeilen Code 2 Adern für die Datenübertragung, 2 weitere für die Spannungsversorgung Prozessor1 liest die Eingänge, bastelt daraus irgendwas (im einfachsten, hier ausreichenden Fall, sind das 2 Byte binär) und schickt die per UART raus. Der andere wartet, bis was kommt. Und wenn, dann empfangen und auf die 16 Ausgänge verteilen. Sehr simpel, Material 10€. Software je nach Vorkenntnissen. Für nen Profi ne Stunde Arbeit.
Anstatt einen zweiten Atmega für 16 Ausgänge zu missbrauchen könnte auch ein 74HC595 das ganze günstiger erledigen.
Kann man. Aber dann brauchste 2 RS485-Strecken (Takt + Daten). Mal die Reichelt-Preise: 2 x MAX485, 2 x 74HC595 -> 3,60€ ATMega8 2,10€
H.joachim Seifert schrieb: > Prozessor1 liest die Eingänge, bastelt daraus irgendwas (im einfachsten, > hier ausreichenden Fall, sind das 2 Byte binär) Bei 16 Bit wird man dann allerdings ein spezielles Timing verwenden müssen, damit der Empfänger die beiden Bytes auseinanderhalten kann.
Oder das 9.Bit verwenden :-) Kann man aber auch in jedem beliebigen anderem (auch eigenem Format) machen. ASCII wäre auch ganz interessant, da kann man mal eben mit nem Terminalprogramm mithören/kontrollieren. Datenengpass gibts ja nicht.
H.joachim Seifert schrieb: > Würde an deiner Stelle so einen Kram nicht anfangen. > 2 x ATMega8 (o.ä) (der hat dann direkt gleich genug I/Os) > 2 Quarze > 2 x RS485 -Treiber > 2 x ULN2803 > Geschätzte 20 Zeilen Code > 2 Adern für die Datenübertragung, 2 weitere für die Spannungsversorgung > > Prozessor1 liest die Eingänge, bastelt daraus irgendwas (im einfachsten, > hier ausreichenden Fall, sind das 2 Byte binär) und schickt die per UART > raus. > Der andere wartet, bis was kommt. Und wenn, dann empfangen und auf die > 16 Ausgänge verteilen. > Sehr simpel, Material 10€. > Software je nach Vorkenntnissen. Für nen Profi ne Stunde Arbeit. Hört sich super an nur leider kann ich keine Programme für IC´s schreiben, das Programmieren sollte gehen wenn ich ein Programm habe. Hättest du mal ne Zkizze wie die verschaltet werden müssen. Danke Markus
Markus Steingaß schrieb: > Hättest du mal ne Zkizze wie die verschaltet werden müssen. µC1.Tx - Umsetzer 5V-RS485 - Leitung - Umsetzer RS485-5V - µC2.Rx ULN2803 an digitale Ausgänge vom µC2
Michael schrieb: > Bei 16 Bit wird man dann allerdings ein spezielles Timing verwenden > müssen, damit der Empfänger die beiden Bytes auseinanderhalten kann. Wieso spezielles Timing? Byte 1 sind IOs 1-8 und Byte 2 sind IOs 9-16. Die werden einfach hintereinander übertragen. Natürlich sollte nach der Übertragung des 2. Bytes eine kurze Pause sein, doch das ist eine simple TimeOut-Bedingung, wie sie jede asyncrone serielle Übertragung haben sollte. Außerdem würde ich die IOs auf Pegelwechsel überwachen und nur bei einer Zustandsänderung ein neues Word übertragen. Also sind da längere Pausen durchaus drin... Da das ganze ja in eine SPS gehen soll, reicht m.M.n. ein µC auf der Senderseite. Den Empfang macht die SPS. Die haben ja normalerweise auch serielle Eingänge.
Hei, bei Wago kostet ne serielle Schnittstelle so um die 260 Euro. Ist zudem auch noch echt aufwendig zu programmieren. Wenn schon digitale Eingänge vorhanden sind (ca. 4-8 Euro/Stück), würde ich die auch nehmen. Der ULN2803 schaltet aber die Masse, oder? D.h. man bräuchte auch eine negativ schaltende Eingangsklemme... Bitte berichtigen, falls ich falsch liege! Verrate uns doch noch, welche SPS Du einsetzt! Grüße, Tom
Normalerweise kann ne SPS mit masseschaltenden Ausgängen was anfangen. Falls nicht, dann eben ULN2981 verwenden.
/***************************************************** This program was produced by the CodeWizardAVR V2.05.5a UL Standard Automatic Program Generator © Copyright 1998-2011 Pavel Haiduc, HP InfoTech s.r.l. http://www.hpinfotech.com Project : Version : Date : 09.10.2012 Author : Company : Comments: Chip type : ATmega8 Program type : Application AVR Core Clock frequency: 3,686400 MHz Memory model : Small External RAM size : 0 Data Stack size : 256 *****************************************************/ #include <mega8.h> // Standard Input/Output functions #include <stdio.h> bit timer_ready; // Timer2 output compare interrupt service routine interrupt [TIM2_COMP] void timer2_comp_isr(void) { timer_ready=1; } // Declare your global variables here void main(void) {unsigned char input_data[3]; // Declare your local variables here // Input/Output Ports initialization // Port B initialization // Func7=In Func6=In Func5=In Func4=In Func3=In Func2=In Func1=In Func0=In // State7=P State6=P State5=P State4=P State3=P State2=P State1=P State0=P PORTB=0xFF; DDRB=0x00; // Port C initialization // Func6=In Func5=In Func4=In Func3=In Func2=In Func1=In Func0=In // State6=P State5=P State4=P State3=P State2=P State1=P State0=P PORTC=0x7F; DDRC=0x00; // Port D initialization // Func7=In Func6=In Func5=In Func4=In Func3=In Func2=In Func1=In Func0=In // State7=P State6=P State5=P State4=P State3=P State2=P State1=P State0=P PORTD=0xFF; DDRD=0x00; // Timer/Counter 0 initialization // Clock source: System Clock // Clock value: 460,800 kHz TCCR0=0x02; TCNT0=0x00; // Timer/Counter 1 initialization // Clock source: System Clock // Clock value: Timer1 Stopped // Mode: Normal top=0xFFFF // OC1A output: Discon. // OC1B output: Discon. // Noise Canceler: Off // Input Capture on Falling Edge // Timer1 Overflow Interrupt: Off // Input Capture Interrupt: Off // Compare A Match Interrupt: Off // Compare B Match Interrupt: Off TCCR1A=0x00; TCCR1B=0x00; TCNT1H=0x00; TCNT1L=0x00; ICR1H=0x00; ICR1L=0x00; OCR1AH=0x00; OCR1AL=0x00; OCR1BH=0x00; OCR1BL=0x00; // Timer/Counter 2 initialization // Clock source: System Clock // Clock value: 28,800 kHz // Mode: CTC top=OCR2 // OC2 output: Disconnected ASSR=0x00; TCCR2=0x0D; TCNT2=0x00; OCR2=0x90; // External Interrupt(s) initialization // INT0: Off // INT1: Off MCUCR=0x00; // Timer(s)/Counter(s) Interrupt(s) initialization TIMSK=0x80; // USART initialization // Communication Parameters: 8 Data, 1 Stop, No Parity // USART Receiver: Off // USART Transmitter: On // USART Mode: Asynchronous // USART Baud Rate: 57600 UCSRA=0x00; UCSRB=0x08; UCSRC=0x86; UBRRH=0x00; UBRRL=0x03; // Analog Comparator initialization // Analog Comparator: Off // Analog Comparator Input Capture by Timer/Counter 1: Off ACSR=0x80; SFIOR=0x00; // ADC initialization // ADC disabled ADCSRA=0x00; // SPI initialization // SPI disabled SPCR=0x00; // TWI initialization // TWI disabled TWCR=0x00; // Global enable interrupts #asm("sei") while (1) { if (timer_ready) {timer_ready=0; input_data[0]=PORTB; input_data[1]=PORTC; input_data[2]=PORTD; //hier evtl. noch was mit den Daten machen putchar (input_data[0]); putchar (input_data[1]); putchar (input_data[2]); } } } quick&dirty 5min-Programm. Timer2 erzeugt alle 5ms einen Interrupt. Ist dieser da (timer_ready=1) werden alle 3 Ports eingelesen und seriell verschickt. Verbesserungen möglich :-), aber es sollte schon mal funktionieren.
ups, natürlich so: input_data[0]=PINB; input_data[1]=PINC; input_data[2]=PIND;
>ich müsste 2x8 (16) I/O Signale über maximal 6 Adern >Hört sich super an nur leider kann ich keine Programme für IC´s .... Man muss nicht für alles mögliche tausende Logicgatter bemühen. Warum machst du nicht einfach mit den 4x4 Schaltern und 4x4 Rs 4 DACs und schickst das (mit ges 5 Leitungen) runter zur SPS.
MCUA schrieb: > Warum machst du nicht einfach mit den 4x4 Schaltern und 4x4 Rs 4 DACs > und schickst das (mit ges 5 Leitungen) runter zur SPS. Hei, und dann an vier analoge Eingänge der SPS?? Das ist aber wirtschaftlich gesehen auch nicht wirklich sinnvoll. Analoger Eingang=Teuer! Grüße, Tom
>und dann an vier analoge Eingänge der SPS?? >Das ist aber wirtschaftlich gesehen auch nicht wirklich sinnvoll. Anal.Eing muss nicht unbedint teuer sein, je nach Hersteller. Man kann sich den passenden ADC auch selbst zusamenstricken (wenn man kein uc verwenden will), mit OPs oder COMPs. Andere Möglichkeit, die SPS schickt über 1 Leitung ein 4 stufiges Signal hoch, das dekodiert man analog 1v4 (MUX), und schaltet mit den 4 Stufen jeweils 4 Bits runter zur SPS. Viele Wege führen nach ROM.
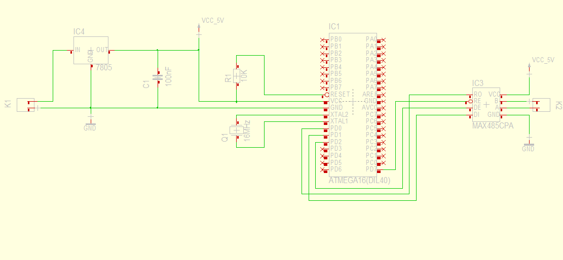
Hallo, Also ich find die Variante mit nem Atmega super habe dann gleich mal einen Atmega16 genommen das ich paar Reserven habe wenn schon, wer weis was kommt. Habe jetzt mal nen Schaltplan gemacht. So müsste ja dann jede Seite aussehen, Empfänger und Sender. Stimmt das so? Oder ist das total falsch. Danke Markus
Im Prinzip richtig, noch einiges an Feinarbeit: -dem 7805 solltest du einen Eingangskondensator (47µ) spendieren -am Quarz fehlen die 2 22pf-Kondesatoren -AGnd und AVcc müssen angeschlossen werden -du solltest einen ISP-Anschluss vorsehen -/RE und DE kannst du zusammenfassen und an nur einen Portpin legen. Falls du vornherein nur in eine Richtung Daten senden willst, brauchst du nicht mal das. Besser ist es aber, wenn man in beiden Richtungen arbeiten kann. -RS485: http://www.mikrocontroller.net/articles/RS-485 , Terminierung
Hallo, Markus Steingaß schrieb: > müsste nur wissen mit welschen bauteilen es machbar wäre habe noch zwei alte Platinen (Projekt aus der Funkschau) mit einen Decoder/Encoder gefunden. Das könnte dich interessieren! Baustein ist der ED-15 Es können 15 Zustände in ca. 10 ms übertragen werden. Mit 3 Verbindungsleitungen, Spannungsversorgung und einer Datenleitung ist die Anbindung nicht schwer. Auch wenn die Datenleitung über eine RS485-Strecke geführt werden müsste. Ein Ausgangstreiber für 24 Volt sollte auch aufgetrieben werden können. Daten über das Layout habe ich nicht mehr. Platine und Schaltung ist aber funktionstüchtig. Siehe Anlage Gruß G.G.
/RE und DE braucht man nicht als zwei signale aus dem µC ziehen - ein Signal an die beiden reicht...
H.joachim Seifert schrieb: > Im Prinzip richtig, noch einiges an Feinarbeit: > -dem 7805 solltest du einen Eingangskondensator (47µ) spendieren > -am Quarz fehlen die 2 22pf-Kondesatoren > -AGnd und AVcc müssen angeschlossen werden > -du solltest einen ISP-Anschluss vorsehen > -/RE und DE kannst du zusammenfassen und an nur einen Portpin legen. > Falls du vornherein nur in eine Richtung Daten senden willst, brauchst > du nicht mal das. Besser ist es aber, wenn man in beiden Richtungen > arbeiten kann. > -RS485: http://www.mikrocontroller.net/articles/RS-485 , Terminierung So habe das mal angepasst, ISP brauch ich net zum programmieren kommt die dann auf ein Programmer Board. Ist es möglich das so zu bauen das ich wählen kann mit welschem Aus/Eingang ich senden bzw. empfangen kann? Kann man das dann entsprechen programmieren und z.b. mit jumpern einrichten so wäre sie dann universäller auch für die anderen Bastler hier. Markus
Eine weitere Möglichkeit wäre: Jeweils 4 Schalter mit 4 unterschiedlich gewichteten Widerständen auf 4 (08/15) A/D-Wandler gelegt. Die Genauigkeit der meisten eingebauten Wandler reicht für 16 verschiedene mögliche Spannungen längst aus. Mach in der Summe: 4 Signaldrähte, 1 Versorgungsleitung und einen Draht zum Abschneiden (Reservedraht).
Markus Steingaß schrieb: > So habe das mal angepasst, ISP brauch ich net zum programmieren kommt > die dann auf ein Programmer Board. > > Ist es möglich das so zu bauen das ich wählen kann mit welschem > Aus/Eingang ich senden bzw. empfangen kann? Kann man das dann > entsprechen programmieren und z.b. mit jumpern einrichten so wäre sie > dann universäller auch für die anderen Bastler hier. > > Markus Kann/könnte man, aber verzettel dich nicht. Ich glaub, du hast erst mal genug Baustellen. Beschränk dich erstmal auf eine funktionierende Hardware und bring eine (unidirektionale) Verbindung zustande (bei bidirektionaler RS485 lauern noch ein paar kleinere Fallstricke) Und so neu ist die Sache nicht, dass andere das unbedingt brauchen. ISP würde ich trotzdem vorsehen, nichts ist lästiger als ständig den Prozessor umzustecken. Irgendwann sind die Pins verbogen, die Fassung ausgelutscht oder der MC verkehrt herum eingesteckt. Beim ersten Programmierversuch wirds nicht funktionieren :-)
H.joachim Seifert schrieb: > Markus Steingaß schrieb: > >> So habe das mal angepasst, ISP brauch ich net zum programmieren kommt >> die dann auf ein Programmer Board. >> >> Ist es möglich das so zu bauen das ich wählen kann mit welschem >> Aus/Eingang ich senden bzw. empfangen kann? Kann man das dann >> entsprechen programmieren und z.b. mit jumpern einrichten so wäre sie >> dann universäller auch für die anderen Bastler hier. >> >> Markus > > Kann/könnte man, aber verzettel dich nicht. Ich glaub, du hast erst mal > genug Baustellen. > Beschränk dich erstmal auf eine funktionierende Hardware und bring eine > (unidirektionale) Verbindung zustande (bei bidirektionaler RS485 lauern > noch ein paar kleinere Fallstricke) > Und so neu ist die Sache nicht, dass andere das unbedingt brauchen. > ISP würde ich trotzdem vorsehen, nichts ist lästiger als ständig den > Prozessor umzustecken. Irgendwann sind die Pins verbogen, die Fassung > ausgelutscht oder der MC verkehrt herum eingesteckt. Beim ersten > Programmierversuch wirds nicht funktionieren :-) Da verbrauche ich aber zu viele Ausgänge wieder, das überleg ich mir nochmal. Stimmt denn die Schaltung sonst so weit? Markus
>Eine weitere Möglichkeit wäre: Jeweils 4 Schalter mit 4 unterschiedlich >gewichteten Widerständen auf 4 (08/15) A/D-Wandler gelegt. steht oben schon.
Hei, verrate uns doch mal, welche SPS Du einsetzt! Evtl. kommen dann noch ein paar brauchbare Ideen. Grüße, Tom
Markus Steingaß schrieb: > ich müsste 2x8 (16) I/O Signale über maximal 6 Adern einer 0,8er > Telefonleitung über ca. 12 m in meinen Keller bringen. Hast du analoge Eingänge? Dann geht es evtl. über Spannungsteiler wo Kontakte einzelne Widerstände überbrücken bzw. parallel schalten. Pro Draht hast du 16/6 = 3 Werte Das sind bei 0-10V z.b. 1, 3 und 5V (Summe8) Damit lässt sich der einzelne Schaltzustand identifizieren.
Tom P. schrieb: > Hei, > > verrate uns doch mal, welche SPS Du einsetzt! > Evtl. kommen dann noch ein paar brauchbare Ideen. > > > Grüße, > > Tom Also ich habe ein WAGO SPS die 750-842. Ich möchte jetzt auf jeden fall die Version mit dem Atmega umsetzen die reitzt mich jetzt. Danke
Hei, na also! Da hätte ich schon eine Idee: Nimm die Servideschnittstelle und spendiere ihr einen 485 Treiber. Dann noch Modbus-Slave auf den µC und los gehts! Die Serviceschnittstelle hat praktischer Weise schon 5V Pegel. :-) Modbus Master ist dann auch schnell eingerichtet. (Sofern man sich nicht das hochkomplizierte Beispiel von Wago anschaut, sondern selber macht) So kommst Du mit nur einem µC aus, hast ein sicheres Übertragungsprotokoll und kannst in beide Richtungen Daten austauschen. (Für die Zukunft.) Grüße, Tom
Tom P. schrieb: > Hei, > > na also! Da hätte ich schon eine Idee: > Nimm die Servideschnittstelle und spendiere ihr einen 485 Treiber. > Dann noch Modbus-Slave auf den µC und los gehts! > > Die Serviceschnittstelle hat praktischer Weise schon 5V Pegel. :-) > > Modbus Master ist dann auch schnell eingerichtet. > (Sofern man sich nicht das hochkomplizierte Beispiel von Wago anschaut, > sondern selber macht) > > So kommst Du mit nur einem µC aus, hast ein sicheres > Übertragungsprotokoll und kannst in beide Richtungen Daten austauschen. > (Für die Zukunft.) > > > Grüße, > > Tom Sorry hätte schon gern ein Autagessystem vielleicht will ich ja auch mal signale ohne sps von oben nach unten. Danke Markus
Könnte mir bitte jemand en Programm für meine obige schaltung schreiben. Wäre super . Danke Markus
Ist jetzt nicht dein Ernst, oder? Ich habe dir doch oben schon ein fast fertiges Programm hingestellt. Ok, ein bisschen ummodeln auf Mega16, aber sonst?
H.joachim Seifert schrieb: > Ist jetzt nicht dein Ernst, oder? > Ich habe dir doch oben schon ein fast fertiges Programm hingestellt. > Ok, ein bisschen ummodeln auf Mega16, aber sonst? Ja ok sorry aber zu mir da so schwer mit, aber ok werds mal probieren. Mit was für einem Programm mache ich das am besten auch das Programmieren später. Hatte mal das AVR Studio ist das gut oder haste was besseres? Markus
Bis wann bräuchtest Du das Teil ? Habe selber sowas vor, aber zur Zeit ein klein wenig Zeitmangel... Ich selber arbeite auch mit dem Atmel Studio.
>Könnte mir bitte jemand en Programm für meine obige schaltung schreiben.
ua deswegen hatte das mit den DACs erwähnt
Bitte melde dich an um einen Beitrag zu schreiben. Anmeldung ist kostenlos und dauert nur eine Minute.
Bestehender Account
Schon ein Account bei Google/GoogleMail? Keine Anmeldung erforderlich!
Mit Google-Account einloggen
Mit Google-Account einloggen
Noch kein Account? Hier anmelden.




