Hi Ich habe hier ein 17,73447 MHz Quarz liegen und möchte damit meine Schaltung mit Takt versorgen. Ich habe es mit einem 74LS00 versucht, jedoch scheint der dadraus resultierende Takt nicht ganz den 17,73447 MHz zu entsprechen. Erst wenn ich dort irgendwo die PIN's berühre scheint der Takt dorthin zu wandern (TV-FBAS Farbe). Bei der Schaltung mit den 2 NAND Gattern steht auch das diese nur bis max 16MHz geeignet sein soll. Jetzt meine Frage, weiss einer wie ich ein Taktgenerator hin bekomme mit meinem Quarz. Google half auch nicht so recht weiter.
Nun wie hast du denn den 74Ls00 beschaltet? und was bedeutet nicht ganz? 17,7340 bis 17,7345 ist auch nicht ganz 17,73447 MHz
Könnte der 74LS evtl. zu stark dämpfen? Probiers doch mal mit einem HC oder HCT, wie hier: http://www.elektronik-kompendium.de/public/riederer/Quarz-oszil.htm Viel Erfolg. Gruß Jens
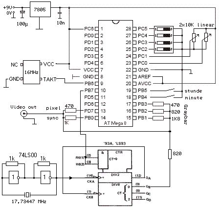
Den genauen Wert kann ich nicht sagen. Dieser Taktgenerator dient eben zur Erzeugung eines FBAS Signals (Farb TV). Dewegen sehe ich nur das Endergebniss (Farbe oder keine). Wenn ich eben auf Anschlüsse fasse beim 74LS00 sieht man Farbe, ansonsten ist sie weg. Also liegt die Taktfrequenz irgendwo anders als bei 17,73447. Son HC type habe ich nicht gerade hier liegen. Den Taktgenerator den ich gerade verwende sieht man hier im Anhang.
Hi kryon Die von Dir gezeigte Schaltung betreibt den Quarz in Serieresonanz. Die Angabe der Quarzfrequenz alleine reicht nicht: Es muss noch spezifiziert sein ob das die Serieresonanzfrequenz oder die Parallelresonanzfrequenz ist. Bei Parallelresonanz muss auch die Lastkapazität angegeben sein. Typischerweise ist die angegebene Frequenz die Parallelresonanzfrequenz bei einer Lastkapazität von einigen 10 pF. Am besten baust du den Osc. den Jens angegeben hat und dann nimmst Du für einen der beiden Cs einen Trimmer (50pF). So kannst Du die Frequenz minimal varieren.
Gibt es eigentlich ein PLL taktgenerator ala 555 die solch eine Frequenz stabil erzeugen können ?
Einen PLL ala 555 gibt es wohl nicht, da der NE555 kein PLL ist... (?) Aber grundsätzlich kannst Du mehr oder weniger jedes rationale Verhältniss mit einem PLL erzeugen.... Uebrigens: Evt. ist Dein Quarz kein Grundtonquarz. Da funktioniert die Schaltung von Jens natürlich nicht (bzw. die Frequenz ist total falsch). Schau Dir vielleicht mal AN-340 von Fairchild Semiconductor an.
Bitte melde dich an um einen Beitrag zu schreiben. Anmeldung ist kostenlos und dauert nur eine Minute.
Bestehender Account
Schon ein Account bei Google/GoogleMail? Keine Anmeldung erforderlich!
Mit Google-Account einloggen
Mit Google-Account einloggen
Noch kein Account? Hier anmelden.
