Hallo, ich habe jetzt einen Differenzenverstärker mit einem LM 324 aufgebaut zwecks (ent-)ladestrommessung für einen Bleiakku. Ich kann mit diesem Differenzenverstärker die Spannungsdifferenz über einem Shunt messen. Je nach Stromrichtung wird ein Signal mit -5V..0V oder 0V..5V ausgegeben. Funktioniert prima! Das Problem ist jetzt nur, dass ich die Ströme mit einem Atmega128 messen will und der keine negativen Spannungen bekommen darf bzw. damit auch nichts anfangen kann. Ich suche jetzt eine lösung, dass meine Schaltung mit immer eine Spannung zwischen 0..5V ausgibt, unabhängig von der Stromrichtung. Habt ihr dazu eine gute Idee? Vielen Dank und Gruß Nico
Mit einem OpAmp 5V addieren und die Spannung dann über Spannungsteiler wieder auf 5V max bringen. 2,5V = 0 Strom. Arno
einfach den OPV mit Betriebsspannung 0..5V betreiben und den einen Eingang des Differenzverstärkers (siehe Datei- Anhang) mit 2,5V vorspannen. Die Verstärkungen und die Größe des Shunt (Pv) müsstest Du bestimmt noch anpassen. Viel Erfolg... müllo
Villeicht hilft Dir das auch weiter: http://www.elektronik-kompendium.de/public/schaerer/diffamp.htm Im Bild 5 soll A4 den virtuellen Nullpunkt mit Offset herstellen. Du brauchst den Offset nur auf halbe Ub bringen und schon hast Du Ua = Ub/2 +- Ue*Verstärkung. Blackbird
Noch was: die Grenzen der Ue des OV beachten. Am Besten mit einem 7660 eine negative Betriebsspannung für den OV erzeugen und den Shunt in die Masseleitung legen. Damit kann man dann jeden einfachen 4fach-OV (LM324, TL074, TL064, LM 3900, ...) nehmen. Die Widerstände z.B. 20kOm 1%, die halben und doppelten Werte durch Parallel- und Reihenschaltung erzeugen. Blackbird
hm, schonmal vielen dank für eure beiträge! @ arono und müllo: den gedanken hatte ich auch schon, funktioniert sicherlich. was mich daran nur stört sind 4 punkte: -die Messgenauigkeit (10 Bit) leidet darunter (nurnoch 9 Bit). d.h. die werte sind noch halb so genau. -ich denke, dass die durch einen spannungsteiler erzeugten 2,5V(betriebsspannung 5V) eher ungenau sind. Möglicherweise zeigt mein MC mir dann an, dass strom fließt, obwohl nichts fließt. -wenn der geplante messbereich überschritten wird (geplant sind 40A) würde der Op in der einen Richtung doch wieder ins negative absinken und den MC zerstören ?? !! -da es kein Rail-to-Rail OP ist, wird der Messbereich von 2,5V..5V noch weiter verkleinert, da man mit dem LM 324 glaube ich nicht mit dem Ausgangssignal an VCC gehen kann. @Blackbird (2. Beitrag): ich habe den OP bereits mit +-5V Versorgt (mittels 7760), was meinst du mit den Shunt in die masseleitung legen und wieso die Widerstände verdoppeln/halbieren? kann dir da im moment leider nicht folgen... Vielen dank nochmal! gruß Nico
ach, was ich suche ist mehr eine schaltung die das Ausgangssignal wieder auf 0..5V bringt falls es ins negative rutscht... gruß nico
Dann beschaltest Du einen OpAmp als Gleichrichter. Vorteil: keine negativen Spannungen möglich und volle Genauigkeit. Nachteil: Du brauchst noch einen Komparator für das Vorzeichen. Arno
@arno wie bekomme ich so eine schaltung hin? habe noch nie einen oamp als gleichrichter gesehen. wie mache ich das mit dem komperator? gruß nico
wenn du nicht wissen willst, ob strom rein oder raus geht kannst du auch einen gleichrichter nehmen ;) aber dann hast du ebend keine stromrichrung an sonnsten musst du wie schon gesagt die 0V auf 2,5V setzen und dann eben die 2,5V dem eingang zuaddieren. evtl kannst du auch die negative spannung invertiert auf einen 2ten ADC geben und hast somit (wenn noetig) noch 10Bit als aufloesung (trennen mittels Dioden) gruss Jens
@jens: mit einem normalen gleichrichter wird das nicht gehen. mit dioden wird das auch schwierig, da sie ja immer eine gewisse spannung brauchen, bis sie sperren (kennlinie). kann man einen op als gleichrichter benutzen? wie geht das mit dem komperator? es würde mich schon interessieren, wie rum der strom fließt... gruß nico
was ist, wenn du 2OPvs nimmst einen nicht invertierer und einen invertierer damit muesste sich doch etwas machen lassen oder?? problem ist dann nur, wie man die negative spannung rausfiltern will (die sollte nicht auf den ADC kommen) ;) Gruss Jens
ahh eine idee angenommen, du hast einen positiven strom gibt der invertierer die eine negative spannung und der nicht invertierer eine positive richtig? das heisst eine spannung ist positiv.. nun gehst du hin und nimmst dir eine und legst die so auf einen 2ten OPV, der rausfindet, ob die spannung positiv oder negativ ist (ohne rueckkopplung) aehnlich einem komperator. (das selbige fuer die andere seite) nun kannst du nach den ersten OPVs ueber einen widerstand (ca. 47k) und einem gatter die negative spannung auf masse ziehen (evtl reicht auch ein 0815 transistor) ich hoffe, du hast meine theorie verstanden Gruss Jens
ahhh nu kommen die meinungen wieder mitden 0,6 0,7v rest ;) okok mit einem mosfet bekommt man die spannung weiter gegen masse ;)
Hallo Nico, "Shunt in die Masseleitung legen ..." macht man, wenn man keinen Rail-to-Rail-OV, jedoch eine neg. Spannungsversorgung für den OV hat. Würdest Du den Shunt in eine Versorgungsleitung legen, so muß entweder der OV ein Rail-to-Rail-Typ sein oder die Versorgungsspannung des OV größer sein. "die halben und doppelten Werte ..." beziehen sich auf eine Anpassung der Differenzverstärker-Verstärkungen, falls notwendig. Wenn jedoch alle gleich sind (alle R3 im Bild 5), genügt ein Wert. Mit der Nullpunktverschiebung wird die Genauigkeit halbiert. Was Du willst, ist ein aktiver Gleichrichter (mit OVs, für niedrige Frequenzen). Diese Schaltungen haben meistend noch einen Digitalausgang, der anzeigt, ob die Polarität + oder - ist: also wird die Genauigkeit 1 Bit höher. Du könntest als erstes einen Differenzverstärker ohne Nullpunktverschiebung (der liefert Dir eine auf Masse bezogene Spannung, die proportional dem fließenden Strom ist), gefolgt von einem aktiven Gleichrichter (der polt nur die neg. Spannungswerte in positive um und zeigt das an) verwenden. Blackbird Blackbird
Hallo Blackbird! Du könntest als erstes einen Differenzverstärker ohne Nullpunktverschiebung (der liefert Dir eine auf Masse bezogene Spannung, die proportional dem fließenden Strom ist), gefolgt von einem aktiven Gleichrichter (der polt nur die neg. Spannungswerte in positive um und zeigt das an) verwenden. ^^genauso habe ich mir das vorgestellt. den differenzenverstärker, der mir ein signal welches proportional zu stromstärke ist liefert habe ich bereits. ich brauche jetzt nurnoch den aktiven gleichrichter. wie baue ich sowas? aus der oamp.pdf werde ich nicht so richtig schlau. gibt es dafür fertige schaltungen? welche dioden und widerstände brauche ich, wenn ich es wie in der oamp.pdf mache? von den lm324 habe ich noch ne menge! gruß nico
<img src="http://homepages.internet.lu/absolute3/tronic/oa12.gif"> http://homepages.internet.lu/absolute3/tronic/opcirc5.htm geht sowas?
ich meine den ganz rechten! was braucht man dafür für dioden? gruß nico
ach, da brauche ich nurnoch eine leitung welche mir sagt, in welche richtung der strom fließt :) gruß nico
Schau mal hier: http://www.national.com/an/AN/AN-31.pdf#page=17 http://www.national.com/an/AN/AN-20.pdf#page=10 und noch einen Komparator: http://www.national.com/an/AN/AN-41.pdf#page=3 Ähnliches findest Du bei anderen Herstellern ebenso. Arno
"precision full-wave rectifier" ist schon richtig. Am Ausgang des 1.
OVs ist entweder + oder - (je 0,6V) zu messen, je nach Polarität der
Eingangsspannung. Dort noch hochohmig einen OV dran ("Zero crossing
finder" ohne C, statt dessen einen OV als Spannungsfolger) und Du hast
die Anzeige für die Polarität.
Diskrete A/D-Wandler hatten eine ähnliche Schaltungstechnik verwendet.
Blackbird
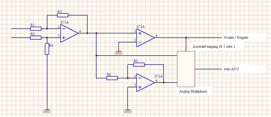
  Hallo so habe mir nun etwas anderes ausgedacht.. IC1a = Differenzier verstärker IC2a = Invertierer, um die Negative spannung nach oben zu holen IC3a = eine art komperator, der feststellt, ob eine positive spannung anliegt oder eine negative Ist nun eine positive Spannung am eingang wird diese ueber den Multiplexer direkt auf den ADC gegeben. (Steuerleitung Ausgang IC2a = 0) nun ist die spannung negativ (Steuerleitung Ausgang IC2a = 1) schaltet der Analog Multiplexer auf den 2ten eingang man muesste nur schauen, ob der Multiplexer negative spannungen am eingang verkraftet ich meine da gibt es einen Gruss Jens
@arno, in dem ersten link ist auf seite 19 was interessantes (Absolute Value Amplifier with Polarity Detector), allerdings weiß ich nicht, ob das auch mit lm324 funktioniert, denke aber eher nicht. @blackbird: leider verstehe ich von deinem beitrag wieder nur die hälfte :/ das was ich verstehe hört sich gut an. ich würde jetzt einfach mal einen "precision full-wave rectifier" bauen (welche dioden soll ich nehmen?!) und dann noch so einen zero-crossing-finder ohne kondensator aber dafür einen spannungsfolger? dann hätte ich mal eben 5OPs pro shunt, ist geht das nicht einfacher? (sorry wenn das unverschämt ist!) was sind diskrete A/D wandler? @jens: verstehe von deiner schaltung nicht so viel, da ich ja offensichtlich im umgang mit ops noch nicht so vertraut bin. ist ein multiplexer ein ic, welcher im prinzip ein "elektronisches relais" ist? nochmals vielen dank für eure mühe und zeit! gruß nico
Sei doch nicht so pessimistisch. Probieren geht über studieren. Wenn Du eine symmetrische Spannungsversorgung hast, sollte es eigentlich funktionieren. Du könntest höchstens Probleme mit der Höhe der Versorgungsspannungen bekommen. Für den LM324 ist die positive Betriebsspannung etwas niedrig. Für +5V Ausgang sind 7V Versorgung das Minimum. So gehts zuverlässig nur bis +3V. Die Offsetfehler kannst Du vorher ermitteln und rausrechnen oder kompensieren. Arno
@arno, denke eher dass es nicht funktionieren wird (bzw. weiß nicht wie) da in der schaltung die pins 8 und 1 der beiden OPs verbunden sind und ich nicht weiß wofür bzw. was an diesen pins anliegt. bei dem lm324 existieren diese pinns nicht... gruß nico
Diese Pins sind zur Frequenzkompensation erforderlich, die der 324 bereits eingebaut hat. Und diese Eingaänge werden hier wohl in einer üblen Trickschaltung verwendet. Du brauchst sowieso 3 OpAmp, bau den mit 2 OPs weiter oben auf und den Komparator aus dem dritten Link. Beim Komparator ist möglicherweise noch ein Pegelwandler erforderlöich, damit keine negative Ausgangsspannung auftritt. Arno
Bitte melde dich an um einen Beitrag zu schreiben. Anmeldung ist kostenlos und dauert nur eine Minute.
  
  Bestehender Account
  
  
  
  Schon ein Account bei Google/GoogleMail? Keine Anmeldung erforderlich!
Mit Google-Account einloggen
Mit Google-Account einloggen
  Noch kein Account? Hier anmelden.
