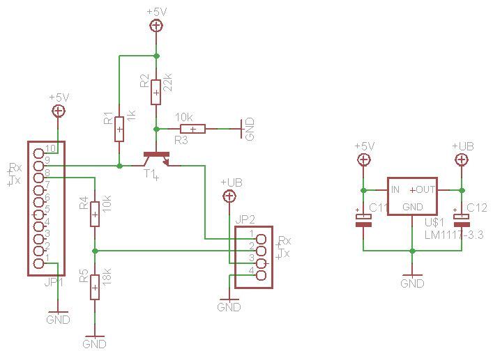
Ich habe diesen UART Pegelwandler (5V --> 3,3V) entworfen. Die Baudrate soll 4800Bd sein. Könnte dieser Pegelwandler so funktionieren, oder muss ich etwas verändern? Könnte ich den Teil mit dem Transistor auch weglassen, da bei einem 5V ich 3,3V auch noch als high erkannt wird, oder sollte ich ihn besser einbauen?
R4 und R5 könnten etwas niederohmiger sein. Ich hätte eher 1k und 1k8 genommen - oder auch 2k und 3k6. Zu hochohmig macht die Flanken müde und du hast nicht gesagt, welcher Baustein der Empfänger ist. Normale CMOS z.B. wollen schon gerne Anstiegszeiten <100 ... 200ns. Rx wird auch funktionieren. Den Transistor (und die zugehörenden Widerstände) kannst du dann weglassen, wenn dein Eingang links ein HCT/ACT usw. ist. Normale CMOS-Eingänge (HC, AC etc) funktionieren da nicht.
Also Rx wird normal mit Tx verbunden. Tx über Sp.-Teiler 10k 18k an Rx 3,3V Seite könnte gehen aber meiner Meinung zu hochohmig besser Sp.-Teiler 1k 1,5k. Wenn Tx 3,3V an Pin1 JP2 hängt dann muss der 3,3V den Transi sperren, das könnte funktionieren da sie Basis ca 1/3 von 5V hat. Meistens geht das wie vermutet auch ohne Pegelwandler.
Lad dir mal den im Paket gezippten Schaltplan des Tinytrak runter. Dort wird noch radikaler an der Schnittstelle gespart, verwendet wird ebenfalls ein PIC. Könnte aber sein, daß sie die Pegel gedreht haben und die Schnittstelle in Software abgebildet ist - denn ich glaub nach Norm gilt log. 1 = <3V und log. 0 = >3V. http://www.byonics.com/tinytrak/
Ich habe jetzt die Variante mit Transistor für Rx und 2,2k und 3,3k für Tx aufgebaut. Funktioniert problemlos :)
Bitte melde dich an um einen Beitrag zu schreiben. Anmeldung ist kostenlos und dauert nur eine Minute.
Bestehender Account
Schon ein Account bei Google/GoogleMail? Keine Anmeldung erforderlich!
Mit Google-Account einloggen
Mit Google-Account einloggen
Noch kein Account? Hier anmelden.
