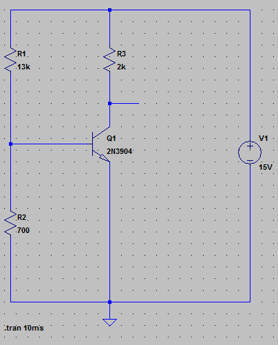
Hallo, ich wollte etwas Theorie in Praxis umsetzen und den Arbeitspunkt für einen Transistor einstellen. Dazu sollte ein 2N3904 NPN Transistor genommen werden. Weiters wollte ich eine Arbeitspunktspannung von Uce = 5V und einem Kollektorstrom von Ic = 10mA. Die Versorgungsspannung sollte Ub = 15V sein. Schaltung siehe Anhang. Nun hab ich im Internet und Büchern immer wieder folgende Formeln gefunden:
Nun zur Berechnung des Spannungsteiler, des öfteren hab ich gelesen, dass Ube ~ 0.7V anzunehmen ist, ebenso die Verstärkung B (hFE) mit etwa 100 (da diese nicht sehr genau zu bestimmen ist).
Da ich auch überprüfen wollte ob ich mit dieser Methode zu einem richtigen Ergebnis gekommen bin, habe ich die Schaltung in dem Programm LTspice simuliert. Ich erhalte jedoch nur Uce = 173mV. Weiters bin ich weder mit unterschiedlichen Ube bzw. hFE Werten annähernd zum richtigen Ergebnis gekommen. Entweder sperrt der Transisotr zuviel oder er schaltet zuviel durch. Auch bei dem einfachen diskreten Schaltungsaufbau konnte ich keine Uce = 5V messen. Nun meine Frage, hab ich bei der Berechnung etwas falsch gemacht, bzw. wie berechnet man den die Widerstände zur Arbeitpunkteinstellung richtig für dieses Beispiel? Muss man auf bestimmte Werte des Datenblatts aufpassen? Datenblatt habe ich folgendes verwendet: http://www.fairchildsemi.com/ds/2N/2N3904.pdf Vielen Dank im voraus! LG M
