Hallo zusammen, Neben der Diskussion "wie wäre es besser", möchte ich die Relais effektiv und preiswert gegen Elektronik austauschen ( nicht gegen elektronische Relais ). Wie könne ich es bewerkstelligen das die beiden Relais wegfallen (5V/500 Ohm) und dennoch die Schaltung klappt. So zur Schaltung ( Skizze siehe Anhang ). Das Relais R1 dient dazu um die Stromversorgung, bei einen Ausfall, umzuschalten auf den Handyakku. Der Verbrauch von µC ist etwa 20 mA, der Strom am Step-up schätze ich auf 400 mA, der am Ausgang zwichen 9-12V bei 120mA haben soll. Das Relais R2 wird vom µC ein und ausgeschaltet. Es dient zu Laden des Handyakkus. Das Handy S25 wird mit einen Strom ca. 150-500mA geladen und bei 100% abgeschaltet. Eine einfache 2Punkt-Ladeschaltung, welches von den µC AVR kontrolliert wird, da der Laderegler im Handy nicht taugt und das Gerät abschaltet. ich möchte nicht die teuern Elektronischen Relais einbauen. Wie kann ich die Relais gegen Stromsparende Elektronik austauschen? Oder es besser machen? THX
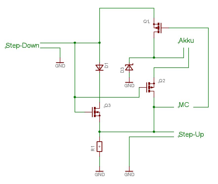
Hallo Dirk, anbei eine eventueller Ansatz zur Lösung deines Problems. Die Werte des Widerstandes und die Bezeichner der FETs bitte ignorieren, ist vom Programm so vorgegeben. Lediglich mal das Prinzip. Hab das nur auf die schnelle mal gezeichnet! Also: Q2 schaltet die Akkuspannung (Source) auf deinen MC, sobald dein Gate negativer ist als die Akkuspannung (also wenn die Spannung ausfällt). Q3 legt dir die Spannung vom Wandler auf deinen MC, solange das Gate von Q3 positiver als dessen Source ist (5V > U(R1)), wobei das knapp werden könnte. Q1 wird vom MC geschalten, um deinen Akku zu laden. Das Prinzip funktioniert aber nur, wenn du entweder (am Ausgang vom Step-Down) Umax oder ~0V hast. Bei schwankenden Spannungen werden die FETs nicht eindeutig schalten. Vllt hat ja jemand ne andere Lösung !?
Achja und Q1 ist ein N-Channel Highside, kannste au vergessen.
Und wo kommt aufeinma der Akku her?! Akku = Handy? Ich glaub kaum dass du Strom über den Handystecker rauskriegst. Bei meinem PDA liegt da keine Spannung an wenn nichts drinsteckt..
Jo, den p-channel hab ich falsch rum gedreht. Q1 würde so auch noch funktionieren, sicherer ist aber ein P.
Sieht gut aus, brauchen die FETs keine Widerstände? ( Sorry ich kenne mich nicht so mit FETs aus)? Ab wann würde der FET schalten Q3(Step-down)? Ich denke mal das ca 100-200 mV restwelligkeit draufliegen, ich denke mal das macht nichts, oder? Schalten die den sauber bei 5V (Ausgang vom Step-Down) und ca 3-3,8 V vom MC zu Q1 ? D2 soll eine Z-Diode sein mit 2,2V?
"Und wo kommt aufeinma der Akku her?! Akku = Handy? Ich glaub kaum dass du Strom über den Handystecker rauskriegst. Bei meinem PDA liegt da keine Spannung an wenn nichts drinsteckt.." Dürfte mit älteren Akkus gehen, welche noch keine Ladeelektronik bzw. Ladeüberwachung haben. Mit den neuen gehts sicher nicht so einfach. warum "aufeinam"... im PDF von Dirk ist n akku drin. Das ist ne Prinzipschaltung!!
Ups - so viele 8-) @Simon Küppers ist ein HandyAkku der die 3,8 -2,9 V liefert und den MC Not versorgt(20-40 mA). Also ist der Schaltplan falsch, ich schätze mal die Z Diode soll ne normale sein (?) @Stefan: könntest du bitte den Schaltung mal richtig posten, thx, dann wird es etwas einfacher.
Stimmt es ist eine Prinzipschaltung und die Relais sollen ausgetauscht werden und Stefan hatte eine "fast" Lösung gehabt :-)
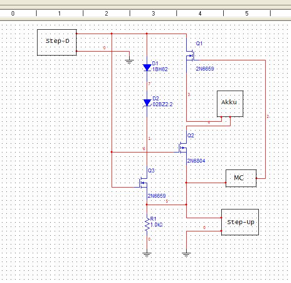
Also hier mal das Ganze noch mit einem vernüftigen Programm :) Die Z-Diode hat, so wie sie im Orignial-PDF eingezeichnet ist, keine Z-Dioden-Funktion. Wenn diese als Ladespannungsbegrenzung für den Akku dienen soll, dann am Akku auf Masse einsetzen (Diodenstrom bitte mit Widerstand begrenzen).
Für R1 vllt. eine Z-Diode einsetzen, sonst sperrt sich der FET eventuell selbst. Oder oben noch eine Diode in Reihe.
Der Handyakku wird mit 5V geladen und vom Laderegler vom Handy begrenzt C35i. die MC Schaltung soll mit max 3,8V laufen deswegen 2 Dioden. 5V-1,2V(1,4V)=3,8(3,6V), Dann kann auch die Z-Diode entfallen. Frage zu den FETs: Q1: klappt das schalten/sperren auch bei 3,6V sicher? Q2 + Q3: wie zu Q1) bei 5V? Die Typen 2N6659,2N6804 sind für den Einsatz dafür tauglich oder war nur zur Demostrationzwecken gedacht?
nein, die Typen waren nur vom Programm vorgegeben, bitte nicht beachten! Wenn der MC mit 3,6V(3,3V) laufen soll, brauchst du zur D1 nochmal eine in Reihe. Q1 steuerst du ja mit LOW durch; um ihn zu sperren, brauchst du an Source von Q1 eine Z-Diode mit 3,6V auf Masse. Sperren: Gate >= Source! Q2 schaltet mit 0V an Gate durch und sperrt mit Gatespannung >= Akkuspannung. Q3 sollte bei 5V auch schalten. Hängt vom Typ ab. Steht im DB wie groß U(GS) sein muss! Einfach mal bei IRF schauen, die haben eine ausgezeichnetet Datenbank.
Ach ja, wenn dir die 5V für Q1 wirklich nicht reichen, kannst ja auch mit deinem Step-Up etwas höher gehen. Musst dann halt die 3,6V am MC wieder angleichen. Gruß
Eine Verbesserung aus den anderen Thread. Widerstand von Q1 im Drain.
ja, der gehört natürlich noch mit rein! Ausserdem solltest du noch einen Widerstand zur Ladestrombegrenzung für deinen Akku vorsehen! Mehr also 400-500mA würde ich anfangs nicht machen (eventuell findest angaben auf dem Aufkleber am Akku). Gruß
Bitte melde dich an um einen Beitrag zu schreiben. Anmeldung ist kostenlos und dauert nur eine Minute.
Bestehender Account
Schon ein Account bei Google/GoogleMail? Keine Anmeldung erforderlich!
Mit Google-Account einloggen
Mit Google-Account einloggen
Noch kein Account? Hier anmelden.

