Hallo! Ich möchte zwei lineare Spannungsverläufe erzeugen, die parallel zueinander verlaufen (siehe Dateianhang). Die jeweiligen Start- und Endpunkte sollen frei wählbar sein und bewegen sich zwischen 0,3 V und 5 V. Zuerst dachte ich an zwei einstellbare Spannungsteiler mit jeweils drei Potis (bzw. vier potis und ein Stereopoti). Aber die Potis um den Spannungsbereich einzustellen, können ja nicht so einfach berechnet werden (müssen iterativ berechnet werden?). Daher wäre die Anwendung so zu kompliziert... Könnte man das irgendwie anders lösen? evtl. mit einem Mikrocontroller? Das Problem ist nur, ich habe überhaupt keine Erfahrung mit Mikrocontrollern und der Programmierung solcher. Könnte man sowas vllt sogar kaufen? Oder sehr einfach programmieren? Vielen Dank für eure Hilfe! Gruß
Poti schrieb: > Ich möchte zwei lineare Spannungsverläufe erzeugen, die parallel > zueinander verlaufen (siehe Dateianhang). Wozu? Gruss Harald
Poti schrieb: > Ich möchte zwei lineare Spannungsverläufe erzeugen Integrator oder Konstantstromquelle. Poti schrieb: > die parallel > zueinander verlaufen (siehe Dateianhang) Einfach eine Offsetspannnung addieren. Poti schrieb: > Aber die Potis um den > Spannungsbereich einzustellen, können ja nicht so einfach berechnet > werden Huch, warum das denn? Ein lineares Poti als unbelasteter Spannungsteiler ist doch linear. Peter
Harald Wilhelms schrieb: > Poti schrieb: > >> Ich möchte zwei lineare Spannungsverläufe erzeugen, die parallel >> zueinander verlaufen (siehe Dateianhang). > > Wozu? > Gruss > Harald Ich möchte die zwei Signale die ursprünglich von zwei Sensoren kommen selbst erzeugen und mittels drehregler steuern. Peter Dannegger schrieb: > > Integrator oder Konstantstromquelle. Kann ich sowas kaufen? Peter Dannegger schrieb: > Huch, warum das denn? > Ein lineares Poti als unbelasteter Spannungsteiler ist doch linear. Ja. Aber wenn ich mein mittleres Poti von 0 bis Rmax regle, müssten Anfangsspannung und Endspannung exakt stimmen. Seien jetzt mal R1 und R2 mein mittleres Poti, welches ich variiere. Ra mein vorderes und Rb mein hinteres Poti, bei denen ein fester Wert eingestellt werden soll. Dann ist doch U2= (R2+Rb)/(Ra+R1+R2+Rb)*U1. Und auch mit meinen zwei Bedingungen bei R1=0 und R2=0 kann ich Ra und Rb nicht separieren... Oder mache ich das falsch?
Irgendwie denkst du zu kompliziert. Du brauchst vermutlich nur 1 Poti oder ein Stereopoti. Schreib doch bitte mal folgende Werte auf: Versorgungsspannung Minimale Spannung am Potiausgang Maximale Spannung am Potiausgang falls bekannt: Eingangswiderstand der Schaltung wo Potispannung hingeht
Poti schrieb: > Peter Dannegger schrieb: >> Huch, warum das denn? >> Ein lineares Poti als unbelasteter Spannungsteiler ist doch linear. > > Ja. Aber wenn ich mein mittleres Poti von 0 bis Rmax regle, müssten > Anfangsspannung und Endspannung exakt stimmen. Seien jetzt mal R1 und R2 > mein mittleres Poti, welches ich variiere. Ra mein vorderes und Rb mein > hinteres Poti, bei denen ein fester Wert eingestellt werden soll. Dann > ist doch U2= (R2+Rb)/(Ra+R1+R2+Rb)*U1. Und auch mit meinen zwei > Bedingungen bei R1=0 und R2=0 kann ich Ra und Rb nicht separieren... > Oder mache ich das falsch? Was willst du erreichen Vcc | Ra | | ----- U max | R--------------------> Abgriff | | ----- U min | Rb | ---- GND Du willst Umin und Umax einstellen können. D.h. aus Sicht von Umin kann man Ra und R zu einem Gesamtwiderstand zusammenfassen und hat daher diese Situation Vcc | Rersatz aus Ra + R | | ----- U min Rb | ----- GND Für Umax gilt ähnliches. Umax wird eingestellt durch einen Spannungsteiler, dessen oberer Widerstand Ra ist und dessen unterer Widerstand durch (R+Rb) gebildet wird. Du kennst Vcc, Umin, Umax und R. Und eigentlich müsste sich daraus Ra und Rb bestimmten lassen, so dass sich Umin und Umax einstellen. Mit dem R variierst du dann nur noch zwischen diesen beiden Spannungen. Da sich aber der 'Gesamtwiderstand' von R dabei nicht verändert, verändern sich auch die mittels Ra+R+Rb eingestellten Spannungen Umin und Umax nicht. Die Frage ist eher: Wie stellt ein Benutzer das eigentlich ein? Denn wenn er nur die Spannungen kennt, muss er rechnen um Ra und Rb zu bestimmen und die müssen dann auch so eingestellt werden. In einem Punkt hast du recht: Wird Ra (also der obere Widerstand) verändert, verändet sich nicht nur Umax sondern auch Umin. D.h. wenn man das ganze interaktiv (also nicht mit Messgerät im ausgelöteten Zustand) mit dem Benutzer macht, muss man durch ein paar Iterationsschritte durch, ehe man die Grenzen tatsächlich eingestellt hat.
Poti schrieb: > Ja. Aber wenn ich mein mittleres Poti von 0 bis Rmax regle, müssten > Anfangsspannung und Endspannung exakt stimmen. Seien jetzt mal R1 und R2 > mein mittleres Poti, welches ich variiere. Ra mein vorderes und Rb mein > hinteres Poti, bei denen ein fester Wert eingestellt werden soll. Dann > ist doch U2= (R2+Rb)/(Ra+R1+R2+Rb)*U1. Und auch mit meinen zwei > Bedingungen bei R1=0 und R2=0 kann ich Ra und Rb nicht separieren... Ich sehe Dein Problem nicht. Ein Spannungsteiler ist eher trivial zu berechnen und ergibt ein passendes Steuersignal für Deine Auswertung. Nur wenn Deine Auswerteschaltung niederohmig ist, kann es Probleme geben, aber diese kann man leicht durch Zwischenschalten eines OPV als Impedanzwandler beheben. Übrigens kannst Du mit Deinen Potis nicht "regeln" sondern nur "steuern" oder "einstellen". Gruss Harald
Erich schrieb: > Irgendwie denkst du zu kompliziert. > > Du brauchst vermutlich nur 1 Poti oder ein Stereopoti. > > Schreib doch bitte mal folgende Werte auf: > Versorgungsspannung > Minimale Spannung am Potiausgang > Maximale Spannung am Potiausgang > falls bekannt: Eingangswiderstand der Schaltung wo Potispannung > hingeht Versorgungsspannung: 5,13 V Minimale Spannung am Potiausgang: 0,82 V Maximale Spannung am Potiausgang: 3,21 V Die Minimalen und Maximalen Spannungen müssen aber beliebig wählbar sein. D.h. mit dem gleichen Aufbau sollte auch z.b. folgendes realisierbar sein: Versorgungsspannung: 5,13 V Minimale Spannung am Potiausgang: 0,4 V Maximale Spannung am Potiausgang: 2,18 V Eingangswiderstand der Schaltung wo Potispannung hingeht ist nicht bekannt. Gruß
Schon mal in die Richtung gedacht?
Vcc Vcc
| |
| Umin Umax |
Poti 1 -- Spannungs ---- Poti --- Spannungs ---- Poti 2
| folger | folger |
| | |
GND | GND
v
D.h. du hast 2 getrennte Spannungsteiler für Umin und Umax, mittels
OpAmp als Spannungsfolger entkoppelst du die und mit deinem Poti in der
Mitte fährst du den gewünschten Spannungsbereich von Umin bis Umax
durch.
>Schon mal in die Richtung gedacht?
.. und am Potiausgang auch noch einen Spannungsfolger zur SIcherheit
dazu.
So ist es wohl am Besten. Und für die zweite Spannung addierst du zu
"Potiausgang" noch einen Offset.
Kuckst Du OP Grundschaltung http://www.mikrocontroller.net/articles/Operationsverst%C3%A4rker-Grundschaltungen#Der_Addierer_.28Summierverst.C3.A4rker.29 Nimmst zwei OPs (+4xR) als Subtrahierer , zwei Potis für den Offset und dann ein Poti für den Verlauf (oder zum Einstellen der Rampensteilheit eines Sägezahngenerators = noch ein OP + Transistor)
Karl Heinz Buchegger schrieb: > Du kennst Vcc, Umin, Umax und R. Und eigentlich müsste sich daraus Ra > und Rb bestimmten lassen, so dass sich Umin und Umax einstellen. Aber bei deinen Ersatzspannungen ist Ra ja auch noch mit drin. So habe ich zwar zwei Gleichungen mit zwei Unbekannten, aber die sind ja wiederum voeinander abhängig, so dass ich nicht nach einer Auflösen kann. Habe das Handschriftlich und in Maple probiert (siehe Anhang). Karl Heinz Buchegger schrieb: > Wird Ra (also der obere Widerstand) > verändert, verändet sich nicht nur Umax sondern auch Umin. genau das meine ich. dann kann man Ra und Rb ja auch nur iterativ ausrechnen?!? Karl Heinz Buchegger schrieb: > Schon mal in die Richtung gedacht? > > > > Vcc Vcc > | | > | Umin Umax | > Poti 1 -- Spannungs ---- Poti --- Spannungs ---- Poti 2 > | folger | folger | > | | | > GND | GND > v > > > D.h. du hast 2 getrennte Spannungsteiler für Umin und Umax, mittels > OpAmp als Spannungsfolger entkoppelst du die und mit deinem Poti in der > Mitte fährst du den gewünschten Spannungsbereich von Umin bis Umax > durch. Nein, in die Richtung habe ich nicht gedacht! Das wären dann zwei unterschiedliche Spannungsquellen, richtig? Für was ist der Spannungsfolger? Danke!
Poti schrieb: > Das wären dann zwei unterschiedliche Spannungsquellen, richtig? Für was > ist der Spannungsfolger? Damit man die beiden Spannungsteiler als unbelastete Spannungsteiler ansehen kann. Sonst hast du nämlich wieder das Problem, dass eine Veränderung der Stellung von Poti2 sich auf Poti1 zurück auswirkt. Denn ohne die Dinger hätten die beiden Teiler ja parallele Widerstände. PS: die Idee mit den 3 Potis in Serie hatte ich vor Jahren mal probiert, um einem alten Fernsteuersender eine Wegbegrenzung einzubauen. 'Im Prinzip' hat es schon funktioniert, das Problem war genau diese gegenseitige Beeinflussung, die es für die Praxis unbrauchbar gemacht hat. Stellte man den einen Endausschlag ein, verändert sich auch der andere und vice versa. Mit ein wenig spielen kriegt man das zwar hin aber wenn es schnell gehen soll, dann war das einfach zu mühsam.
Matthias Lipinsky schrieb: > Und für die zweite Spannung addierst du zu > "Potiausgang" noch einen Offset. Wie addiere ich einen Offset? Henrik V. schrieb: > Nimmst zwei OPs (+4xR) als Subtrahierer , zwei Potis für den Offset und > dann ein Poti für den Verlauf. Wie meinst du das? Ersetze ich die Widerstände R4-R7 vom "Subtrahierer" durch Potis? Karl Heinz Buchegger schrieb: > Damit man die beiden Spannungsteiler als unbelastete Spannungsteiler > ansehen kann. Ah ok. Aber die Spannungsquellen sind die gleichen? Was nehme ich denn da für einen OpAmp als Spannungsfolger? Karl Heinz Buchegger schrieb: > das Problem war genau diese > gegenseitige Beeinflussung, die es für die Praxis unbrauchbar gemacht > hat. Ja das stimmt. Ich könnte mir auch ein "Messgerät im ausgelöteten Zustand" vorstellen, wie du vorhin geschrieben hast. Ist dann aber immer noch etwas umständlich...
Das "Messgerät im ausgelöteten Zustand" ist jeweils ein 2-poliger Umschalter, mit welchem du dein oberes und unteres Poti auf ein Ohmmeter umschaltest um dort die Sollwerte lt. Vorberechnung einzustellen. Gruss
Henrik V. schrieb: > Kuckst Du OP Grundschaltung > http://www.mikrocontroller.net/articles/Operations... > > Nimmst zwei OPs (+4xR) als Subtrahierer , zwei Potis für den Offset und > dann ein Poti für den Verlauf (oder zum Einstellen der Rampensteilheit > eines Sägezahngenerators = noch ein OP + Transistor) Wie sieht dann der Schaltplan aus? Wäre es auch möglich wenn ich R4, R5 und R6 durch Potis ersetze und dann mit R5 U_max einstelle, mit R4 U_min und mit R6 den Verlauf steuere?! Siehe Dateianhang. Oder spricht da was dagegen? Brauche ich dann vier separate Spannungsquellen für meine zwei Verläufe?
Karl Heinz Buchegger schrieb: > Schon mal in die Richtung gedacht? > > > > Vcc Vcc > | | > | Umin Umax | > Poti 1 -- Spannungs ---- Poti --- Spannungs ---- Poti 2 > | folger | folger | > | | | > GND | GND > v > > > D.h. du hast 2 getrennte Spannungsteiler für Umin und Umax, mittels > OpAmp als Spannungsfolger entkoppelst du die und mit deinem Poti in der > Mitte fährst du den gewünschten Spannungsbereich von Umin bis Umax > durch. Ok, ich glaube ich werde es so versuchen. Muss ich für den Spannungsfolger einfach ein OpAmp nehmen und dann so wie hier schalten? http://www.mikrocontroller.net/articles/Operationsverst%C3%A4rker-Grundschaltungen#Spannungsfolger_.28Impedanzwandler.29 Wenn meine Spannungsquelle 5V hat, und ich beim Ausgang 0,3-5 V abdecken will, wie finde ich heraus, was für einen OPV ich brauche? Und ich verstehe immer noch nicht ganz, ob ich für Poti 1 (links) und Poti 2 (rechts) die gleiche Spannungsquelle nehmen darf. Danke! Gruß
Poti schrieb: > Ok, ich glaube ich werde es so versuchen. Muss ich für den > Spannungsfolger einfach ein OpAmp nehmen und dann so wie hier schalten? > http://www.mikrocontroller.net/articles/Operationsverst%C3%A4rker-Grundschaltungen#Spannungsfolger_.28Impedanzwandler.29 So hatte ich mir das vorgestellt - ja. > Wenn meine Spannungsquelle 5V hat, und ich beim Ausgang 0,3-5 V abdecken > will, wie finde ich heraus, was für einen OPV ich brauche? Einen der in diesem SPannungsbereich arbeitet. Achtung: Wenn du an die Versorungsspannung ran musst, dann brauchst du einen sog. Rail-To-Rail OpAmp. > Und ich verstehe immer noch nicht ganz, ob ich für Poti 1 (links) und > Poti 2 (rechts) die gleiche Spannungsquelle nehmen darf. Warum sollst du es nicht dürfen? Mit Poti1 erzeugst du dir eine einstellbare SPannung. Mit Poti2 erzeugst du dir eine einstellbare Spannung. Da gibt es so gesehen erst mal keine Probleme.
Poti schrieb: > Wenn meine Spannungsquelle 5V hat, und ich beim Ausgang 0,3-5 V abdecken > will, wie finde ich heraus, was für einen OPV ich brauche? Im Datenblatt steht, ob der OPV passt. Es sollte u.A. "Rail-to-Rail" drinstehen damit's klappt.
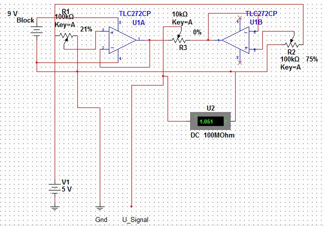
Karl Heinz Buchegger schrieb: > Schon mal in die Richtung gedacht? > > > > Vcc Vcc > | | > | Umin Umax | > Poti 1 -- Spannungs ---- Poti --- Spannungs ---- Poti 2 > | folger | folger | > | | | > GND | GND > v > > > D.h. du hast 2 getrennte Spannungsteiler für Umin und Umax, mittels > OpAmp als Spannungsfolger entkoppelst du die und mit deinem Poti in der > Mitte fährst du den gewünschten Spannungsbereich von Umin bis Umax > durch. So, ich habe diese Schaltung mal zusammen gelötet, siehe Anhang. Habe den TLC272CP verwendet. Um die Schaltung zu testen habe ich die Spannungsquelle "V1 5V" durch eine weitere 9V Blockbatterie ersetzt. Aber die Schaltung funktioniert nicht wie sie soll... Bei U_Signal messe ich nur Werte im mV Bereich (was das Messgerät auch anzeigt, wenn nichts angeschlossen ist...), egal wie ich an meinen Potis drehe. Habe ich die Widerstände (100 kOhm, 10 kOhm) falsch gewählt? Oder stimmt der OPV nicht? Vielen Dank für eure Hilfe!
Kai St. schrieb: > Aber die Schaltung funktioniert nicht wie sie soll... Die "9V Block" hängt in der Luft, hat also keinen Bezug zu den anderen Spannungen. Das geht das nicht. Du musst seinen "-" auch an GND hängen. Gruß Dietrich
Ähm. Ich würde mal sagen: solange du keinen Massebezug zwischen deiner 9V Batterie und der 5V Versorgung herstellst, hast du 2 voneinander getrennte Stromkreise, die nichts miteinander zu tun haben. Wie da der OPAmp, der aus dem einen Stromkreis versorgt wird ein Signal aus dem anderen Stromkreis bearbeiten soll, ist nicht wirklich klar. In einer elektronischen Schaltung müssen die Massen aller Stromkreise miteinander verbunden werden, damit alle Stromkreise eine gemeinsame Vorstellung davon haben, was denn eigentlich 0V sein sollen!
Dietrich L. schrieb: > Die "9V Block" hängt in der Luft, hat also keinen Bezug zu den anderen > Spannungen. Das geht das nicht. Du musst seinen "-" auch an GND hängen. Aaah! Ich dachte der OPAmp braucht einfach eine Versorgungsspannung, aber dass die einen Bezug zur anderen Spannung braucht wusste ich nicht. In Multisim hat das so auch funktioniert... D.h. wenn ich den "-" von der 9V Batterie an GND hänge (siehe Anhang), sollte es funktionieren?
Kai St. schrieb: > D.h. wenn ich den "-" von der 9V Batterie an GND hänge (siehe Anhang), > sollte es funktionieren? Ja. Und die Funktionsgrenzen - der Eingänge des OpAmp findest Du unter "Common-mode input voltage range", und - der Ausgänge unter "High-level output voltage" und "Low-level output voltage". Gruß Dietrich
Dietrich L. schrieb: > Ja. Danke! Dann probiere ich das nächste Woche mal aus, wenn ich Zeit habe. Ist ein OPV wie der TLC272CP defekt, wenn ich für ca. 3 min Vdd und GND der Versorgungsspannung vertausche? Die Batterie und der OPV wurden schon ziemlich heiß, ehe ich es bemerkte...
Kai St. schrieb: > Ist ein OPV wie der TLC272CP defekt, wenn ich für ca. 3 min Vdd und GND > der Versorgungsspannung vertausche? Die Batterie und der OPV wurden > schon ziemlich heiß, ehe ich es bemerkte... Kann sein, aber muss nicht sein. Neben "kaputt" gibt es auch noch "etwas kaputt", d.h. die Eigenschaften haben sich verändert. Und das ist schlimmer: wenn da was in der Schaltung nicht richtig geht, weißt Du nie: liegt das an der Schaltung oder am angeschlagenen OpAmp. Ich würde einen neuen nehmen. Wenn die Schaltung dann läuft und Dir der OpAmp zu kostbar ist zum entsorgen, kannst Du ihn ja immer noch einbauen und testen, ob sich die Schaltung gleich verhält. Gruß Dietrich
Dietrich L. schrieb: > Neben "kaputt" gibt es auch noch "etwas kaputt" Ok, dann werde ich mir jetzt erst mal einen neuen holen. Dietrich L. schrieb: > Und die Funktionsgrenzen > - der Eingänge des OpAmp findest Du unter "Common-mode input voltage > range", und > - der Ausgänge unter "High-level output voltage" und "Low-level output > voltage". Zweifelst du, dass der OPAmp passt, oder hast du mir das als Tipp geschrieben? im Datenblatt steht: Common-Mode Input Voltage Range Extends Below the Negative Rail (C-Suffix, I-Suffix types). Das dürfte ja dann passen, oder? Der "High-level output voltage" reicht bis ca 1,5 V unter Vdd heran. Und "Output Voltage Range Includes Negative Rail". Durch diese Verbindung von "-" der 9V Batterie an GND ist mein V_DD trotzdem noch 9V und V_SS bleibt 0V (sprich GND)? Hab ich das so richtig verstanden? Dann dürfte mein Spannungsteiler die 0,3 - 5 V abdecken, oder?
Kai St. schrieb: > Zweifelst du, dass der OPAmp passt, oder hast du mir das als Tipp > geschrieben? Als Tipp, wo die Daten zu finden sind. > im Datenblatt steht: > Common-Mode Input Voltage Range Extends Below the Negative Rail > (C-Suffix, I-Suffix types). > Das dürfte ja dann passen, oder? Ja. > Der "High-level output voltage" reicht bis ca 1,5 V unter Vdd heran. > Und "Output Voltage Range Includes Negative Rail". Das hängt aber auch von der Last am Ausgang ab: Stromstärke und Stromrichtung. Die genauen Werte müsste man aus Datenblattwerten und Diagrammen ermitteln, oder ausprobieren... > Durch diese Verbindung von "-" der 9V Batterie an GND ist mein V_DD > trotzdem noch 9V und V_SS bleibt 0V (sprich GND)? Hab ich das so richtig > verstanden? Ja. > Dann dürfte mein Spannungsteiler die 0,3 - 5 V abdecken, oder? Siehe oben: die genauen Grenzen aus Datenblatt zu ermitteln unter Berücksichtigung der tatsächlichen Schaltung ist etwas mühselig; dazu habe ich jetzt aber keine Lust. Daher: vielleicht ja oder vielleicht auch nicht ;-) Gruß Dietrich
Dietrich L. schrieb: >> Dann dürfte mein Spannungsteiler die 0,3 - 5 V abdecken, oder? > > Siehe oben: die genauen Grenzen aus Datenblatt zu ermitteln unter > Berücksichtigung der tatsächlichen Schaltung ist etwas mühselig; dazu > habe ich jetzt aber keine Lust. Daher: vielleicht ja oder vielleicht > auch nicht ;-) Die Schaltung funktioniert übrigens :-) Danke! Danke auch an Karl Heinz Buchegger :-)
Bitte melde dich an um einen Beitrag zu schreiben. Anmeldung ist kostenlos und dauert nur eine Minute.
Bestehender Account
Schon ein Account bei Google/GoogleMail? Keine Anmeldung erforderlich!
Mit Google-Account einloggen
Mit Google-Account einloggen
Noch kein Account? Hier anmelden.




