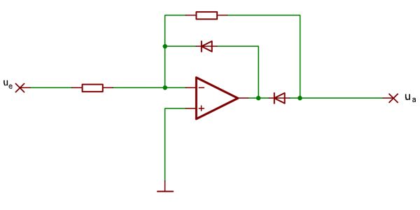
Hallo, kann in dieser Gleichrichterschaltung eine Sache nicht nachvollziehen, wozu dient denn die zweite Diode, die in OPV Eingang rückgekoppelt wird? die erste ist klar, die Gleichrichtung selbst.. Gruß
Wie ich sehe, ist es ein invertierender Einweggleichrichter. Die negative Spannung am Eingang möchte man nicht verwenden. Wenn die Diode draußen wäre, würde die negative Eingangsspannung einfach nur durch die 2 Widerstände an den Ausgang weiter geleitet. Die Diode verhindert das, indem sie die Eingangsspannung dann Null setzt. Jetzt fehlt noch eine Simulation zur Bestätigung.
> wozu dient denn die zweite Diode
Verhindert ein hochlaufen des OpAmp Ausgangs bis in die Sättigung des
Verstärkers, das würde ihn nämlich deutlich langsamer machen.
Bitte melde dich an um einen Beitrag zu schreiben. Anmeldung ist kostenlos und dauert nur eine Minute.
Bestehender Account
Schon ein Account bei Google/GoogleMail? Keine Anmeldung erforderlich!
Mit Google-Account einloggen
Mit Google-Account einloggen
Noch kein Account? Hier anmelden.
