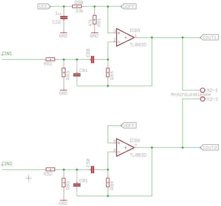
Hallo, ich möchte die angehängte Schaltung aufbauen, bin mir aber mit der Beschaltung des Operationsverstärkers nicht sicher. Zwei Signale sollen gefiltert und mit einem festen DC-Offset versehen werden. Um Bauteile und auch Platz zu sparen, möchte ich einen Dual-OP verwenden (also zwei Operationsverstärker in einem Gehäuse). Kann ich das mit der Offsetspannung so wie im Anhang machen? Also die gewünschte Offsetspannung mit Spannungsteiler erzeugen und den Ausgang des Spannungsteilers dann direkt an beide positive Eingänge. Oder ist es problematisch, die beiden positiven Eingänge direkt miteinander zu verbinden? Sollte ich eventuell besser jeweils einen Widerstand (wie groß, 100k?) zwischen Spannungsteiler und positivem OP-Eingang schalten? Oder sollte ich gar beiden Eingängen einen eigenen Spannungsteiler gönnen? Sorry für die dumme Frage. Eigentlich bin ich der Meinung, dass das so wie in der Grafik klappen müsste und ich dadurch nicht irgendwelche Verkopplungen zwischen den beiden Signalen bekomme. Aber ich bin mir nicht ganz sicher, da ich noch nicht viel mit Operationsverstärkern gemacht habe...
Die gemeinsame Offsetspannung ist kein Problem. Du könntest R81 noch einen Kondensator parallel spendieren, um eventuellen Schmutz auf Vcc nicht ins Ausgangssignal gelangen zu lassen.
C22 parallel zu R81. Dann hast Du die Offsetspannung verblockt. Sollte so funktionieren.
Danke euch beiden! C22 auf die andere Seite parallel zu R81 schieben macht natürlich mehr Sinn, danke auch für den Hinweis :)
Bitte melde dich an um einen Beitrag zu schreiben. Anmeldung ist kostenlos und dauert nur eine Minute.
Bestehender Account
Schon ein Account bei Google/GoogleMail? Keine Anmeldung erforderlich!
Mit Google-Account einloggen
Mit Google-Account einloggen
Noch kein Account? Hier anmelden.
