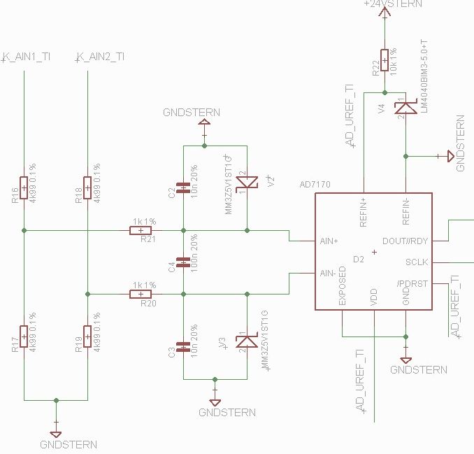
Hallo, hab mal wieder mit meinen externen ADC zu kämpfen... es handelt sich um ein AD7170. Diesen lese ich über die SPI Schnittstelle mit einem µC aus. Hab oben mal meine Schaltung und das Datenblatt angehängt. Das Problem ist, das ich schwachsinnege Werte bei der AD-Wandlung herausbekomme. Zum besseren Verständniss habe ich mal eine Art Messtabelle aufgestellt (siehe Anhang). Wie man dort sieht habe ich auch einmal versucht die Sache Softwareseitig anzupassen, indem ich einfach den Offset zwischen Wandelergebniss und echter Spannung abgezogen habe. Das hat jedoch auch nichts genützt. Daran sieht man aber das der Wandelfehler nicht linear ist. Wie auch immer... die Referenzspannung ist konstant 5V, der ADC wird auch mit der Referenzspannungsquelle versorgt also ist die Versorgungsspannung auch konstant 5V. Die Spannungen die an den differentiellen Eingängen des ADC's anliegen habe ich auch direkt am Pin nachgemessen. Alles ist in Ordnung. Ich habe soga die Übertragung der Bits am Oszi angeschaut um zu sehen, ob nicht meine SPI Routine mist einließt, aber nein auch das ist in Ordnung. Die Datenübertragung läuft über 24 Bit. Dabei sind die Bits 1-8 eine Art Statustelegramm (es zeigt keinen Fehler an bei mir). Die Bits 9-12 sind 0 und die Bits 13-24 enthalten das 12 Bit Wandelergebniss. Also zusammenfassend: Die Referenzspannung des ADC's ist ok; alle Massen sind verbunden; Masse ist auch ok (keine Offsetspannung drauf); Spannungsversorgung ist ok; SPI Routine ließt auch das ein was auf dem Bus liegt; der ADC gibt keinen Fehler beim Statustelegramm aus; Die Eingangsspannungen am ADC sind richtig. Trotzdem kommen diese schwachsinnigen Werte raus. Ach ja - die Werte sind auch konstant, also bei jedem Auslesen kommt das selbe raus (bei gleicher Eingangsspannung). Dort "schwinkt" also nichts. Weiß echt nicht mehr weiter :( Danke fürs lesen
leg doch mal AIN+ auf 5V und AIN- auf GND - was misst er da? dann einmal andersrum: AIN- auf 5V und AIN+ auf GND - was misst er da? (also vorausgesetzt diese Eingangsspannungen sind zulässig) - Er müsste die Differenz aus Deinen 2 Spannungen messen.. in einem Fall alle Bits 0, im zweiten alle bites 1..) Kannst ja vorsichtshalber vor den Reihenwiderständen (in der Mitte Deiner Spannungsteiler) so anschließen..
Danke für deine Hilfe. Lol, für alle die es interessiert, habe den Fehler gefunden ... Der Wandler wandelt sowol positive Spannungen als auch negative Spannungen ! Soll heißen das 12 Bit Wandelergebniss ist so aufgebaut: Bit 12 gibt an, ob es sich um eine positive oder negative Spannung handelt. Dabei gilt: 1: positive Spannung 0: negative Spannung Die Restlichen Bits stellen dann ein 11 Bit Wandelergebniss da. Kein Wunder das ich nur schrott gemessen habe :D
kaum macht man alles richtig, schon funktioniert's .. :-) Ob Du das höchste Bit nun als Vorzeichen oder als 12. Bit interpretierst, ist ja ganz Deine Sache.
Bitte melde dich an um einen Beitrag zu schreiben. Anmeldung ist kostenlos und dauert nur eine Minute.
Bestehender Account
Schon ein Account bei Google/GoogleMail? Keine Anmeldung erforderlich!
Mit Google-Account einloggen
Mit Google-Account einloggen
Noch kein Account? Hier anmelden.

