Hi, ich habe einen kleinen Verstärker mit TDA2822M aufgebaut welcher nur gelegentlich anspringt und laueft, ansonsten wird er heiss, schwingt also. Wie kann ich das in den Griff kriegen ? Auf dem Breadboard lief er ohne Probleme. Die Schaltung entspricht dem Datenblatt, bis auf eine Kleinigkeit, 100nf sind an VCC nach Masse direkt am IC geschaltet. Leider kenne ich mich noch nicht so gut aus und weiss mir gerade nicht wirklich zu helfen. Über Hilfe wäre ich sehr dankbar! Mit freundlichen Grüßen Matthias
Als Lautsprecher verwende ich 2x 8 Ohm 1Watt, Betriebspannung ist 6V von einen Bleiakku
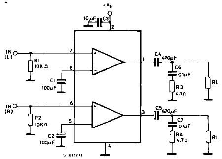
Schaltplan sollte man natürlich nicht vergessen :) Ist es eigentlich egal ob die 100nf an den 4,7 Ohm Folienkondensatoren oder Keramik sind ? Gruss Matthias
Hallo! Du solltest die Masseführung, über die der gesamte Betriebsstrom des Verstärkers fließt (von PIN 4 zur Schraubklemme) nicht rund um die gesamte Eingangsschaltung führen! Also von der Schraubklemme zum PIN 4 und dann erst zur Eingangsbeschaltung.
Nach wie vor keine Besserung :/ hab jetzt verschiedene möglichkeiten probiert, Steckbrett geht 1a, Lochraster Schaltung wird der IC heiss, hab zum testen auch mal einen 2822S getestet dieser wird nicht warm aber auch kein ton, im Steckbrett auch keine Probleme oO..
Problem gelöst :) Die Masseführung war Schuld ausserdem war einer der 100uf Kondensatoren im Eimer :) Nun gehts. Danke Route66!
http://elektronikwissen.net/opamp/9-opamp-wissen.html Da gibt es auch ein paar Sachen wg. Schwingen.
Hatte das Gleiche Problem das die TDA2822M schwingt. Das Problem ist einfach zu lösen ! Einfach an beide Ausgänge jewals eine kleine Induktivität hängen. Habe bei mir 2 x 47µH genommen. Je höher der wert desto besser die dämpfung. Natürlich gehen irgendwann die höhen verloren jedoch denke ich das bei 47µF die Frequenzen noch nicht hörbar sind. Laut einem Online Rechner (Google Frequenzweiche berechnen // jobst) Dämpft eine 47µH Induktu 27kHz um 6db also noch weit weg :) Habe damit aber den Stromverbrauch drastisch senken können! Ohne: 5v 50mA Mit 47µH pro kanal: 5v 12mA
Bitte melde dich an um einen Beitrag zu schreiben. Anmeldung ist kostenlos und dauert nur eine Minute.
Bestehender Account
Schon ein Account bei Google/GoogleMail? Keine Anmeldung erforderlich!
Mit Google-Account einloggen
Mit Google-Account einloggen
Noch kein Account? Hier anmelden.




