Hallo alle Zusammen! Ich würde gerne ein paar Lichter in ein Modellfahrzeug einbauen und die Blinkschaltung für die Warnblinkanlage hab ich auch schon. Das Problem ist nun, dass der Schaltplan für eine Stromversorgung von 12V ausgelegt ist, ich allerdings nur 6V zu Verfügung hab. Ich hab schon etwas in Google gesucht, allerdings nichts gefunden. Könnte mir da jetzt jemand helfen? Geht das, dass ich einfach etwas an den Werten der Transistoren und Widerstände "herumschraub"? Über eine Antwort würde ich mich sehr freuen. Gruß, Erik
Hallo Erik ! Habe gerade folgende Schaltung im Netz gefunden. siehe Anhang Müsste für dich das passende sein. Viele Grüsse
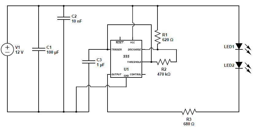
Den 555 interesier das erstmal nicht, der funktioniert auch mit 6V, daher sollte die Schaltung auch funktionieren, nur die LED sind dann nicht ganz so hell. Eventuell R3 auf 220R anpassen, der Rest kann so bleiben.
Deine Schaltung funktioniert auch mit 6V. Die LEDs sollten dann aber parallel geschaltet werden, mit jeweile einem Serien-R von vielleicht >100Ohm (macht wohl so um die 20mA, je nacht Spannungsabfall am 555, und je nach Uf der LEDs). Der jetzige R3 fällt dann weg. Wenn auch 2mA reichen, kannste auch auf 1kOhm (2mA) oder sowas umstellen.
Hallo, danke erst mal an alle, es hat wirklich funktioniert als ich die LEDs parallel geschaltet habe. Als ich es das erste mal versucht habe war die Batterie einfach nicht gut angeschlossen, es ist also gar kein Strom geflossen. Der Fehler lag also an mir. Also noch mal, danke an alle! Gruß, Erik
Bitte melde dich an um einen Beitrag zu schreiben. Anmeldung ist kostenlos und dauert nur eine Minute.
Bestehender Account
Schon ein Account bei Google/GoogleMail? Keine Anmeldung erforderlich!
Mit Google-Account einloggen
Mit Google-Account einloggen
Noch kein Account? Hier anmelden.


