Hallo, ich bin E-technik Neuling und hätte eine Frage bezüglich OPs. Habe hier eine Schaltung die sehr kleine Impulse im 20-30 Millivoltbereich verstärken soll. Auf dem Signal ist auch etwas rauschen drauf. Diese Schaltung verstärkt mir die Pulse auf ca 500mV vor mit denen ich dann weiter arbeiten kann. Meine Frage ist warum ist dieser Kondensator im Rückkoppelkreis drin? Wenn ich ihn überbrücke, dann erkennt die Schaltung auch kleineres Rauschen und verstärkt mir dieses auch ( ist jedoch nicht gewollt). Was könnte man daran evlt. auch verbessern? Vielen Dank mfg Jörg
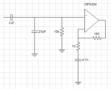
Der 4,7 n Kondensator in der Rückkopplung sorgt dafür das Verstärker für DC und kleine Frequenzen nur eine 1-fache Verstärkung hat. Damit werden NF Rauschen und 50 Hz Störungen unterdrückt.
> Was könnte man daran evlt. auch verbessern?
Was ist denn dein Problem mit der Schaltung bzw. was soll die denn genau
machen? Beschreib doch die "Impulse" und deine Erwartungen mal genauer.
Das Problem ist, wenn ich die Frequenz des Eingangssignal ändere, verstärkt er es manchmal nicht 100%ig sondern detektiert manche Signale gar nicht. Ich habe die Schaltung auch mal mit LTspice simuliert und mir den Frequenzgang angesehen. Kann ich das dann so verstehen, dass ich mit dem C den Bereich der Verstärkung einstellen kann und mit dem Rückkoppel R den Faktor der Verstärkung? Und für was ist eigentlich die Vorbeschaltung am positiven Eingang?? Danke schon mal
Nun die Eingangsbeschaltung ist nichts anderes als ein RC-Hochpass(ohne den 27pF, der soll hochfrequentes Rauschen unterdrücken). Das heisst tiefe Frequenzen wierden geblockt (ist ja auch richtig, schliesslich bist du nur an den Impulsen interessiert). Nun die OpAmp Beschaltung ist ja nichts anderes als ein nicht invertierender Verstärker. (V=1+R2/R1) In deinem Fall ist R2=150 und R1=10. Der 4,7n macht R1 (auf die Formel bezogen) nun im Prinzip frequenzabhängig: Für kleine Frequenzen wird R1 sehr gross somit V->1, für grosse Frequenzen wird der Einfluss vom C klein V->16. Gruss Reto
> Wenn ich ihn überbrücke, dann erkennt die Schaltung auch kleineres > Rauschen und verstärkt mir dieses auch ( ist jedoch nicht gewollt). Du siehst also, daß er mt Absicht drin ist. Die Schaltung ist kein einfacher Verstärker, sondern ein frequenzabhängiger Verstärker, also ein Verstärker mit Filterwirkung. Die Kondenstaoren sorgen für eine Begrenzung nach oben und nach unten und legen den Frequenzbereich fest, in dem am meisten verstärkt wird. Durch verändern der Werte kannst du den Bereich verschieben, deine Spice-Simulation dient dir als Kontrolle. Aber Achtung: Auch ein OpAmp ist irgendwann am Ende und kann hohe Frequenzen nicht mehr ordentlich verstärken, also alles nur im Rahmen dessen was der OpAmp schafft. Der 4n7 senkt die Verstärkung bei tiefen Frequenzen ab, der 27pF senkt die Verstärkung bei hohen Frequenzen ab, seine Wirkung ist aber abhängig von der Impedanz (Innenwiderstand) der Signalquelle. Wenn der Übergang zwischen starker und geringer Verstärkung für dich unpassend ist, können andere Filterschaltungen dort andere (steilere) Übergänge produzieren, allerdings wirkt das stets auch auf die Phasenverschiebung (Phasengang).
Bitte melde dich an um einen Beitrag zu schreiben. Anmeldung ist kostenlos und dauert nur eine Minute.
Bestehender Account
Schon ein Account bei Google/GoogleMail? Keine Anmeldung erforderlich!
Mit Google-Account einloggen
Mit Google-Account einloggen
Noch kein Account? Hier anmelden.

