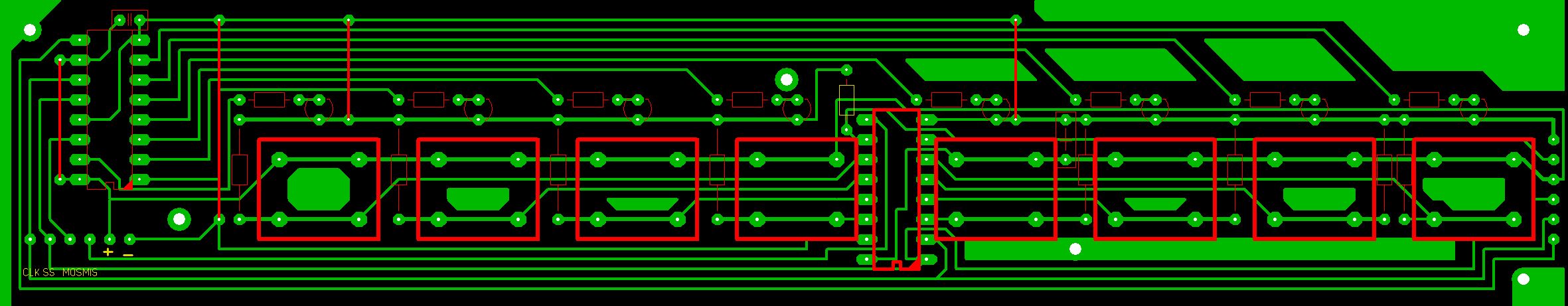
Hallo, da es mir manchmal noch etwas an Beschaltungwissen mangelt und ich leider absolut nicht weiss, wo mein Fehler liegt, wende ich mich an euch. Ich habe obiges Layout (im Anhang) erstellt und aufgebaut. Leider habe ich keinen Schaltplan, aber das ganze ist schnell erklärt: Es handelt sich um eine SPI-Schaltung mit 8 LEDs an einem 74HC595 (links) und 8 Tastern an einen 74HC165 rechts. Vor den LEDs sitzen logischerweise Vorwiderstände, die Eingänge des 74HC165 sind jeweils über 10k mit Masse verbunden sowie mit dem 5V-Ausgang des jeweiligen Tasters. Dies Software macht nichts anderes als auszulesen ob ein Taster gedrückt wird und schaltet im ersten Schritt die entsprechende LED an, beim zweiten mal Drücken wieder aus. Problem: Sobald ich 2 Taster gleichzeitig drücke, die nur 1 Taster voneinander getrennt sind (z.B. 1 und 3) springt die LED dazwischen (2) auch manchmal an. Bei erneutem Drücken der beiden Taster gehen die LEDs der entsprechenden Taster wieder aus, die LED dazwischen jedoch nicht, bis der Taster (2) separat betätigt wird. Halte ich die ganze Schaltung jetzt in der Hand und berühre dabei ein paar Leiterbahnen funktioniert alles einwandfrei. Habe ich irgendwo wichtige Pulldowns vergessen ? Oder ist die Schaltung einfach nur ungünstig gelayoutet ? Dankeschön ...
Nein, ich habe noch nicht entprellt. Aufgrund des auftretenden Fehlers ergibt es meiner Meinung nach aber auch überhaupt keinen Sinn, warum das durch Prellen verursacht werden sollte ...
Der 2. IC hat ja gar keinen Stütz-C Und nochn 10µF Elko je Platine. Peter
Der Entstörungskondensator für das mittige IC sitzt zwischen 5. und 6. Taster. Ich weiss, die Entfernung ist etwas weit, ich habe keine platzsparendere einfache Möglichkeit gesehen. Kann das der Grund sein ?
HC also High-Speed C-MOS... Das heisst, kleinste Ströme und schnelle Flanken. Da sieht man sogar bei den Profis manchmal Stütz-C´s direkt an den Chip gelötet. Das kanns schon gewesen sein. Die entprellung ist natürlich auch noch zu machen. ...analysiert hab ich das Layout natürlich nich...
Was ich einfach nur seltsam finde ist, dass es immer den Taster zwischen den beiden gedrückten erwischt. Habe schon ernsthaft überlegt (auch wenn es total blöd klingt), ob es daran liegen kann, dass die Masseleitung um den gestörten Taster herum beim Drücken über die Widerstände mit + verbunden ist. In dem Falle wären Dioden wohl die Lösung. Ich wollte eben nur vorher erst einmal Tips einholen bevor ich die ganze Platine durch die fummeleien total verbastele. Zu den bisher genannten Tips: Ich sehe ja ein, dass alles erwähnte Sinn macht, nur zweifle ich noch etwas an den genannten Korrekturen, da ich mir technisch einfach nicht erklären kann, wieso sich damit ganz genau der genannte Fehler beheben lassen soll. Vielen Dank ...
Keiner mehr noch einen Tip oder vielleicht eine Erklärung, was da technisch passiert ? ;o(
Hi, Vielleicht kann Dein Aufbau einfach nicht mit 2 oder mehr Tasten gleichzeitig arbeiten ? Wenn das "Laden" nicht richtig arbeitet, bekommst Du zumindest falsche Werte geliefert: Du drückst z.B. 00010010 und lädst das IC. Dann drückst eine Zeit lang nach, während das Register schon wieder geladen wird während es noch ausgibt: Auf einmal hast Du dann 000110011. Zumindest würde ich in die Richtung suchen... Gruß ka-long
Mich hat das zwar gerade etwas verwirrt g aber die Software reagiert nur auf einen 0-1-Übergang - kann also eigentlich nicht sein ...
Bitte melde dich an um einen Beitrag zu schreiben. Anmeldung ist kostenlos und dauert nur eine Minute.
Bestehender Account
Schon ein Account bei Google/GoogleMail? Keine Anmeldung erforderlich!
Mit Google-Account einloggen
Mit Google-Account einloggen
Noch kein Account? Hier anmelden.
