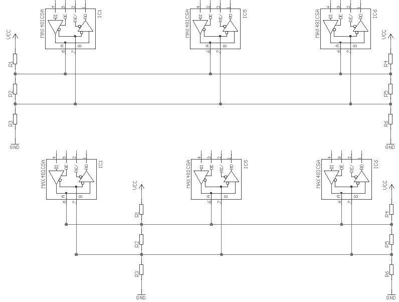
Hallo! Ich spar mir das erklären, im Anhang ist ne Skizze, die das besser zeigt. Ich wollte nur wissen, ob die untere Lösung funktioniert, oder ob es Probleme gibt. Eigentlich müssten ja beide Skizzen gleich sein, aber ich weiß auch nicht, ob dem wirklich so ist. Danke schon mal mfg Michael
Die untere Skizze zeigt wie man's nicht machen sollte. Abschlusswiderstände gehören immer an die Endpunkte eines RS485 Bussystems.
Wenn die Leitungen lang sind dann macht es einen unterschied aber sonst würde ich sagen das es egal ist. Die Darstellung hat oben hat etwas mit der Systematik zu tun wenn man solche Gebilde berechnet, man kann jedes Glied als 4 Pol darstellen. Das System hat dann einen so genannten Wellenwidersand. Muss aber zugeben das ich das auch nicht mehr so drauf habe :)
Im letzen Elektor ist eine Home-Bussystem mit RS485 beschrieben. Lässt keine Fragen offen.. SG Josef
Hallo. Hab ma ne Frage. Für was braucht man den R2 in der Skizze? Gruß Matthias
@Josef >Im letzen Elektor ist eine Home-Bussystem mit RS485 beschrieben. >Lässt keine Fragen offen.. Welche Ausgabe ? Habe auf der Elektor-Homepage nichts gefunden... Bitte um nähere Angaben Gruß und Dank im Voraus Günter
Hallo, der Artikel würde mit auch interessieren, mit dem Home-System... Gibt es den Bericht auch online...? Gruss A. Arndt
ausgabe 11/2002 DCI-Bus oder wer englisch kann: http://home.planetinternet.be/%7Edc11cd/dcibus.html gruesse fonz
Bitte melde dich an um einen Beitrag zu schreiben. Anmeldung ist kostenlos und dauert nur eine Minute.
Bestehender Account
Schon ein Account bei Google/GoogleMail? Keine Anmeldung erforderlich!
Mit Google-Account einloggen
Mit Google-Account einloggen
Noch kein Account? Hier anmelden.
