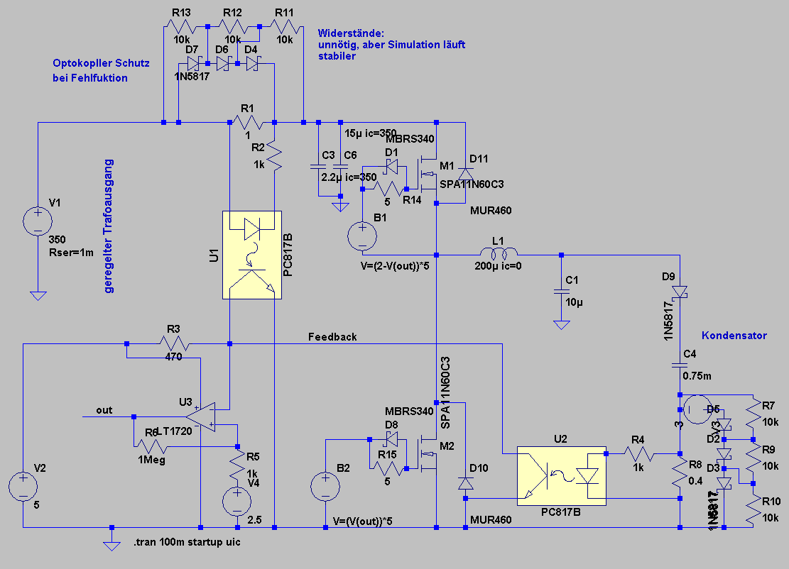
Hallo, ich möchte einen Kondensator (recht groß) mit 350V laden. Dafür habe ich mir mit dem UCC25600 einen LLC-Resoanznwandler gebaut. Der Soll darauf ausgelegt sein, die 350V zu erzeugen. Leistung um die 350-500W. Jetzt stellt sich zuerst die Frage: wie lädt man den Kondensator: a) direkt an den Trafo hängen und den Chip die Arbeit tun lassen. Dabei hat man über den Ladeverlauf die ganze Ausgangsspannung von 0-350V einmal anliegen und man arbeitet die ganze Zeit im "kurzschluss" betrieb. Ich mag das nicht - exzessiver strom, kurzgeschlossener Trafo, Überstromprotection springt an.. usw. b) man lässt sich glatte 350V erzeugen (und optimeirt den Traof da drauf - wie? wird wohlm ein anderer Thread) und regelt dann über einen Stepdownwandler den Strom in den Kondensator. Dabei soll es 2 begrenzende Faktoren geben: den Ladestrom und die Ladeleistung. (Also Ladestrom durch den Kondensator und Strom aus dem Trafo heraus) Ich hab die angehängte Schaltung in Spice mal aufgebaut: Das Problem ist: es funktioniert prinzipiell, aber die Regelschelife is zum kotzen. Normalerweise sollte sich eine Vref am FB-Pin einstellen.. aber die Pendelt zwischen 0 und 2.7V hin und her. Warum? Der Chip reagiert zu langsam: der Dutycle pendelt immer zwischen zu viel Strom und zu wenig Strom hin und her. Hat jemand tips, wie man das stabil bekommt? Es gibt ja einige Stellgrößen.. a) Induktivität (aber Spulen für solche Ströme sinda uch nur bis 200uH zu haben - je nach Bauform - so groß sollts nicht sein) b) Widerstände in serie zu den Optokopplern c) Kondensatoren zum glätten des gemessenen Stroms verzögern die Regelschleife nur - hab ich probiert. d) Schaltfrequenz des Wandlers. Allerdings muss man da realisitsch beleiben: kann man einen Externen Mosfet auch mit 2Mhz ansteuern?
Warum den Sep down galvanisch trennen? Dann brauchst für die gates auch eine trennung... würde den über eine hilfswicklung versorgen. Mit einer so kleinen induktivität musst du entsprechen mit dem Strom runter oder schaltfrequenz hoch. Der Strom sollte aber sowieso primärseitig geregelt werden. Sollte kein Problem sein die trafo Spannung gleich gerichtet auf den C zu geben
Der Stepdown ist nicht galvanisch getrennt. Die Optokoppler erscheinen mir nur sinnvoll, weil man dann swohl Highside als auch lowSide messen kann und es mir Spannugnsversorung für OPVs erspart. Die LED leutet ab 1,1V, so kann man gemütlich den Strom dimensionieren. Ist es denn sinnvoll möglich eine Halbbrücke mit (sehr) hoher Frequenz anzusteuern? Halbbrücken benötigen dafür einen entsprechenden Treiber... ich hab noch kein Halbbrückentreiber gesehen, wo die maximale frequenz da stand :-O Ich habe gerade gesehen: die Optokoppler in meiner Simulation haben 4.5us Verzägerung... das is natürlich kriechend lahm... geht das schneller? :-O
hmmmh. Also die Verzögerung der Optokoppler ist wirklich signifikant für die Regelschleife. Ich habe jetzt den Schaltregler rausgehauen.. jetzt sitzt dort ein Highspeedkomperator mit Minihysterese. Bringt das selbe ergebnis, nur dass die Geschwindigkeit der Regelschleife die Schaltgeschwindigkeit direkt beeinflusst. Mich beschäftigt immernoch die Halbbrücke... wie schnell geht sowas bei der Leistung... ist 1Mhz realsitisch?
Bitte melde dich an um einen Beitrag zu schreiben. Anmeldung ist kostenlos und dauert nur eine Minute.
Bestehender Account
Schon ein Account bei Google/GoogleMail? Keine Anmeldung erforderlich!
Mit Google-Account einloggen
Mit Google-Account einloggen
Noch kein Account? Hier anmelden.


