Hallo, ich habe vor mir eine H-Brücke zu bauen, um einen DC Motor (7,2V1 2A) zu steuern. Ich werde es über einen µC über PWM steuern. Mein Problem ist nur bei der Auswahl der Mosfets. Könntet ihr mir 2 N-Kanal Mosfets und 2 P-Kanal Mosfets empfehlen? mfg Hamo61
Danke für die Liste. Wie weis ich welche passend sind? Worauf muss ich achten? Also die Drain-Source Spannung muss über 7,2V sein und der Strom Über 12A das weis ich (denk ich zumindest). Die Gate-Source Spannung muss die um die 5v sein? Es Soll ja nur dann arbeiten, wenn das Signal High ist (5V). Wie weiß ich , wie die maximale PWM-Frequenz ist?
Wenn Du mit relativ geringer Spannung (7,2V), recht hohe Ströme (2A) schalten willst, so solltest Du auf die Verluste im Auge behalten. In diesem Falle der Ron deines Schalters. Übertreibe es nicht mit der PWM-Frequenz, sonst heizt dein Motor nur.
Soll ich also nur auf den Ron achten (so gering wie möglich)? Oder sollte ich noch was beachten?
@ Hamza K. (hammo61) >Soll ich also nur auf den Ron achten (so gering wie möglich)? So gering wie nötig. Bei 7V und 2A nimmt man eine integrierte H-Brücke, siehe H-Brücken Übersicht. Wenn man mal grob 0,5V Spannungsabfall für die H-Brücke berücksichtigt, macht das bei 2A ca. 250mOhm, die sie auf zwei Schalter aufteilt, macht ~100mOhm pro FET/Schalter. Viel weniger bringt kaum was. >Oder sollte ich noch was beachten? Einige integrierte brauchen mindestens 12V.
Habe mich bei meinem ersten Post um eine Leertaste versehen. es sind 7.2V und 12A nicht 2A. Tut mir leid...
Hamza K. schrieb: > und 12A Was Nennstrom oder Blockierstrom? Du musst die Brücke auf Blockierstrom auslegen oder eine Strombegrenzung vorsehen, sonst brennt dir beim schnellen Anfahren oder einem Blockierproblem deine Brücke sauber ab.
Auf der Verpackung steht folgendes: Abgabeleistung Elektromotor: 36,75W / 49,61W Effizienz: 58,1% / 62,1% Leerlauf-Drehzahl: 12292 U/min / 18924 U/min Nennspannung: 7,2VDC und noch die Größen, aber die sind glaub ich unwichtig. Verschalten wollte ich es nach dieser Variante(siehe Bild).
50W bei 7,2V sind ~7A. Das ist der Nennstrom. Blockierstrom liegt etwa Faktor 10 höher. Tu dir einen Gefallen und nimm einen fertigen Regler mit Strombegrenzung.
Ich wollte eigentlich nichts fertiges kaufen. Funktioniert es denn nicht nach diesem Prinzip wie ich es oben gepostet habe?
@ Hamza K. (hammo61) >Funktioniert es denn nicht nach diesem Prinzip wie ich es oben gepostet >habe? Das Prinzip schon. Aber bis zur stabilen Schaltung ist es ein langer Weg. Vor allem bei den Strömen.
Ich würds gerne versuchen. Was genau muss man zusätzlich noch beachten? Kannst du mir 2 Mosfets empfehlen?
MOSFETs sind nichts, was man empfiehlt, sondern die sucht man sich anhand benötigter Parameter raus. Wenn du es gerne versuchen willst, dann fang doch am Besten genau da an und versuch dir einen passenden MOSFET herauszusuchen. Ganz empfehlenswert ist die parametrische Suche bei IRF
OK werd ich machen. Worauf soll ich aufm Datenblatt achten (also auf welche Werte)?
google doch mal nach sprut schaltnetzteil und dort leistungsbauelemente. da findest ne kurze gute einfuehrung bzgl mosfets als grundlage
Meine H-Brücke sieht zZ so aus. Würde mir diese kaufen: http://www.reichelt.de/IRL-IRFZ-Transistoren/IRL-1004/3/index.html?;ACTION=3;LA=446;ARTICLE=41750;GROUPID=2896;artnr=IRL+1004;SID=12ULZVW38AAAIAAFCEVXQ327cddc378d2187700e93554113b3f30 Würde es direkt am µC anschließen, da es LL-Mosfets sind. Gibt es da noch was zu bemengeln oder würde das so klappen?
nö klappt nicht. Wenigstens für die Oberen wirst du was brauchen was die nötige Spannung zur sicheren Ansteuerung der Gates zur Verfügung stellt. "n-channel mosfet bootstrap circuit" als Suchbegiff(e) bei Google könnten helfen.
Danke. Sieht etwas kompliziert aus. Wie siehts damit aus? http://s-huehn.de/elektronik/fahrtregler/fahrtregler.htm Kann ich das einfach so übernehmen?
Natürlich! Oben P-Kanal nehmen, wie im gezeigten Beispiel, wäre eben die andere Lösung. Wenn man schon selber baut würde ichs eben gleich optimal machen. Weiß ja nicht was du konkret vorhast. Aber ich würde aber eher richtige Gatetreiber-ICs nehmen und eine Strommessung und ggf. eine Hardware-Mäßige Strombegrenzung vorsehen.
Zur Zeit will ich ein RC-Modellauto über den PIC16F877A steuern. Will also einen Fahrtregler bauen (erstmal ohne Empfänger). Oben habe ich schon die genannten Daten des Motors genannt. Ist diese Schaltung ok oder sollte ich da was ändern?
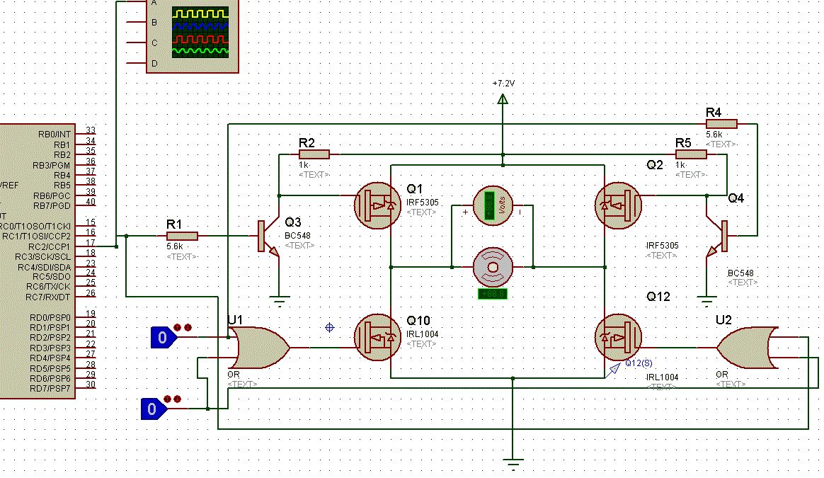
So, hab meine Schaltung wieder etwas bearbeitet. Statt den 2x Buz11 und 2x BC548 habe ich einfach IRL1004 genommen. Soll ich die 2 IRF5305 und die 2 BC548 lassen oder empfiehlt es sich andere zu nehmen. Zur Schaltung: Erster Schalter ist fürs vorwärts fahren. Zweiter Schalter ist fürs rückwärts fahren. Dritter Schalter ist für die Bremse. Was meint ihr dazu?
naja für die Open collector Treiber für die hi side PMOS hast du zuviel wegoptimiert. du benötigst die pull up Widerstände wie in der Schaltung im letzten Post ansonsten sind die Gates floating und bleiben geladen. das Resultat is ein kurzschluss beim bremsen oder richtungswechsel
Wieder bearbeitet... Ich habe den Wert der Widerstände einfach übernommen. Sind die ok oder soll ich andere nehmen? Was ist mit den unteren Mosfets. Sollen die auch Widerstände haben (welche Größe)? Frohes Neues euch :) Hamo61
Mit welcher Frequenz du gedenkst das Ganze betreiben zu wollen, wäre für die Auswahl der FETs und Dimentionierung der Treiberschaltung sehr interessant. Für die 50Hz wie auf der verlinkten Seite wird es so reichen. Aber ob man das so will? Hamza K. schrieb: > Zur Schaltung: > Erster Schalter ist fürs vorwärts fahren. > Zweiter Schalter ist fürs rückwärts fahren. > Dritter Schalter ist für die Bremse. > > Was meint ihr dazu? Das klingt jetzt fast so als soll es eine reine Richtungsumkehr werden. Eben noch mit der Sonderfunktion "Bremsen". Verstehe ich das so richtig? Also nur Vollgas Vorwärts, Rückwärts oder Bremsen? Du solltest auch irgendwie verhindern, dass zwei Richtungen gleichzeitig angewählt werden können oder, dass Bremsen und Fahren gleichzeitig passieren soll, denn sonst knallts.
Hamza K. schrieb: > Wieder bearbeitet... > Ich habe den Wert der Widerstände einfach übernommen. Sind die ok oder > soll ich andere nehmen? Was ist mit den unteren Mosfets. Sollen die auch > Widerstände haben (welche Größe)? > > Frohes Neues euch :) > > Hamo61 Sag mal, du kopierst hier einfach Wild irgendwelche Schaltungen ohne auch nur annähern zu wissen warum, weshalb und wieso. Die Brücke wird sich schnell vaporisieren... Ingo
Ich versuche mein bestes. Wie die H-Brücke funktioniert habe ich schon verstanden. Ich weis halt nur nicht welche Bauteile passend dafür sind. Leider habe ich sowas nicht gelernt, denn sonst würde ich hier nicht nach Hilfe suchen. Ich werde es über PWM steuern. Habe bei meinem Schaltbild nur einen PWM-Ausgang verbunden um die Funktionalität zu testen. Später bekommt das Rückwärts auch seinen PWM-Anschluss. Welche Frequenz empfiehlt sich bei so einer Schaltung. Wie berechnet man die Widerstände? Ist die Schaltung an sich ok (ausser die Widerstände)?
@ Hamza K. (hammo61) >Wie die H-Brücke funktioniert habe ich schon verstanden. BEstenfalls das grundprinzip. Aber dir fehlen wesentliche Details. Z.B, dass man für die oberen MOSFETs Pegelwandler braucht. Und einen Schutz gegen kurzzeitig gleichzeitiges Einschalten von oberen und unterem MOSFET, das gibt nämlich einen satten Kutzschluss der Versorgung. Die meisten MOSFEt-Treiber machen das schon automatisch, siehe MOSFET-Übersicht. Und be dein Strömen ist eine Strombegrenzung nicht zu verachten, sonst toastest du am laufenden band MOSFETs. >Welche Frequenz empfiehlt sich bei so einer Schaltung. 1-10kHz, je nach Motor. Siehe Motoransteuerung per PWM. >Ist die Schaltung an sich ok (ausser die Widerstände)? Nein, das ist der übliche Internetmurks.
Dann muss ich aufjedenfall noch einiges ändern. Mein Quarz ist mir 20MHZ getaktet. Ich versuchs mal einfach mit 5KHZ. Empfiehlt es sich eher eine Strombegrenzung zu implementieren oder soll ich das PWM-Signal langsam auf den gewünschten Tastverhältnis bringen? Kann ich den Kurzschluss nicht per Software verhindern, oder sollte es über Hardware sein? Wofür genau brauche ich einen Pegelwandler? Danke für die Antworten, ist echt hilfreich !
@ Hamza K. (hammo61) >Empfiehlt es sich eher eine Strombegrenzung zu implementieren Ja. >oder soll >ich das PWM-Signal langsam auf den gewünschten Tastverhältnis bringen? Das auch. >Kann ich den Kurzschluss nicht per Software verhindern, Den Kurzschluss der oberen/unteren FETs? Ja, man muss sie zeitversetzt schalten. >oder sollte es über Hardware sein? Geht auch. >Wofür genau brauche ich einen Pegelwandler? Für die Ansteuerung der oberen MOSFETs.
Meinst du mit zeitversetzt, dass zB erst das obere FET dann das untere FET geschaltet werden soll oder meinst du damit das zwischen vorwärts und rückwärts zeitversetzt steuern soll oder beides?
@Hamza K. (hammo61) >Meinst du mit zeitversetzt, dass zB erst das obere FET dann das untere >FET geschaltet werden soll Ja. > oder meinst du damit das zwischen vorwärts > und rückwärts zeitversetzt steuern soll oder beides? Da auch, ist aber ein anderes Problem.
Dann benutze ich einfach 4 Ports für die Steuerung statt 2. Dadurch kann ich eine Verzögerung herbeirufen. Darf der untere FET dauerhaft an sein oder muss er auch über PWM gesteuert werden? (wir gehen davon aus, dass er in einer Richtung fährt, bei Richtungswechsel passiert dann das gleiche mit dem anderen FET)
@ Hamza K. (hammo61) >ich eine Verzögerung herbeirufen. Darf der untere FET dauerhaft an sein Ja. >oder muss er auch über PWM gesteuert werden? Nicht zwingend.
Bitte melde dich an um einen Beitrag zu schreiben. Anmeldung ist kostenlos und dauert nur eine Minute.
Bestehender Account
Schon ein Account bei Google/GoogleMail? Keine Anmeldung erforderlich!
Mit Google-Account einloggen
Mit Google-Account einloggen
Noch kein Account? Hier anmelden.




