Ich habe ein Problem mit einer einfachen Transistorschaltung... ok, ganz so einfach ist es vielleicht nicht. Ich moechte einen kleinen Gleichstrommotor ansteuern, der 9V benötigt, soweit sogut, klappt auch mit einem Transistor als Verstaerker, am Pin eines PIC. Jetzt moechte ich den Motor in die andere richtung drehen lassen.... nur wie stelle ich das an? ich moechte moeglichst wenigs pins meines PIC verwenden, und moeglichst wenige Transistoren.... ich haenge nur schon am grundprinzip... ich kriege keine schaltung gebacken, die nicht irgendwie einen Kurzschluss ausloest... auch einschlaegige tutorials haben mir nicht weitergeholfen, ebenso wie die suche bei Google. vielen Dank, Marius Wolf
Du brauchst dazu eine H-Bruecke. Sie besteht aus vier Transistoren! Darunter wirds nicht gehn. Es gibt aber viele fertige IC die eine oder mehrere intus haben.
Danke, mit dem Begriff finde ich einen passenden Schaltplan, mit 4 Transistoren kann ich gerade noch leben. Danke nochmal!
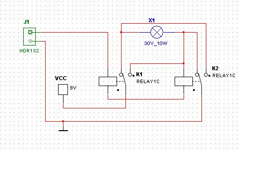
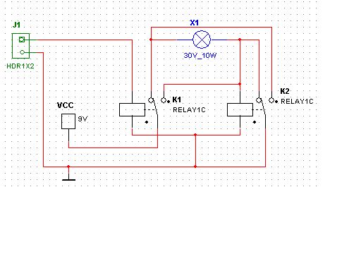
Relais? Du must ja die Polarität der Spannung ändern; nimm ein Relais, das zwei Wechsler hat. Die Ausgänge dann über Kreuz verbinden. Dient dann nur dem Polaritätswechsel.
Ok, ich habe eine H-Bruecke zusammengebastelt, Schaltplan im Anhang. Ist die so in ordnung oder muss ich da noch etwas beachten, wenn ich das an einen PIC haengen moechte?
Selbst mit Basiswiderständen wird die Schaltung nicht richtiger... Es sollte doch nicht so schwer sein, irgendwo im Web eine halbwegs vernüftige H-Brücke für kleine Leistungen zu finden?
http://www.the-starbearer.de/Theorie/hBridge.htm ich habe diese vorlage aus dem internet benutzt. wo ist denn der fehler in meiner schaltung?
es gibt auch spezielle Treiber ICs welche soetwas realisieren, diese werden gerne bei Casettenrecordern und Videorecordern eingesetzt. Einen typen habe ich jetzt nicht parat, aber die sind über eine logigsteuerung leicht anzusteuern.
keiner, lass dich nicht beirren. Es ist nur so, das die 2n3055 einen sehr geringen stromverstärungsfaktor (ich glaub, es sind nur 50 oder so) haben, falls du die verwenden solltest. Dann bräuchtest du auf alle Fälle noch eine Treiberstufe an der Basis der 2N-Pötte, wenn der Motor mehr als ~ 750mA ziehen sollte. Auch sehr wichtig ist ein Entstörkondensator paralell zum Motor (10nF). Sonst wunderst du dich noch, das dein MC anscheinend "grundlos" absemmelt.
Also, die Fehler sind: 1.) Wie gesagt, keine Basis-Strom-Begrenzung (Widerstände). 2.) Freilaufdioden fehlen. 3.) Die Motorspannung darf bei dieser H-Brücke nicht höher werden als die High-Pegel an den Eingängen, also nix mit 9 Volt. 4.) Shot-Throught: Während des Umschaltens der Steuereingänge an der H-Brücke leiten beide Transistoren; es entsteht ein Kurzschluss. 5.) Sind die Ausgänge des angeschlossenen Mikrocontrollers hochohmig, z.B. während des Einschaltens oder während einem Reset, leiten alle vier Transistoren; es entsteht ein Kurzschluss. Das waren glaube ich die wichtigsten Fehler. Habe ich welche vergessen? Die vier Transitoren sind nur das Prinzip. Es muss aber noch die ganze Elektronik ringsrum dazu! Wenn Du mir sagst, welche Transistoren Du da hast, welche Dioden, Widerstände, welche Daten der Motor hat, und ich nachher noch Lust habe, zeichne ich Dir eine H-Brücke...
Ach ja, und lege Dich bitte auf ein Spannungsbereich für die H-Brücke fest, besonders auch eine Mindestspannung. Davon hängt es ab, wie kompliziert das ganze wird. Und noch etwas: Nenn' mir bitte einen guten Grund, warum ich Dir helfen soll. ;-)
Und die Ausgangsspannung an Deinem Mikrocontroller, also ob 5 Volt oder niedriger.
@ Marius: Dein Schaltung ist schon richtig abgezeichnet, nur hast du die Basen der Transistoren falsch zusammengefasst! Die Basen der rechten beiden Transis gehören zusammengefasst und dann ebenfalls die Basen der linken Transis. Dann hast du, wenn du 2 Ausgänge am µC verwendest folgendes Muster: 0 1 = 1. Drehrichtung 1 0 = 2. Drehrichtung 0 0 = Stop 1 1 = Stop Überleg dir mal, was mit deiner Schaltung passier, wenn du die ersten beiden Muster an die Eingänge legst. Dann hast du einen wunderschönen Kurzschluss auf GND und deine Transistoren verabschieden sich. Wenn du größere Motoren schalten willst, würde ich dir noch 4 Schottky-Dioden parallel zu den Tranistoren empfehlen.
Oh, ok, ich muss also einiges nochmal ueberdenken 1.) Wie gesagt, keine Basis-Strom-Begrenzung (Widerstände). >die krieg ich noch alleine hin ;) 2.) Freilaufdioden fehlen. >gut zu wissen dass ich die brauche, hab ich nur mit relais in verbindung gebracht 3.) Die Motorspannung darf bei dieser H-Brücke nicht höher werden als die High-Pegel an den Eingängen, also nix mit 9 Volt. >wie kann ich das aendern? 4.) Shot-Throught: Während des Umschaltens der Steuereingänge an der H-Brücke leiten beide Transistoren; es entsteht ein Kurzschluss. >dem beuge ich in der software vor, ich verzoegere dass solange wie noetig 5.) Sind die Ausgänge des angeschlossenen Mikrocontrollers hochohmig, z.B. während des Einschaltens oder während einem Reset, leiten alle vier Transistoren; es entsteht ein Kurzschluss. >weiss ich nicht wie das ist, muss ich im datenblatt mal nachlesen (pic 16F84) Ach ja, und lege Dich bitte auf ein Spannungsbereich für die H-Brücke fest, besonders auch eine Mindestspannung. Davon hängt es ab, wie kompliziert das ganze wird. >der motor laeuft ab ca.6V bis ca. 11V... 9waehren halt ideal... Und noch etwas: Nenn' mir bitte einen guten Grund, warum ich Dir helfen soll. ;-) >die jugend muss gefoerdert werden/eine gute tat am tag? ;) gute gruende hab ich keine, hoechstens dass ich nicht alles kaputt machen will ;-) Und die Ausgangsspannung an Deinem Mikrocontroller, also ob 5 Volt oder niedriger. >ist 5 Volt danke fuer die bisherige hilfe, ich haette fast gedacht es waehre einfach- aber man lernt staendig was neues dazu
Ach ja, die Kurzschlussgefahren, wie sie schon beschrieben worden sind, hast du nach der Umverdrahtung der Basen auch nicht mehr! Gruß
@Spirit: "Die Basen der rechten beiden Transis gehören zusammengefasst" Einfach so? Bei N/P-Kanal MOSFETs mag das zumindest dem Prinzip nach noch gehen, bei bipolaren Transistoren gibt's dann simpel gesagt einen Kurzschluss über die verbundenen Basisanschlüsse.
In einer H-Brücke sind die diagonal gegenüberliegenden Transistoren für eine Drehrichtung leitend. Bei dieser Schaltung ist der linke untere Transistor gesperrt, wenn der rechte obere leitet. Bei Gegentaktansteuerung ist dann die rechte Seite kurzgeschlossen, weil der rechte untere Transistor leitet und der links oben sperrt. Feuerwerk! Und wie weiter oben schon erwähnt, kannst Du die gesamte Ansteuerung auf ein IC packen (L293 oder L298 zum Beispiel). Arno
@A.K.: Es sind ja noch die angesprochenen Basiswiderstände von Nöten, ich hab aber wirklich keine Lust, die Auflistung meiner Vorgänger nochmal zu wiederholen. Es sollte jedem Klar sein, dass es eine Prinzipschaltung ist oder ? Wie es Arno beschreibt, ist es 100%ig richtig. Mein Lösungsvorschlag bezog sich jetzt nur auf die vorhandene Schaltung.. Wer die Brücke noch etwas edler machen möchte, kann sich den Link mal ansehen: http://s-huehn.de/elektronik/fahrtregler/fahrtregler.htm Kennt aber wahrscheinlich schon fast jeder ;)
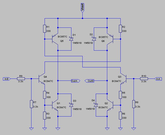
Gut. Jugend muss wirklich gefördert werden. Deine H-Brücke ist in Arbeit. Bitte noch ca. 15 Minuten Geduld, ich muss noch die Widerstände ausrechnen... Wie alt bist Du?
bin 19 und ein quereinsteiger in die elektronik, habe bisher nur mit VB/Delphi/C/C++ Software entwickelt... wollte jetzt in die Hardwareentwicklung einsteigen, das dauernde programmieren ist zu trocken ;) und vielen dank, dass du dir so viel zeit nimmst das gilt auch fuer alle anderen, die hier ihr wissen anbringen, vielen dank!!
So, hat 10 Minuten länger gedauert. Mit 19 bist Du aber keine "Jugend" mehr... Die Transistoren Q1, Q2 und Q5, Q6 musst Du bei einem mittleren bis größeren Motor durch stärkere ersetzen. Die eigenzeichneten Transistoren verkraften maximal 100 mA. Die Transistoren Q3 und Q4 brauchst Du nicht anpassen. Daten dieser H-Brücke: - Motoreingangsspannung: Mindestens 2 Volt, maximal sinnvoll so 20 bis 20 Volt. - Maximaler Motorstrom 100 mA. Wird mehr benötigt, andere Transitoren einbauen. - Die Pegel an den H-Brücken-Eingängen müssen 5 Volt betragen. Für den Betrieb mit 3,3 Volt sind R9 und R10 durch 1 Kiloohm Widerstände zu ersetzen. - Niemals beide Eingänge gleichzeitig auf High legen, sonst kurzschluss. Evtl. Schutzschaltung vorsehen. - Die Schaltung ist auf universelen Eingangsspannungsbereich und leichter Austauschbarkeit der Transistoren optimiert, darum so viele Widerstände. Viel Spaß damit!
WOW, danke, da hab ich ja so gut wie keine eigenarbeit mehr zu leisten, vielen vielen dank!!! das sind zwar eine menge bauteile mehr als ich gedacht haette, aber so funktioniert es auf jeden fall! danke nochmal PS: wo hoert denn die jugend auf? ich fuehl mich noch ziemlich jung ;)
Die 5$ - H-Bridge: http://www.mcmanis.com/chuck/robotics/tutorial/h-bridge/bjt-circuit.html Durch die Optokoppler ist die Spannung an der Brücke für den Controller egal. Das komplette Papier: http://www.mcmanis.com/chuck/robotics/tutorial/h-bridge/bjt-bridge.html Und wer wenig denken will, kann ja mal bei Maxim vorbeischauen: http://www.maxim-ic.com/quick_view2.cfm/qv_pk/1487 Applikation: http://www.robotroom.com/HBridge.html Enjoy! Gruss Jadeclaw.
@ unbekannter: welches Prog nimmst zum createn deiner Schaltpläne?
@Spirit: Zum "createn" von Schaltplänen verwende ich das "Prog" LTSpice (auch SwitcherCAD-III genannt). Damit kann man die Schaltungen auch gleich ordentliche simulieren, denn LTSpice, wie schon der Name vermuten lässt, ist ein komplettes Spice-System.
Es geht auch einfacher. Zur Pegelanpassung eine Transitorstufe oder einen Optokoppler davor.
Bitte melde dich an um einen Beitrag zu schreiben. Anmeldung ist kostenlos und dauert nur eine Minute.
Bestehender Account
Schon ein Account bei Google/GoogleMail? Keine Anmeldung erforderlich!
Mit Google-Account einloggen
Mit Google-Account einloggen
Noch kein Account? Hier anmelden.



