Ich habe zu den Schaltparametern mal eine Frage. Beim ATtiny2313, kann man hier die Schaltparameter getrennt vom Quellcode ersetzten? Oder muss der komplette Quellcode dann ersetzt werden. Es handelt sich hier um den ATtiny des Pollin Fernsteuerbausatzes V1.1, die Aktuell versendet wird. Weiß jeman hier genaueres drüber?
Hier geht es um die Definierung eines betimmten Ausganges bei dem Drücken einer Taste auf der Fernbedienung. Beispiel: Taste 1 soll Ausgang 1 des Empfängers für 1,5 Sekunden einschalten, dann sofort wieder aus.
Um das Ganze jetzt genauer auszudrücken, wie bekomme ich diese Partameter in den ATtiny2313 vom Pollin Fernsteuerbausatz? Hier die Parameter: .db 17,rep, 0, 0, 1, 0 ;Taste 1 PB0 Tastendruckdauer .db 18,rep, 0, 0, 2, 0 ;Taste 2 PB1 Tastendruckdauer .db 19,rep, 0, 0, 4, 0 ;Taste 3 PB2 Tastendruckdauer .db 20,rep, 0, 0, 8, 0 ;Taste 4 PB3 Tastendruckdauer .db 21,rep, 0, 0, 16, 0 ;Taste 5 PB4 Tastendruckdauer .db 22,rep, 0, 0, 32, 0 ;Taste 6 PB5 Tastendruckdauer .db 23,rep, 0, 0, 64, 0 ;Taste 7 PB6 Tastendruckdauer .db 2,rep, 0, 0,128, 0 ;Taste OFF PB7 Tastendruckdauer .db 5,tog, 0, 0, 0, 64 ;Taste P/C PD6 Toggelmodus Hier weiß ich nicht weiter.
Jörg Borchers schrieb: > Um das Ganze jetzt genauer auszudrücken, wie bekomme ich diese > Partameter in den ATtiny2313 vom Pollin Fernsteuerbausatz? Wenn in der Beschreibung nichts anderes vermerkt ist, dann wirst du die Werte im Code ändern müssen, neu assemblieren und das resultierende Hex-File in den Tiny brennen müssen.
Karl Heinz Buchegger schrieb: > Jörg Borchers schrieb: >> Um das Ganze jetzt genauer auszudrücken, wie bekomme ich diese >> Partameter in den ATtiny2313 vom Pollin Fernsteuerbausatz? > > Wenn in der Beschreibung nichts anderes vermerkt ist, dann wirst du die > Werte im Code ändern müssen, neu assemblieren und das resultierende > Hex-File in den Tiny brennen müssen. Und genau hier setzt meine Frage an. Kann man die Schaltparameter für den Quellcode getrennt Ersetzen oder muss auch der komplette Quellcode ersetzt werden. Was ja bedeuten würde, dass ich das ATtiny erst löschen muss um es neu zu programieren. Da ich zum ersten Mal mit dieser Materie zu tun habe, fehlen mir hier logischer Weise die Kenntnisse für.
Hier jetzt im Detail: Im Quellcode steht: bimu: .include "schaltparameter.inc" Ist es machbar, die Angaben, die in der Datei "schaltparameter.inc" sind, ersetzen, ohne den kommpletten Quellcode zu ersetzen? Ich hoffe, dass meine Frage jetzt fachlich richtig ausgedrückt ist.
Jörg Borchers schrieb: > Und genau hier setzt meine Frage an. Kann man die Schaltparameter für > den Quellcode getrennt Ersetzen oder muss auch der komplette Quellcode > ersetzt werden. Was ja bedeuten würde, dass ich das ATtiny erst löschen > muss um es neu zu programieren. Das wirst du sowieso müssen. Ausser du bist ein Freak, der sich erst aus dem Tiny das Flash ausliest um die Lage der Konstanten im Speicher festzustellen und dann gezielt mit der Programmierschnittstelle nur diese Bytes zu verändern. (Geht das überhaupt? Das Flash wird meines Wissens beim Programmieren Page-weise beschrieben).
Jörg Borchers schrieb: > Hier jetzt im Detail: > > Im Quellcode steht: > bimu: > .include "schaltparameter.inc" > > Ist es machbar, die Angaben, die in der Datei "schaltparameter.inc" > sind, ersetzen, ohne den kommpletten Quellcode zu ersetzen? Ich hoffe, > dass meine Frage jetzt fachlich richtig ausgedrückt ist. Selbst wenn das ginge, wäre es völlig egal. Denn programmieren musst du den Tiny sowieso neu. Wenn du das aber musst, dann kannst du auch gleich das ganze Programm neu in den Tiny übertragen.
Ich denke, dir ist nicht klar, was da eigentlich in den Tiny gebrannt wird. Das was du da im Quelltext siehst, ist nicht das, was dann letzten Endes gebrannt wird! Das durchläuft noch mal einen Übersetzungsprozess, an dessen Ende einfach nur eine Abfolge von Zahlen steht (jede Zahl ist ein Befehl). Und erst das wird dann gebrannt.
Karl Heinz Buchegger schrieb: > Das wirst du sowieso müssen. > > Ausser du bist ein Freak, der sich erst aus dem Tiny das Flash ausliest > > um die Lage der Konstanten im Speicher festzustellen und dann gezielt > > mit der Programmierschnittstelle nur diese Bytes zu verändern. (Geht das > > überhaupt? Das Flash wird meines Wissens beim Programmieren Page-weise > > beschrieben). Genau hier hast Du es auf den Punkt getroffen. Da ich mich mit den Quellcodes nicht auskenne, war mir nicht klar, das auch der Quellcode angepasst werden muss. Ich dachte, das Ändern der Schaltparameter würde ausreichen. Jetzt weiß ich aber das meine Denkweise falsch war und werde versuchen den vorhandenen Quellcode auf die benötigten Schaltvorgänge anzupassen. Vielen Dank für Deine Hilfe. Jetzt weiß ich jedenfalls weiter. Hast Du das Programm "WinAVR" schon mal verwendet und kannst Du mir hierzu eventuell Hinweise geben? Ich habe habe zwar vor 20 Jahren mal SPS Programmierung (AEG) gelernt. Jedoch ist dieses hiermit ja absolut nicht vergleichbar.
Karl Heinz Buchegger schrieb: > Ich denke, dir ist nicht klar, was da eigentlich in den Tiny gebrannt > > wird. Absolut richtig, mir fehlen hier die benötigten Kenntnisse. > > Das was du da im Quelltext siehst, ist nicht das, was dann letzten Endes > > gebrannt wird! Das durchläuft noch mal einen Übersetzungsprozess, an > > dessen Ende einfach nur eine Abfolge von Zahlen steht (jede Zahl ist ein > > Befehl). Und erst das wird dann gebrannt. Wenn ich dieses jetzt richtig verstehe, müssen außer dem Quellcode und dem Schaltparameter noch andere Dateien im ATtiny verändert werden, damit die fehlenden Ausgänge aktiviert werden können. Jetzt meine Frage dazu. Im Quellcode stehen die Abfragen drei verschiedener Dateien. Und zwar in meinem Fall sind es diese: "tn2313def.inc", "deklara.inc" und "schaltparameter.inc". In den beiden Dateien "tn2313def.inc" und "deklara.inc" sind hier auch Änderungen erforderlich? Gibt es eine Seite im WWW, wo die Programmierung eines Tiny verständlich erklärt wird?
Also mir ist nicht so ganz klar, auf welchen source code du dich beziehst. Der Code von Pollin enthält keine Anweisungen für irgendwelche .inc dateien. Der Code von Pollin ist eigentlich auch relativ einfach gestrickt. Wo hast Du Deinen Quellcode her?
Florian Trück schrieb: > Also mir ist nicht so ganz klar, auf welchen source code du dich > beziehst. Der Code von Pollin enthält keine Anweisungen für irgendwelche > .inc dateien. > Der Code von Pollin ist eigentlich auch relativ einfach gestrickt. Das ATtiny von mir ist Auslese geschützt. Hier ist es der Bausatz mit der Version 1.1. Wie bist Du an den Code von Pollin gekommen? Ich muss meinen Bausatz um 2 Ausgänge beim ATtiny2313 erweitern und das Schaltverhalten auch ändern. > Wo hast Du Deinen Quellcode her? Der Quellcode, die Dateien "deklara.inc" und "schaltparameter.inc" stammen von Hannes Lux. Die Datei "tn2313def.inc" habe ich gerade aus dem WWW heruntergeladen. Die Angaben in der Datei "schaltparameter.inc" von Hannes Lux passt jedoch nicht für mein Vorhaben. Diese Datei habe ich bereits passend abgeändert. Ich komme jetzt aber nicht weiter, wie ich die anderen Dateien anpassen muss. Wenn es hilfreich ist, stelle ich mal alle Dateien komplett hier rein. Leider komme ich mit den Befehlen nicht klar. Wie zuvor geschrieben, hat dieses ja mit dem gelernten SPS von mir ja nichts mehr zutun.
Jörg Borchers schrieb: >> Wo hast Du Deinen Quellcode her? > > Der Quellcode, die Dateien "deklara.inc" und "schaltparameter.inc" > stammen von Hannes Lux. Für mich klingt das alles jetzt erst ml nach: Du kopierst und mischt dir da jetzt irgendwelche Teile zusammen, aufgrund des Dateinamens. Du brauchst erst mal den originalen Quellcode für den Tiny! Wenn der nicht verfügbar ist, dann musst du eben suchen, ob jemand ein alternatives Programm für diese Schaltung geschrieben hat. Damit das auch der letzte versteht: Du musst in der Lage sein, dir bei Atmel einen Tiny zu kaufen, also einen jungfräulichen und du musst alles haben um diesen jungfäulichen Tiny so zu programmieren, dass du ihn in die Schaltun setzen kannst und alles funktioniert. Ehe du das nicht hast, brauchst du dir über eventuelle Anpassungen überhaupt noch nicht den Kopf zerbrechen.
Also als erstes wäre es mal sinnvoll wenn einer von Euch beiden hier den Link zu der Artikelseite von Pollin posten könnte. Ich habe so den Verdacht, dass hier aneinander vorbei geredet wird. Ich habe nämlich bei dem hier nachgeschaut: http://www.pollin.de/shop/dt/Njc5OTgxOTk-/Bausaetze_Module/Bausaetze/8_Kanal_IR_Fernbedienungs_Bausatz_IRK8.html Dort gibt es die Sources zum herunterladen. Es gibt den Bausatz auch ohne Relaiskarte. Dort ist kein Download der Sources. Handelt es sich um einen der beiden Bausätze?
Hier liegt ein Misverständnis vor. Der Quellcode, die Dateien "deklara.inc" und "schaltparameter.inc" von Hannes Lux sollen funktionieren, wie er sie veröffentlicht hat. Siehe hier: Beitrag "Quellcode für den Pollin Fernsteuer Bausatz". Das Problem ist nur das seine Programierung bei mir auf Grund des Schaltverhalten nicht passt. Und für mich lohnt es nicht, dass ich mir das Programmiergerät kaufe für nur ein einziges ATtiny2313, dass gebrannt werden muss. Hierfür möchte ich mir, nachdem das Programm für das ATtiny angepasst ist, jemanden suchen, der mir dieses eine ATtiny2313 brennt. Da bei dem Projekt von Hannes Lux die gleiche Fernbedienung wie bei mir eingesetzt wird, passen aufjeden fall die befehle, die der ATtiny von der fernbedienung bekommt. Nur das verhalten der Ausgänge passt nicht zu meinem Vorhaben . Dieses sieht so aus: Ich plane eine Bandmaschine von 1973 mit den wichtigsten Funktionen per IR zu steuern. Die original Kabelfernbedienung ist sehr lästig, weil einem ständig das Kabel irgendwo stört. Diese Funktionen sollen per IR gesteuert werden: Play Linkslauf, Record, Pause, Play Rechtslauf, Vorspulen, Stop, Rückspulen, Netz EIN/AUS, Vorderband-/Hinterbandkontrolle und Normalbertieb/Autoreversebetrieb. Da ich an den original Quellcode sowie Dateien nicht heran komme, möchte ich von jemanden Anderem den Quellcode mit den dazugehörigen Dateien zum Anpassen verwenden. Nur die Datei "tn2313def.inc" fehlt bei Hannes lux seinem Ouellcode. Nur diese Datei stammt aus anderer Quelle. Da aber die Datei "tn2313def.inc" die Definition des ATtiny2313 enthält, gehe ich davon aus, das diese datei immer beim ATtiny2313 gleich ist.
Florian Trück schrieb: > Also als erstes wäre es mal sinnvoll wenn einer von Euch beiden hier den > Link zu der Artikelseite von Pollin posten könnte. Ich habe so den > Verdacht, dass hier aneinander vorbei geredet wird. Dieses Gefühl habe ich jetzt auch. > Ich habe nämlich bei dem hier nachgeschaut: > http://www.pollin.de/shop/dt/Njc5OTgxOTk-/Bausaetze_Module/Bausaetze/8_Kanal_IR_Fernbedienungs_Bausatz_IRK8.html Richtig, um diesen Bausatz geht es. Die gelieferte Version ist nach Auskunft von Pollin die Version 1.1 der Fernbedienung. > Dort gibt es die Sources zum herunterladen. Es gibt den Bausatz auch > ohne Relaiskarte. Dort ist kein Download der Sources. Handelt es sich um > einen der beiden Bausätze? Bist Du Dir sicher, das dieser Sourcecode der Quellcode für den ATiny2313 ist? Oder handelt es sich hier um die Software die benötigt wird, wenn die Relaiskarte über den 25pol. SUB-D Druckerport betrieben werden soll? Im Beitrag Beitrag "Quellcode für den Pollin Fernsteuer Bausatz" heißt es, das Pollin den original Quellcode nicht herausgibt. Ich habe Pollin deshalb auch angeschrieben, aber noch keine Antwort erhalten. Deshalb frage ich mich, wo hast Du den Pollin Quellcode her? Du siehst ja, irgend etwas passt hier nicht.
Die Pollin Downloads enthalten scheinbar den Originalcode der Software, welche ausdrücklich als Beispiel gedacht ist. Der Code von Hannes Lux ist eine alternative Software. Man kann nicht einfach Dateien des einen Codes in den anderen Einbauen und glauben, dass es dann anders läuft. In diesem Fall musst Du also C lernen, und dich ggf durch den alternativen Code geleiten lassen (dabei immer recht freundlich sein). Dann wird der neue Code übersetzt und in den Tiny programmiert. Dazwischen stecht aber noch die Fehlersuche.
Jörg Borchers schrieb: > Bist Du Dir sicher, das dieser Sourcecode der Quellcode für den > ATiny2313 ist? Ja, hier ist der Download: http://www.pollin.de/shop/downloads/D810023S.ZIP Jörg Borchers schrieb: > Oder handelt es sich hier um die Software die benötigt > wird, wenn die Relaiskarte über den 25pol. SUB-D Druckerport betrieben > werden soll? Nein, das ist auch nicht möglich. Der 25Pol Stecker dient zum Anschluss der Relaiskarte (separat erhältlich). Diese wird von dem Modul gesteuert. Der Source code ist für den tiny2313.
Jörg Borchers schrieb: > Und für mich lohnt es nicht, dass ich mir das > Programmiergerät kaufe für nur ein einziges ATtiny2313, dass gebrannt > werden muss. Hierfür möchte ich mir, nachdem das Programm für das ATtiny > angepasst ist, jemanden suchen, der mir dieses eine ATtiny2313 brennt. Das entspricht aber nicht dem was Du in den ersten 3 Posts verlauten hast lassen. Das hättest Du doch gleich fragen können. Jörg Borchers schrieb: > Da ich an den original Quellcode sowie > Dateien nicht heran komme, möchte ich von jemanden Anderem den Quellcode > mit den dazugehörigen Dateien zum Anpassen verwenden. Also den Quellcode gibt es von Pollin zum Download. Du hättest das ohne große Mühe bei Pollin herausfinden können. Die alternative Firmware ist mir nicht bekannt, aber ich kann Dir schon jetzt sagen, dass es wesentlich einfacher wäre die original Firmware derart anzupassen dass sie das macht was du eigentlich willst.
Wenn ich das jetzt im Code richtig interpretiere ist es diese Stelle:
1 | uart_putc(Data); |
2 | //entsprechende Ausgänge setzen
|
3 | PORTB ^= BitMask; |
Um nun 1,5 sek. Pause zu haben und danach wieder abzuschalten kann man dann doch so erweitern:
1 | uart_putc(Data); |
2 | //entsprechende Ausgänge setzen
|
3 | PORTB ^= BitMask; |
4 | _delay_ms(1500); |
5 | PORTB ^= BitMask; |
Liege ich da richtig?
Du hast Recht. Der Sorcecode ist der Quellcode von Pollin. Ich habe diese mal geöffnet und stellte dabei fast, dass die besagten Dateien wie "schaltparameter.inc" dort auch vorhanden sind. Hier heißt "schaltparameter.inc" nur "main.c" (im Anhang auf "main-c.txt" geändert). Jedoch stelle ich hier fest, dass bei 8 Relais Schluss ist. mehr geht nicht. Ich brauche aber 10 Relais. Du hast geschrieben: Das hättest Du doch gleich fragen können. Bevor ich Jemanden nach etwas Frage, wofür Vorbereitungen nötig sind, Beende ich diese Vorbereitungen erst. Was würdest Du denken, wenn ich Dich Bitte, mir den Attiny zu brennen und erst dann sage, dass aber der Quellcode und die dazugehörigen Dateien noch angepasst werden müssen? Sehe so etwas nicht etwas blöd aus? Ich denke schon. Im Anhang beinden sich jeweils als TXT-Datei die drei verschiedenen Schaltparameter. Pollin = "main-c.txt", die Originalen von Hannes Lux "Schaltparameter_von_H-L.txt" und die auf meinen Bedarf angepasste "Schaltparameter__Fernbedienung_abgeaendert.txt" zum Vergleich. Da der Quellcode und die dazugehörigen Dateien nach der Aussage von hannes lux funktionieren sollen und mehr als 10 Ausgänge hat, ist es doch einfacher eine Anpassung vorzunehemen, als bei einem Quellcode, der Komplett angepasst werden muss. Zusätzlich wirft der Pollincode eine weitere Frage auf: Für welche Version der Fernbedienung ist dieser Code - 1.0 oder 1.1? Hinzukommet dass auf der Seite der Fernbedienung bei Pollin mindestens 2 Fehler vorhanden sind. Die Beschreibung stammt von der Version 1.0, geliefert wird aber die Version 1.1, so wie sie auf dem bild zusehen ist. Diese Fernbedienung braucht aber einen 9V-Block und nicht wie in der Beschreibung steht, 4 Mignonzellen. Ebenso ist der PDF-Download veraltet. Hier bekommst Du die Anleitung für die Version 1.0 statt 1.1. Kann man sich jetzt sicher sein, dass der Sourcecode wirklich für die Version 1.1 ist? Wenn es sich um die Version 1.0 handelt, funktioniert dieser bei der Version 1.1 garnicht, da die beiden Fernbedienungen der versionen 1.0 und 1.1 verschiedenene Codes senden.
Jörg Borchers schrieb: > geändert). Jedoch stelle ich hier fest, dass bei 8 Relais Schluss ist. > mehr geht nicht. Ich brauche aber 10 Relais. Dann musst du das eben umprogrammieren. Und nein. Wenn du einen Bausatz kaufst, dann gibt es 2 Möglichkeiten. Entweder das Bausatz macht genau das, was du willst Oder du verfügst über das entsprechende Wissen, wie man ihn modifiziert. Dazwischen gibt es nichts. Und, bei allem Respekt. Bisher hatte ich noch nicht den Eindruck, dass du über das notwendige Wissen verfügst. Die Aussage "Pollin gibt den Code nicht her" stammt aus dem Jahre 2006. Seit dem ist viel Wasser die Donau hinuntergeflossen.
Florian Trück schrieb: > Wenn ich das jetzt im Code richtig interpretiere ist es diese Stelle: > >
1 | > uart_putc(Data); |
2 | > //entsprechende Ausgänge setzen |
3 | > PORTB ^= BitMask; |
4 | >
|
> > Um nun 1,5 sek. Pause zu haben und danach wieder abzuschalten kann man > dann doch so erweitern: > >
1 | > uart_putc(Data); |
2 | > //entsprechende Ausgänge setzen |
3 | > PORTB ^= BitMask; |
4 | > _delay_ms(1500); |
5 | > PORTB ^= BitMask; |
6 | >
|
> > Liege ich da richtig? Keine gute Idee. Derartige Zeitsteuerungen macht man IMMER mit einem Timer. _delay_ms ist gut für die ersten Testprogramme eines Neulings. Die ersten Lauflichter kann man damit machen. Aber alles was dann ein wenig komplexer wird .... dafür ist _delay_ms definitiv der falsche Weg. _delay_ms ist dann oft das Problem und nicht die Lösung.
main.c ist das Hauptprogramm und keine Schaltparameter. Das Pollin-Programm hat sowas nicht. Es ist auch in C geschrieben. Die Schaltparameter von Hannes sind in Assembler geschrieben. Ich würde an Deiner Stelle den Code von Pollin vergessen und Dich auf Hannes Code konzentrieren. Für 10 Relais musst Du aber auch die Elektronik anpassen. Die Relaiskarte hat nur 8 Relais und wird mit 8 Bit der Centronics-Schnittstelle angesteuert (oder mit der mitgelieferten IR-Emfpängerplatine). Hannes Code kann mit 3x 8bit, also 24 Relais umgehen. Dazu brauchst Du noch zwei weitere Relaiskarten und musst diese an den IR-Empfänger von Pollin friemeln. Jörg Borchers schrieb: > im Anhang auf "main-c.txt" geändert Warum? Um die Syntax-Hervorherbung, welche den Quelltext lesbarer macht, zu umgehen?
Karl Heinz Buchegger schrieb: > Entweder das Bausatz macht genau das, was du willst > > Oder du verfügst über das entsprechende Wissen, wie man ihn modifiziert. Hierzu frage ich Dich jetzt mal ganz ehrlch, wenn man das Wissen nicht hat, sollte man sich dieses Wissen dann nicht aneignen? Und genau dieses versuche ich doch gerade. Lernen kann man es nur durch Fragen an die Jenigen, die ES KÖNNEN. Wie hast Du denn Dein Wissen erlangt? Nicht durch Fragen stellen?
Duda schrieb: > main.c ist das Hauptprogramm und keine Schaltparameter. > Das Pollin-Programm hat sowas nicht. Es ist auch in C geschrieben. > Die Schaltparameter von Hannes sind in Assembler geschrieben. > > Ich würde an Deiner Stelle den Code von Pollin vergessen und Dich auf > Hannes Code konzentrieren. Genau dieses beabsichtige ich auch. > Für 10 Relais musst Du aber auch die > Elektronik anpassen. Das war mir von Anfang an Klar. > Die Relaiskarte hat nur 8 Relais und wird mit 8 Bit der > Centronics-Schnittstelle angesteuert (oder mit der mitgelieferten > IR-Emfpängerplatine). Die Pollinplatinen verwende ich nicht. Ich fertige eine komplett neue Platine mit einem ATtiny2313 und 2 ULN2803 an. Darauf sitzen dann auch die 10 Relais. Diese Platine bekomme ich erheblich leichter in das Gerät eingebaut als drei einzelne Platinen von Pollin. Zusätzlich liefert mir das Netzteil des Gerätes unter anderem auch 12V Dc 1A. Dieses reicht allemal für die Versorgung der ICs mit 5V und den 12V für die Relais aus, da maximal nur 4 Relais gleichzeitig anziehen. > Hannes Code kann mit 3x 8bit, also 24 Relais umgehen. Dazu brauchst Du > noch zwei weitere Relaiskarten und musst diese an den IR-Empfänger von > Pollin friemeln. Durch die eigene Platine fällt dieses automatisch weg. > Jörg Borchers schrieb: >> im Anhang auf "main-c.txt" geändert > > Warum? > Um die Syntax-Hervorherbung, welche den Quelltext lesbarer macht, zu > umgehen? Dieses geschah nur, weil ich nicht wusste, dass ich hier "main.c" hochladen konnte. In der Hilfe fand ich keinen Hinweis darüber. Jetzt wo mir dieses klar wird, Passiert mir so etwas nicht noch mal.
Jörg Borchers schrieb: > Karl Heinz Buchegger schrieb: >> Entweder das Bausatz macht genau das, was du willst >> >> Oder du verfügst über das entsprechende Wissen, wie man ihn modifiziert. > > Hierzu frage ich Dich jetzt mal ganz ehrlch, wenn man das Wissen nicht > hat, sollte man sich dieses Wissen dann nicht aneignen? Und genau dieses > versuche ich doch gerade. Lernen kann man es nur durch Fragen an die > Jenigen, die ES KÖNNEN. Wie hast Du denn Dein Wissen erlangt? Nicht > durch Fragen stellen? Nein, aber das würde jetzt zu weit führen. Das Problem ist, dass deine Fragen zu unkoordiniert sind. Du scheinst in der Vorstellung zu leben, du könntest das alles in 1 oder vielleicht 2 Nachmittagen über die Bühne bringen (wenn überhaupt). Man nehme von dort ein bischen Code, von da ein bischen Code, rühre um und dann passt das schon. Du liegst falsch. Wenn du das lernen willst, denn leg die geplante Funktionalität erst mal auf Eis und fang dort zu lernen an, wo man tatsächlich mit Lernen anfängt. Mit einem C Buch, mit den Tutorien hier auf mc.net und mit EINER Led einschalten, Led ausschalten, LED blinken lassen etc. In einigen Monaten bist du dann soweit, dass du das vorhandene Programm verstehst und auch weißt, wie man es modifiziert.
Jörg Borchers schrieb: > Die Pollinplatinen verwende ich nicht. Ich fertige eine komplett neue > Platine mit einem ATtiny2313 und 2 ULN2803 an. Darauf sitzen dann auch > die 10 Relais. Diese Platine bekomme ich erheblich leichter in das Gerät > eingebaut als drei einzelne Platinen von Pollin. Zusätzlich liefert mir > das Netzteil des Gerätes unter anderem auch 12V Dc 1A. Dieses reicht > allemal für die Versorgung der ICs mit 5V und den 12V für die Relais > aus, da maximal nur 4 Relais gleichzeitig anziehen. Dann kannst Du dir aber auch gleich einen Programmer und ein eval board kaufen, wenn Du schon eine eigene Platine bauen willst. Dann kannst Du auch gleich anfangen C zu lernen, wie es Karl Heinz Buchegger geschrieben hat.
Karl Heinz Buchegger schrieb: > Keine gute Idee. > Derartige Zeitsteuerungen macht man IMMER mit einem Timer. > _delay_ms ist gut für die ersten Testprogramme eines Neulings. Die > ersten Lauflichter kann man damit machen. Aber alles was dann ein wenig > komplexer wird .... dafür ist _delay_ms definitiv der falsche Weg. > _delay_ms ist dann oft das Problem und nicht die Lösung. Ganz ehrlich: hätte das in diesem Fall einen Unterschied gemacht? Die Schaltung wäre über dieses Stadium nie hinaus gegangen und für diese Lösung hätte das allemal gereicht. Zumal der Pollin Code schon beide Timer des attiny2313 verwendet.
Florian Trück schrieb: > Karl Heinz Buchegger schrieb: >> Keine gute Idee. >> Derartige Zeitsteuerungen macht man IMMER mit einem Timer. >> _delay_ms ist gut für die ersten Testprogramme eines Neulings. Die >> ersten Lauflichter kann man damit machen. Aber alles was dann ein wenig >> komplexer wird .... dafür ist _delay_ms definitiv der falsche Weg. >> _delay_ms ist dann oft das Problem und nicht die Lösung. > > Ganz ehrlich: hätte das in diesem Fall einen Unterschied gemacht? Die > Schaltung wäre über dieses Stadium nie hinaus gegangen und für diese > Lösung hätte das allemal gereicht. Zumal der Pollin Code schon beide > Timer des attiny2313 verwendet. Ich hab mir den Code nicht angesehen. Aber da da von einer IR-Fenbedienung die Rede ist UND von 10 Relais die voneinander unabhängig agieren sollen: Ja, ich denke schon dass das einen Unterschied macht. Wenn der µC gerade im 1.5 Sekunde Delay hängt, kann ein anderes Relais, dessen zeit längst abgelaufen ist, nicht zum einigermassen korrekten Zeitpunkt schalten. Wenns blöd kommt, werden aus den 1.5 Sekunden im Extremfall 15 Sekunden. Zumal die Lösung dafür nun wirklich Pipifax ist - wenn man weiß wies geht.
Karl Heinz Buchegger schrieb: > Du scheinst in > > der Vorstellung zu leben, du könntest das alles in 1 oder vielleicht 2 > > Nachmittagen über die Bühne bringen (wenn überhaupt). Absolut nicht! Mein letztes Projekt hat vom Beginn der Planung bis zur Fertigstellung 4 Jahre gedauert. Nur weil die Fragen von mir unkoordiniert sind, hat dieses so etwas noch lange nicht zu bedeuten. Nun zu dieser Planung der Fernbedienung. Das Gerät selber verfügt über eine Kabelfernbedienung. Da ich aber schon mehrfach über das Kabel gestolpert bin, da es die gleiche Farbe hat wie der Bodenbelag. Zusätzlich ist meine Sehkraft eingeschrängt, zum lesen habe ich eine Brille, für die anderen Sachen eine Weitere. Eine Gleitsichtbrille gibt es für mich nicht, da die Unterschiede zu groß sind in der Sehstärke. Deshalb habe ich mich umgesehen und fand bei Pollin die Fernbedienung als Bausatz. Über google fand ich dann dieses Forum mit dem Beitrag der Pollin Fernbedienung, in dem es ebenfalls um Änderungen dieses Bausatztes geht. Jetzt möchte ich Dich mal ganz offen Fragen, was ich Dir bezahlen müsste, wenn Du mir das Attiny2313 auf 10 Ausgänge nach meinen Angaben programmieren wurdest? Genaue Angaben zur Änderung siehe hier (weiter oben als Anhang): Schaltparameter__Fernbedienung_abgeaendert.txt. Nun zur Aussage "... (wenn überhaupt)" So etwas ist ein typisches Vorurteil wenn man einen nicht kennt. Ich bezweifel ehrlich, dass Du in der Lage wärest, so ein Projekt auf die Beine zu stellen: http://www.jogis-roehrenbude.de/Leserbriefe/Hammer/Hammer.htm
Florian Trück schrieb: > Dann kannst Du dir aber auch gleich einen Programmer und ein eval board > > kaufen, wenn Du schon eine eigene Platine bauen willst. Dann kannst Du > > auch gleich anfangen C zu lernen, wie es Karl Heinz Buchegger > > geschrieben hat. Es geht hier um die Programmierung von einem einzigen Attiny! Langsam frage ich mich wirklich, in was für einem Forum ich hier gelandet bin? Anstatt mir bei den Fragen behilflich zu sein, bekomme ich Antworten, die nur alles vom Preis her in die Höhe treiben! Vielen Dank!
Jörg Borchers schrieb: > Florian Trück schrieb: >> Dann kannst Du dir aber auch gleich einen Programmer und ein eval board >> >> kaufen, wenn Du schon eine eigene Platine bauen willst. Dann kannst Du >> >> auch gleich anfangen C zu lernen, wie es Karl Heinz Buchegger >> >> geschrieben hat. > > Es geht hier um die Programmierung von einem einzigen Attiny! Das ist egal. Programmieren bedeutet Programmieren. Und dein erstes Programm WIRD NICHT LAUFEN! Das sag ich nicht deshalb, weil ich ich bin oder weil ich so gut bin (bin ich nicht) oder weil ich ein Prophet bin, sondern weil das der ganz normale natürliche Lauf der Dinge ist. Und dazu muss ich dich auch nicht kennen, den nausgerechnet du bist nicht die große Ausnahme der 100ten andere, die iach auf ihren ersten Schritten begleitet habe. Du wirst den Tiny, bis er dann endgültig in der von dir gebauten Fernsteuerung seinen Dienst tut, wortwörtlich hunderte male neu programmieren! Das ist nicht aussergewöhnlich, sondern ganz normal! Wer lang genug im Geschäft ist, kriegt einfache Programme auf Anhieb hin. Bei komplizierteren braucht er auch schon mal einige Anläufe, je nach Komplexität. Ein Neuling aber kommt nicht damit davon. Bei ihm dauert das alles auch nicht doppelt oder dreimal so lange sondern zwanzig bis dreissig mal so lange. Und selbst dass reicht oft nicht. > Langsam > frage ich mich wirklich, in was für einem Forum ich hier gelandet bin? Das ist ein Forum, dass dir die rosa Brille abnimmt. Programmieren ist nicht so einfach, wie du zu glauben scheinst. > Anstatt mir bei den Fragen behilflich zu sein, bekomme ich Antworten, > die nur alles vom Preis her in die Höhe treiben! Wenn dir die paar Euro für einen Programmer zu viel sind, dann solltest du das Projekt auf Eis legen oder dir jemanden suchen, der dir das Projekt durchzieht. Aber so wie du dir das vorstellst, du holst dir das Original, änderst 2 oder 3 Buchstaben, dann brennt dir wer das Programm in einen Tiny und schickt ihn dir und alles läuft .... das wird es nicht spielen. Und das ist so sicher wie das Amen im Gebet. Dazu muss man kein Prophet sein. PS: Schöner Röhrenverstärker. Edit: Radio natürlich. Radio - nicht Verstärker.
> Jetzt möchte ich Dich mal ganz offen Fragen, was ich > Dir bezahlen müsste, wenn Du mir das Attiny2313 auf 10 Ausgänge > nach meinen Angaben programmieren wurdest? Ich würde es nicht machen. Ich würde dir mit deinen Schritten in die Welt der Programmierung helfen. Das ist ok. Aber das Programm schreiben bzw. ändern musst du. Ich mache es nicht, weil ich das nicht kann. Ich mache es nicht, weil sowas erfahrungsgemäss in ein Fass ohne Boden ausartet. Soll heißen: es wird immer Änderungswünsche geben und die Zeit will ich nicht aufbringen. Ich helf dir gerne in deinen ersten Schritten und helf dir das Wissen aufzusammeln, mit dem du das vorhandene Programm analysieren kannst. Aber das Projekt mach ich entweder alleine und wenn ich fertig bin ist es fertig, oder ich mach es gar nicht. Du kannst dann ja noch ändern, so viel du möchtest. Ach ne, kannst du nicht, wenn du davon nichts verstehst. Daher: Gib einem Mann einen Fisch und er hat einen Tag zu essen. Gib ihm eine Angel und zeig ihm wie man fischt und er hat ein Leben lang zu essen.
Jörg Borchers schrieb: > Jetzt möchte ich Dich mal ganz offen Fragen, was ich > Dir bezahlen müsste, wenn Du mir das Attiny2313 auf 10 Ausgänge nach > meinen Angaben programmieren wurdest? Wenn ich Deine vorherigen Posts lese, komme ich aber auf 11 Ausgänge. Was das kostet hängt davon ab was Du selbst machen willst, und was andere machen sollen: - Sollen nur die 11 Ausgänge geschaltet werden? - Sollen der Netzschalter wirklich auch darüber geschaltet werden? (Sonderfall, da dieser nicht gleich wieder ausgeschaltet werden soll) - Baust Du die Platine selbst? - Was ist wenn das Ergebnis nicht Deinen Vorstellungen entspricht? Wenn das Ergebnis nicht passt: Schickst Du den IC dann wieder zurück und wartest weitere 4 Tage bis Du es wieder zurück hast? Du siehst, das ganze ist nicht so ganz ohne genaue Überlegungen zu machen. Und von den Kosten: Wenn Du für Dein letztes Projekt wirklich 4 Jahre gebraucht hast, kannst Du auch C lernen und Dich mit Deinen Träumen selbst verwirklichen. Wieviel Du für dieses Projekt ausgeben willst ist natürlich auch wichtig. Du hast noch nicht einmal mitgeteilt was Du dafür ausgeben willst, fragst aber wieviel es kostet wenn jemand für Dich programmiert. Im gleichen Zug beschwerst Du Dich aber darüber dass der Programmer ja so viel Geld kosten würde. Deine Logik ist in der Hinsicht nicht ganz schlüssig. Kurz mal nachgerechnet: - Custom code für ATTINY 2313 = 50€ - 100€ - ISP Programmer = 15,95€ (Conrad)
Karl Heinz Buchegger schrieb: > Wenn dir die paar Euro für einen Programmer zu viel sind, dann solltest > > du das Projekt auf Eis legen oder dir jemanden suchen, der dir das > > Projekt durchzieht. Darum geht es mir nicht. Ich benötige dieses nur ein einziges Mal, danach nicht erneut. Ich verwende im Normalfall selten Halbleiter sondern fast nur Elektronenröhren. Nun zu der Preissache. Ich lebe von ALG2. Hier muss ich sparen wo ich kann. Und wenn ich einen Bausatz auf meine Bedürfnisse Anpasse, erspart mir dieses im Vergleich zum Kauf der ganzen Einzelteile viel Geld. Das Problem ist nur der eine ATtiny2313. Alles andere kann ich selber. Da brauche ich keine Hilfe. Und was die eigene Platine an geht, dieses ist nur, weil ich dadurch erheblich an Arbeit einspare als wenn ich die Platinen von Pollin verwende, da im Gerät nicht für so viele Platinen Platz ist, um sie zu befestigen. Wenn ich jemanden kennen würde, der mir diesen Attiny auf meine Bedürfnisse programmiert und dieses zu einem Preis macht, den ich mir leisten kann, würde ich dieses sofort machen lassen. In diesem Fall wäre mein Problem sofort gelöst. Deshalb möchte ich Dich erneut fragen, wie viel Du nehmen würdest, dieses eine Tttiny so zu programmieren, wie ich es benötige.
Jörg Borchers schrieb: > Karl Heinz Buchegger schrieb: >> Wenn dir die paar Euro für einen Programmer zu viel sind, dann solltest >> >> du das Projekt auf Eis legen oder dir jemanden suchen, der dir das >> >> Projekt durchzieht. > > Darum geht es mir nicht. Ich benötige dieses nur ein einziges Mal, > danach nicht erneut. Das ist alles ok. Ich verstehe auch, dass du nicht viel Geld ausgeben kannst. Gerade deshalb ist dein eigener Programmer die bessere Wahl. So ein (günstiger) Programmer kostet dich unter 10 Euro. Da kostet das hin und her schicken des Prozessors mit der Post schon mehr. > ich jemanden kennen würde, der mir diesen Attiny auf meine Bedürfnisse > programmiert und dieses zu einem Preis macht, den ich mir leisten kann, > würde ich dieses sofort machen lassen. Es kommt dir auf JEDEN Fall teurer. Ob du jemanden findest ist eine andere Frage. Hier kreuchen viele Berufsprogrammierer rum (bin auch von der Sorte). WIr schreiben schon auch mal wesentliche Teile für Hilfesuchende hier und helfen aus. Aber zumindest ich hab keine Freude damit, wenn ich für jemanden hier etwas entwickle. Denn wie gesagt: Das artet meistens aus. Und dazu hab ich keine Lust. D.h. zumindest ich präferiere die Variante, dass DU verstehst, was DU da tust bzw. wie und welche Änderungen ich warum vorschlage.
Jörg Borchers schrieb: > Nun zu der Preissache. Ich lebe von > ALG2. Hier muss ich sparen wo ich kann. OK, das ist ein Argument. Schau mal, wenn es Dir so ums Geld geht, dann bau Dir deinen Programmer selbst: http://pub.ucpros.com/download/FreeISPAVR.pdf?osCsid=10vuotc2rfh27gajtrm2iqs956 Diesen kannst Du entweder wiederverwerten, oder die Bauteile danach anderwertig verwenden. Da Du das nur einmal machen willst, wäre das die ideale Lösung für Dich. Bedenke: selbst Wenn Dir jemand die Programmierung für einen Schnäppchenpreis macht: Wenn es nicht passt, muss das Bauteil mehrmals hin und her geschickt werden. Mit dem Programmer könntest Du das selbst in die Hand nehmen.
Florian Trück schrieb: > Jörg Borchers schrieb: >> Jetzt möchte ich Dich mal ganz offen Fragen, was ich >> Dir bezahlen müsste, wenn Du mir das Attiny2313 auf 10 Ausgänge nach >> meinen Angaben programmieren wurdest? > > Wenn ich Deine vorherigen Posts lese, komme ich aber auf 11 Ausgänge. Wie kommst Du auf 11? Ich zähle 10: Funktion "Play links" = 1 = Tastend Funktion "Record" = 2 = Tastend Funktion "Pause" = 3 = Tastend Funktion "Play rechts" = 4 = Tastend Funktion "<< Links" = 5 = Tastend Funktion "Stop" = 6 = Tastend Funktion "Rechts >>" = 7 = Tastend Funktion "ON/OFF" = 8 = Tastend, Erklärung Kommt weiter unten Funktion "Vor-/Hinterb." =9 = Taste einmal drücken EIN, zweimal drücken AUS Funktion "Reversebetrieb"=10= Taste einmal drücken EIN, zweimal drücken AUS Die tastende Funktion sollte so geschaffen sein, dass der Ausgang solange Geschaltet ist, wie die Taste gedrückt wird. Dieses ist besser als die Impulsevariante, da im Gerät damit Flip-Flops gesteuert werden. Sollte nun dummer Weise die Impulse für die Flip-Flops nicht ausreichen, gehts auch nicht. > Was das kostet hängt davon ab was Du selbst machen willst, und was > andere machen sollen: Ich brauch nur das dafür programmierte ATtiny2313. Alles andere mache ich selber. > - Sollen nur die 11 Ausgänge geschaltet werden? Alle anderen Ausgänge benötige ich nicht. Und ob der Ausgang, wo bei dem Bausatz die LED sitzt, für den Betrieb benötigt wird, das geht aus der beschreibung nicht hervor. Ich brauche sie nicht. > - Sollen der Netzschalter wirklich auch darüber geschaltet werden? > (Sonderfall, da dieser nicht gleich wieder ausgeschaltet werden soll) Hier liegt Tatsächlich ein Sonderfall vor: Es darf nur eine TASTENDE und KEINE SCHALTENDE Funktion da sein. Im Normalfall wäre Schalten richtig, jedoch in diesem Sonderfall nicht. Hier der Grund: Ich entferne aus dem original Netzschalter im Gerät die Rastung. Das geht sehr einfach bei diesen Schaltern. Dann hat er eine tastende Funktion. Mit dem einbau der elektronik der IR-Fernbedienung kommt auch ein Stromstoßschalter mit rein in das Gerät. Der "Netztaster" und die Taste "ON/OFF" steuern jetzt nur den Stromstoßschalter. Und dieser benötigt zum Ein- und Ausschalten nur Impulse. Dadurch kann ich das Gerät wahlweise entweder am Gerät oder / und über die Fernbedienung aus- und einschalten. > - Baust Du die Platine selbst? Das Platinenlayout stelle ich mit Sprintlayout5 her und Ätzen mache ich auch selber. Es ist nicht die erste Platine, die ich herstelle. > - Was ist wenn das Ergebnis nicht Deinen Vorstellungen entspricht? Das wird nicht geschehen. Ich bin an dieser Planung seit 6 Wochen. Meine erste Überlegung war, welche Funktionen brauche ich über die Fernbedienung. Hier kamen die Funktionen wie ich sie oben aufgelistet habe. Alle anderen Funktionen, die das Gerät noch hat, lassen sich nicht ohne größeren Aufwand bewerkstelligen. Im Servicemanual des Gerätes habe ich überprüft, wie die Schaltfunktion der Ausgänge aussehen müssen. Ich brauche bei den Relaisausgängen nur Schließer. Auch deshalb habe ich mich für den Quellcode und die Dateien von Hannes Lux entschieden, da dieses bereits auf den ATtiny2313 und die IR-Fernbedienung des gleichen Types, wie ich sie habe, geschrieben wurde. Einziger Nachteil: Hier passt die Schaltfunktion der Ausgänge nicht. Und die Abfrage der entsprechenden Tasten von der Fernbedienung sind ja bereits fertig geschrieben. Diese sind ja gleich. Hier ändert sich ja nichts. > Wenn das Ergebnis nicht passt: Schickst Du den IC dann wieder zurück und > wartest weitere 4 Tage bis Du es wieder zurück hast? Wenn das ATtiny so schaltet wie ich es brauche, warum soll ich es dann zurück schicken? Sollte es der Fall sein, dass ich einen Ausgang - oder eventuell mehrere - falsch auslegt habe, müsste ich den Ausgang invertieren. Bei 5V ist das kein Problem. Bei der Digitaltechnik wird es doch oft gemacht. > Du siehst, das ganze ist nicht so ganz ohne genaue Überlegungen zu > machen. Das war mir von Anfang an klar. Damit hatte ich von Beginn an gerechnet - auch wenn es nicht so aussah. > Und von den Kosten: Wenn Du für Dein letztes Projekt wirklich 4 Jahre > gebraucht hast, kannst Du auch C lernen und Dich mit Deinen Träumen > selbst verwirklichen. Wenn man die IR-Fernbedienung ohne Programmiertes IC bauen könnte, hätte ich dieses gemacht. Für mich lohnt sich es nicht, C zu lernen. Im Normalfall arbeite ich nicht mit programmierter Technik. Ich repariere Röhrenradios, arbeite Tonbandgeräte vom Hersteller Ph... wieder auf. Normaler Weise ist es so, wenn ich eine Fernbedienung vor mir habe, die nicht arbeitet, die geht gleich in den Elektronikmüll. Diese Arbeit lohnt sich für mich nicht. > Wieviel Du für dieses Projekt ausgeben willst ist natürlich auch > wichtig. Du hast noch nicht einmal mitgeteilt was Du dafür ausgeben > willst, fragst aber wieviel es kostet wenn jemand für Dich programmiert. Ich kann keine Summe nennen, für etwas, wo ich den Zeitaufwand nicht kenne. Wie soll ich da einschätzen, ob mein Angebot zu niedrig oder zu hoch ist? Sagt mir aber jemand einen Preis, dann kann ich sagen, ob ich es mir erlauben kann oder nicht. > Im gleichen Zug beschwerst Du Dich aber darüber dass der Programmer ja > so viel Geld kosten würde. Hier hast Du recht, ich hätte hier mehr angeben müssen. Der Hauptgrund sollte garkeine Beschwerde sein. Das Problem in dieser Sache liegt ganz wo anders. Ich beziehe ALG2. Deshalb muss ich sparen wo ich kann. Deshalb habe ich mich auch für den Bausatz der IR-Fernbedienung von Pollin entschieden, denn ein Bausatz ist billiger, als wenn ich alle Einzelteile einzeln kaufe. > Deine Logik ist in der Hinsicht nicht ganz schlüssig. > > Kurz mal nachgerechnet: > - Custom code für ATTINY 2313 = 50€ - 100€ > - ISP Programmer = 15,95€ (Conrad) 65,95 - 115,95 an Kosten für die Programmierung eines einzigen ICs sind bei meinen Vorraussetzungen (ALG2) nicht tragbar.
Karl Heinz Buchegger schrieb: > Aber > > zumindest ich hab keine Freude damit, wenn ich für jemanden hier etwas > > entwickle. Hier haben wir die ganze Zeit aneinander vorbei geredet. Der Quellcode und die Dateien von Hannes Lux passen bereits so wie er es Programmiert hat, auf meine Fernbedienung. Diese ist die Gleiche, wo er den Quellcode für geschrieben hat. Nur die Angaben in der Datei "schaltparameter.inc" passten nicht für meine Bedürfnisse. Diese habe ich schon passend abgeändert nach den Angaben, in seiner Datei. Ich muss jetzt nur noch wissen, an welcher Stelle der Quellcode auf die Datei "schaltparameter.inc" zugreift und die Befehle gibt. Danach habe ich im Quellcode schon gesucht, nur finde ich diese Stelle nicht. Gibt es im WWW einen Download eines Programmes, womit ich diesen Quellcode und diese Dateien am PC simmulieren kann? Damit könnte ich feststellen, wo ich ansetzen muss. Was den Programmer an geht, da habe ich bei Ebay nachgesehen und fand auch den "USBtinyISP" zum Anschluss an den USB Port für 13,95€ inkl. Versand. Einen RS232 Anschluss hat mein PC nicht mehr - auch nicht auf dem Mainboard. Da habe ich schon vor 6 Monaten nach gesucht, für ein Gerät um Kennlinien von Röhren am PC aufzunehmen. Auch dieses kann ich leider nicht einsetzten. Zurück zum, ATtiny. Hier brauche ich noch ein Programm um den Quellcode und die einzelnen Dateien in den ATtiny zu übertragen. Dafür habe ich mir das Programm "WinAVR-20100110" heruntergeladen. Jedoch bekomme ich dieses Programm unter win7 Ultimate 64bit (4 Kernprozessor mit je 3GHz und 16GB Ram) nicht zum laufen. Dieses Programm habe ich ebenso schon: usbtinyisp_libusb-win32_1.2.1.0 - auch für 64bit.
So geht das: 1. Schritt: Du suchst Dir die kompletten Quellcodes der Fernbedienung (vom Hannes) zusammen und übersetzt diese mit dem AVR Studio (gibt es kostenlos). Es sollten keine Fehlermeldungen kommen. Falls es Probleme damit gibt, kannst Du ihn ja um Rat fragen. 2. Du schaust Dir die Quellcodes an und versuchst die gewünschten Änderungen selber einzubauen; die schaltparameter.inc hast Du ja bereits nach Deinen Wünschen geändert. 3. Du übersetzt das neue Programm Gibt es Fehlermeldungen, fragst Du wieder im Forum nach. Hier gibt es entweder Tips oder sogar Lösungsvorschläge. 4. Mit dem AVR Studio kannst Du auch simulieren. 5. Du postest den kompletten Code und bittest jemanden, Dir das Teil auf einen AVR zu programmieren (Du schickst diesem jemanden das IC und bekommst es programmiert zurück). 6. Du testes das IC in Deiner Schaltung aus. 7. Funktioniert es nicht, geht es wieder zurück nach 2. 5 und 7 kannst Du dir mit einem eigenen Programmer sparen. Dazu musst Du nicht zwingend C lernen.
Duda schrieb: > So geht das: > 1. Schritt: > Du suchst Dir die kompletten Quellcodes... > 2. Du schaust Dir die Quellcodes an und ... > 3. Du übersetzt das neue Programm ... > 4. Mit dem AVR Studio kannst Du auch simulieren. > 5. Du postest den kompletten Code ... > 6. Du testes das IC in Deiner Schaltung aus. > 7. Funktioniert es nicht, geht es wieder zurück nach 2. > 5 und 7 kannst Du dir mit einem eigenen Programmer sparen. > Dazu musst Du nicht zwingend C lernen. Hallo, das Ganze ist schon längst geschehen. AVR Studio machte mir nur zu Anfang kleine Probleme. Aber diese habe ich über das Forum bereits lösen können. Allerdings möchte ich an dieser Stelle noch nicht darüber reden, was AVR Studio zu meiner Lösung sagte, denn ich möchte, dass Karl Heinz und Florian diese Programm mal uinabhängig von einander mal testen. Ich bin auf deren Reaktion wirklich sehr gespannt. Aber trotzdem vielen Dank für Deine Tipps.
Jörg Borchers schrieb: > reden, was AVR Studio zu meiner Lösung sagte, denn ich möchte, dass Karl > Heinz und Florian diese Programm mal uinabhängig von einander mal > testen. Tja. Das ist leichter gesagt als getan. Denn dazu muss ich die Hardware vor mir liegen haben. Man kann zwar einzelne Programmteile auch losgelöst vom Restprogramm testen - in C geht das oft einfacher als in Assembler, weil ich mir da leichter eine Testumgebung drumherum stricken kann, die mit der Hardware korrespondiert, die ich mir bei mir aus Komponenten zusammenstecken kann - aber der letztendliche, einzig aussagekräftige Test findet IMMER auf der realen Hardware statt. Jeder Simulator ist da immer nur ein matter Abklatsch davon. Genau das ist ja das 'Problem', wenn dir wer anderer das in den Tiny programmiert. Die Turnaround Zeiten von der Beobachtung bis zur Fehlerbehebung sind katastrophal langsam.
Es ist nicht so, dass sich im Mikrocontroller Dateien befänden, von denen Du eine änderst und die dann irgendwo eingelesen wird. Das ist Quatsch. Die Parameter sind Bestandteil des Programms. Der Compiler kombiniert alle Dateien zu einer langen Zahlenkette, die Du mit einem Programmieradapter in den Chip übertragen musst. Anders geht es nicht. Da Änderungen in den allermeisten Fällen nicht auf Anhieb wie gewünscht funktionieren, solltest Du mit mehreren Versuchen rechnen. Deine Annahme, dass es schon beim ersten Versuch klappen wird, finde ich sehr unangemessen. Du bist nicht Gott! Wo Du hier gelandet bist? In einem gemischten Diskussionsforum von professionellen und unprofessionellen Elektronikern, wo man mehr Hilfe bekommt, also sonst wo. Der Ton hier ist rauh, aber wir tun niemandem böses. Also hab keine Angst. Du kanst jederzeit das Forum verlassen oder eine Nacht drüber schlafen (zum Abregen), das müssen wir alle öfters mal. Wenn Du einen Computer mit echten parallelen oder seriellen Port hast, kannst Du einen Programmieradapter mit sehr wenigen Bauteilen selbst basteln. Schau Dir dazu das Programm PonyProg an, in dessen Doku findest Du Schaltpläne. Wenn Du aber nur USB hast, dann versuche es nicht mit USB zu seriell (oder parallel) Adaptern, das geht nicht. Bei USB kommst Du nicht um einen ISP Programmer mit USB Schnittstelle und programmiertem Mikrocontroller herum, also diese kleinen Dinger für 15-20 Euro. Die kannn man nicht selbst bauen, weil da ja ein Mikrocontroller drin ist, der programmiert werden muss, wozu man wiederum einen Programmieradapter braucht. Da beißt sich die Katze in ihren eigenen Schwanz. Im Übrigen ist es keine Schande, sich ein Werkzeug zuzulegen, dass man nur für ein Projekt benötigt. Frag mal in der Autowerkstatt, was die alles für Spezialwerkzeug haben, dass sie nur einmal gebraucht haben. Das kommt sogar bei Fachleuten vor, sogar ziemlich oft.
Stefan schrieb: > Da Änderungen in den allermeisten Fällen nicht auf Anhieb wie gewünscht > funktionieren, solltest Du mit mehreren Versuchen rechnen. Deine > Annahme, dass es schon beim ersten Versuch klappen wird, finde ich sehr > unangemessen. Du bist nicht Gott! Genau das ist die Krise. Denn bis jetzt, nach 24 Stunden, weiß ich eigentlich nur: Er hat bei Hannes Lux ein Projekt gefunden, welches genau das macht, was er braucht. Das heisst: ganz genau nicht, denn da müssen irgendwelche Parameter verändert werden. Uns zwischen den Zeilen meine ich auch herausgelesen zu haben, dass da noch was anderes ebenfalls verändert werden muss. Diesmal scheinbar allerdings echter Code und nicht nur ein paar Zahlenwerte. D.h. nach 24 Stunden bin ich immer noch nicht soweit, zu wissen * welche Projekt vom Hannes ist das überhaupt * und was, ganz genau, ist daran jetzt eigentlich zu verändern. Welche Funktionalität des Hannes-Projektes muss wie erweitert werden. Das das ganze an eine Bandmaschine mit einer Kabelfernedienung soll, weiß ich mitlerweile. Aber was da jetzt am Hannes Code nicht passt .. ... 0 Ahnung. Ein Hex-File in den Tiny zu brennen, ist sicher nicht das große Problem, solange es eine Einmalaktion ist. Nur wird es das nicht, so wie sich das Ganze anlässt. Und ich hab auch keine Lust, alle 3 Tage erneut einen µC auf Zuruf zu brennen. > einen ISP Programmer mit USB Schnittstelle und programmiertem > Mikrocontroller herum, also diese kleinen Dinger für 15-20 Euro. Es gibt doch da auch noch billigere USB-Stecker, die unter 10€ zu haben sind.
Stefan schrieb: > Programm PonyProg Hier verweigert mein Antivirus den kompletten Download. Ich verwende aber keine Freeware. Ich habe das Avira Antivirus Premium 2012. Laut dem Antivirus soll in der Datei PonyProg.exe die ADWARE/InstallCore.Gen sitzen.
Karl Heinz Buchegger schrieb: > Aber was da jetzt am Hannes Code nicht passt .. > > ... 0 Ahnung. Wir haben die ganze Zeit aneinander vorbei geredet. Meine Frage war, nach dem ich die Angaben in dem Schaltparameter.inc verändert habe, ob ich in diesem Fall auch etwas am Quellcode ändern muss, damit das Programm wieder läuft.
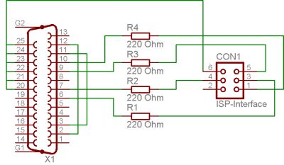
Das kann auch ein Fehlalarm sein. Meine Scanner sagen nichts (Trendmicro und Sophos - beide für Firmennutzer, also nicht billig). Vielleicht sind unsere Quellen aber auch andere. Hast Du einen echten Parallelport? Wenn ja, brauchst Du nur vier Widerstände (siehe Anhang). Damit ist dann auch die Kostenfrage des Programmers geklärt. Mit diesem Programmer habe ich mir meinen ersten AVR programmiert (den brauchte ich für mein Programmiergerät welches dann auch an meinem normalen PC wie auch am Mac lief).
Jörg Borchers schrieb: > Meine Frage war, > nach dem ich die Angaben in dem Schaltparameter.inc verändert habe, ob > ich in diesem Fall auch etwas am Quellcode ändern muss, damit das > Programm wieder läuft. Soweit ich das auf die Schnelle sehen konnte, sollte eine korrekte Anpassung der Schaltparameter reichen. Ich kann aber nicht überprüfen, ob es mit Deiner Hardware läuft.
Jörg Borchers schrieb: > Karl Heinz Buchegger schrieb: >> Aber was da jetzt am Hannes Code nicht passt .. >> >> ... 0 Ahnung. > > Wir haben die ganze Zeit aneinander vorbei geredet. Meine Frage war, > nach dem ich die Angaben in dem Schaltparameter.inc verändert habe, ob > ich in diesem Fall auch etwas am Quellcode ändern muss ach das war nur eine Vermutung?` Gut. Na ja. Wenn es mit dem Setzen der anderen Werte getan ist und ansonsten alles passt so wie Hannes das geschrieben hat, dann ist das ja nicht weiter wild. Seltsam ist, das Hannes hier nicht auftaucht. Hab schon lange nichts mehr von ihm gehört. Der würde aus dem STegreif wissen, ob da noch was notwendig ist (und sich vielleicht sogar erbarmen einen Tiny mit den Werten zu brennen). Aber seis drumm, einen Tiny einzukaufen, zu brennen und du schickst mir dann statt dessen den aus dem Bausatz, ist ja jetzt nicht das große Problem. Einzig: ich sitze in Österreich, d.h. da wird das Porto höher sein.
ist ja richtig. Nur ich habe den alten Sub-D Druckeranschluss und auch den RS232 Anschluß nicht mehr. Mein Bord ist fast neu. Selbst auf dem Mainboard sind dafür keine Anschlüsse mehr vorgesehen. Ebenso hat meiner gar keinen IDE- und Floppy-Anschuss mehr - nur noch Sata. Das ist ja das Problem. Dieses schränkt die Möglichkeiten sehr ein.
Karl Heinz Buchegger schrieb: > Seltsam ist, das Hannes hier nicht auftaucht. Hab schon lange nichts > mehr von ihm gehört. Der würde aus dem STegreif wissen, ob da noch was > notwendig ist (und sich vielleicht sogar erbarmen einen Tiny mit den > Werten zu brennen). Aber seis drumm, einen Tiny einzukaufen, zu brennen > und du schickst mir dann statt dessen den aus dem Bausatz, ist ja jetzt > nicht das große Problem. Einzig: Ich sitze in Österreich, d.h. da wird > das Porto höher sein. das wusste ich nicht. ich dachte, er wäre noch regelmäßig hier. Karl Heinz, lass mal. Östereich ist doch etwas zu weit. Aber trotzdem Danke für das Angebot. Jetzt bin ich schlauer als gesten Abend. Nun weiß ich jedenfalls, das es möglich wäre, das es eventuell doch läuft. Wie ist es eigentlich mit dem ATtiny, kann man diesen löschen?
Karl Heinz Buchegger schrieb: > Seltsam ist, das Hannes hier nicht auftaucht. Hab schon lange nichts > mehr von ihm gehört. Ihr wart aber doch beide heute im selben Thread: Beitrag "Re: Fusebits beim AT-Mega 8" So ganz weit kann er dann doch nicht sein.
Florian Trück schrieb: > Also den Quellcode gibt es von Pollin zum Download. Dieser Quellcode ist veraltet, wahrscheinlich für die verasion 1.0, wofür die Fernbedienung nicht mehr lieferbar ist. Den Aktuellen gibt Pollin nicht heraus. Hier die Antwort von Pollin auf meine Anfrage hin: Guten Tag Herr Borchers, die Quellcodes unserer Artikel bzw. Bausätze werden generell nicht herausgegeben. Freundliche Grüße aus Pförring Herbert Priemer -Kundenservice- Wäre der Sourcecode den Pollin zum Download bereitsteillt, der Aktuelle, hätte man mir dieses ja auch mitgeteil. So denke ich jedenfalls. Also ist es hier in dieser Beziehung die gleiche Sittuation wie es 2006 war.
Jörg Borchers schrieb: > Also > ist es hier in dieser Beziehung die gleiche Sittuation wie es 2006 war. Dann wäre ich an deiner Stelle mal frech und würde diesem Herrn Priemer zurückschreiben, was das dann soll, das Pollin beim Artikel ein Zip-File mit Software anbietet, welches damit ja offenbar gar nicht zum verkauften Produkt gehört aber den Anschein erweckt, es zu tun. Ob er wohl denkt, dass dieses kundenfreundlich oder nicht doch eher eine Verwirrung von Kunden wäre? Und das dir dieser Umstand (sowie die generelle Firmenpolitik in diesem Punkt) dann doch etwas befremdlich vorkommt.
Karl Heinz Buchegger schrieb: > Dann wäre ich an deiner Stelle mal frech und würde diesem Herrn Priemer > zurückschreiben, was das dann soll, das Pollin beim Artikel ein Zip-File > mit Software anbietet, welches damit ja offenbar gar nicht zum > verkauften Produkt gehört aber den Anschein erweckt, es zu tun. Ob er > wohl denkt, dass dieses kundenfreundlich oder nicht doch eher eine > Verwirrung von Kunden wäre? Und das dir dieser Umstand (sowie die > generelle Firmenpolitik in diesem Punkt) dann doch etwas befremdlich > vorkommt. Dass werde ich machen, wenn mir Pollin die offene Bestellung komplett geliefert hat. Dass ist eventuell besser. Man weiß nie, wie die Mitarbeiter von Pollin das Anschreiben auffassen würden. Ich werde aber mal andersherum nachfragen, wofür dieser Sourcecode gedacht ist, wenn er nicht zu dem Bausatz gehört.
Der Herr Priemer hat mir auf meine Frage geantwortet: Guten Tag, Herr Borchers, im Download ist kein Sourcecode sondern die Software die Sie zum ansteuern der Platine über den PC benötigen. Es ist die gleiche Software die auch auf der CD mit ausgeliefert wird. Freundliche Grüße aus Pförring Herbert Priemer -Kundenservice- Die wissen ganz Offenbar gar nicht, dass es zwei ganz verschiedene Zip-Dateien sind, die Pollin hier zum Download anbietet. :-)Jetzt bleibt nur noch die Versionsfrage des Sourcecode: 1.0 oder 1.1?
Bitte melde dich an um einen Beitrag zu schreiben. Anmeldung ist kostenlos und dauert nur eine Minute.
Bestehender Account
Schon ein Account bei Google/GoogleMail? Keine Anmeldung erforderlich!
Mit Google-Account einloggen
Mit Google-Account einloggen
Noch kein Account? Hier anmelden.
