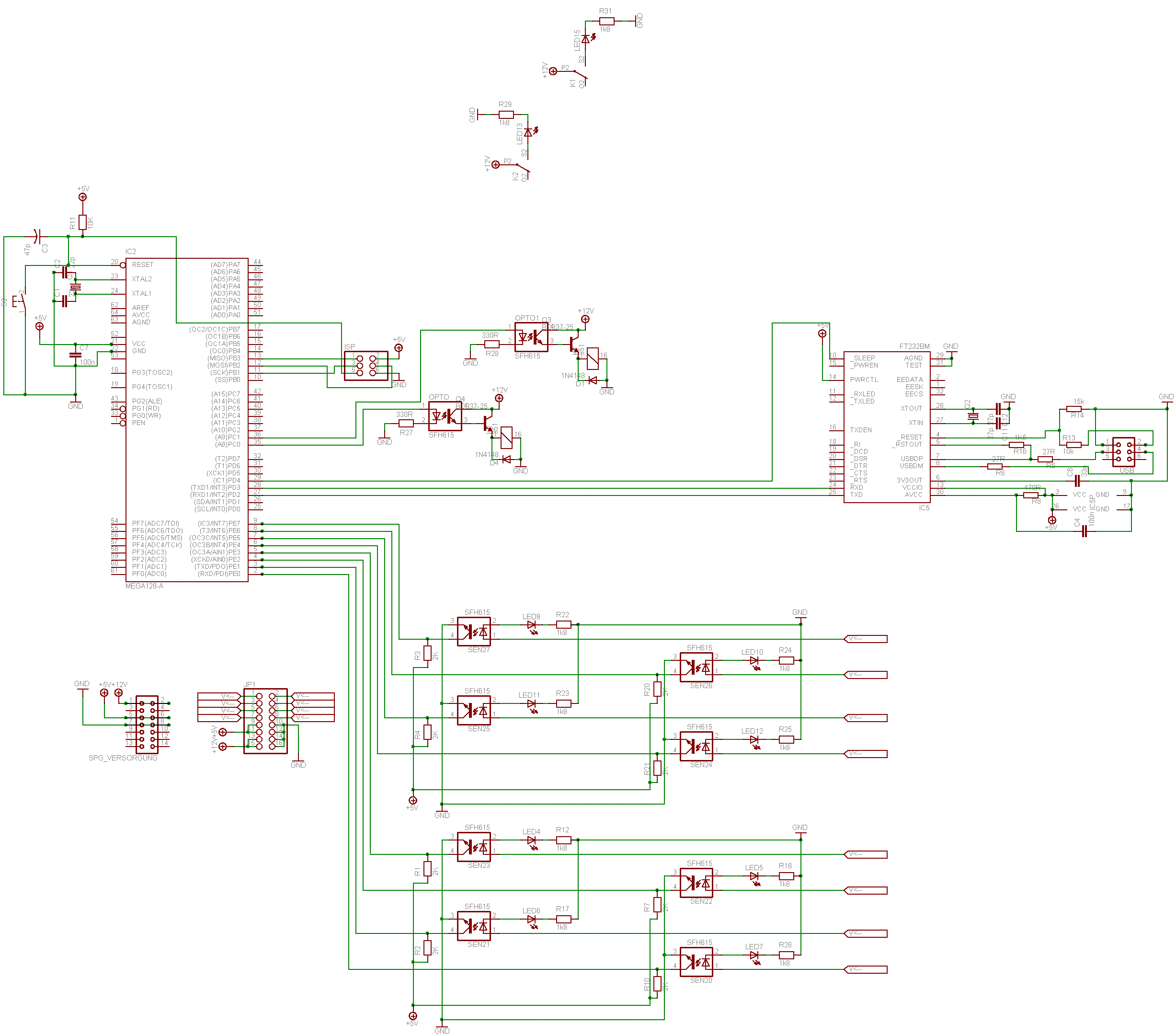
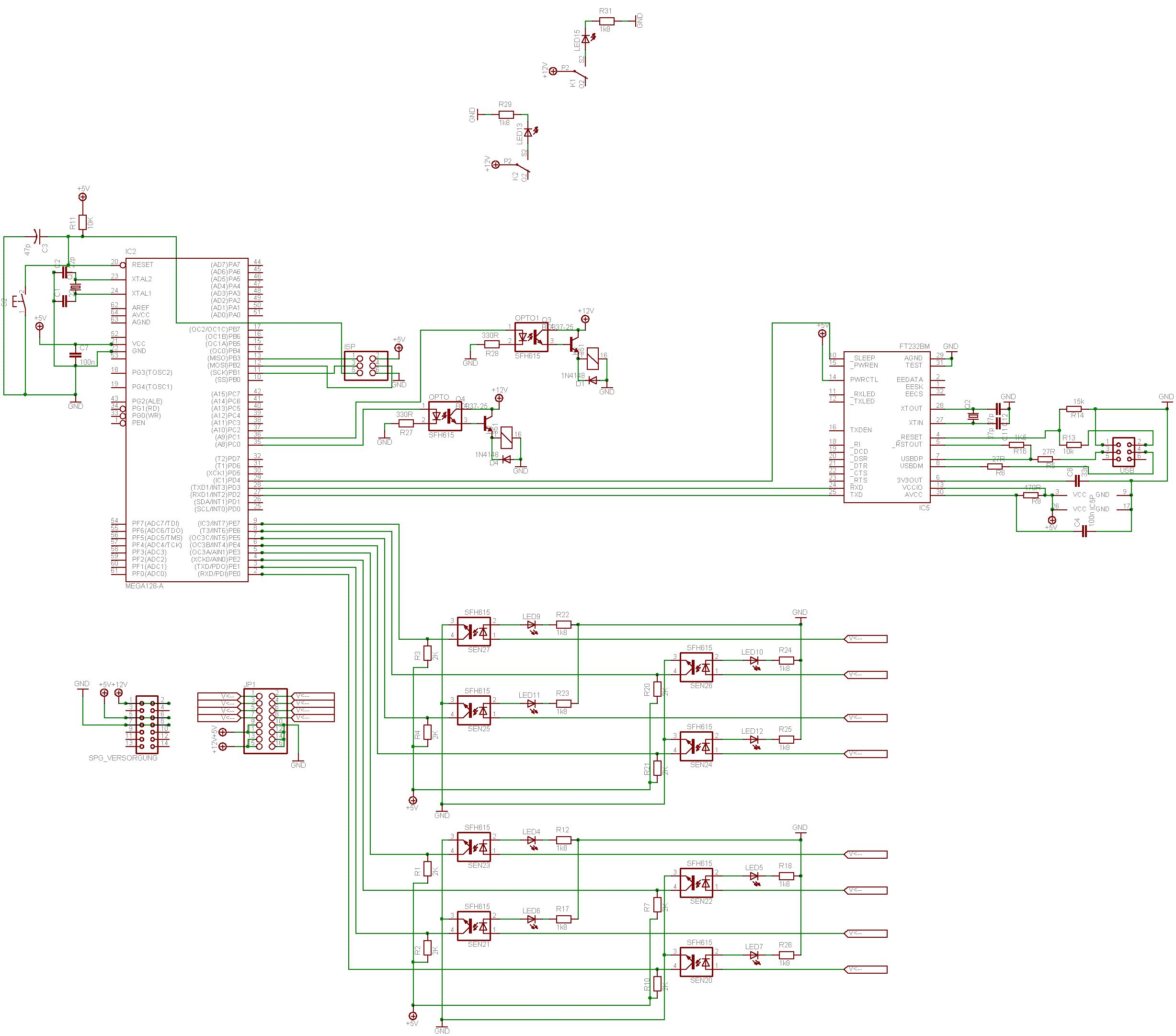
Hallo, ich hab das Problem ich kann meinen Mega128 nicht über ISP Programmieren ich habe mal den Schaltplan angehangen falls euch was einfällt bitte bvescheid sagen wäre super. Oder muss ich evtl. noch irgendwas anderes dafür beschalten. Ich habe bis jetzt nur mit dem Mega8 gearbeitet und da hatte ich bis jetzt nie proibleme gehabt nur jetzt brauch ich mehr I/O pins. Ich will den Mega128 über einen AVR ISP Programmieren. Gruß tommy
Hallo, RTFM :-)) bei dem mega128 ist es nicht miso und mosi sondern rx tx von der ersten uart, wenn ich mich recht erinnere
Bitte melde dich an um einen Beitrag zu schreiben. Anmeldung ist kostenlos und dauert nur eine Minute.
Bestehender Account
Schon ein Account bei Google/GoogleMail? Keine Anmeldung erforderlich!
Mit Google-Account einloggen
Mit Google-Account einloggen
Noch kein Account? Hier anmelden.
