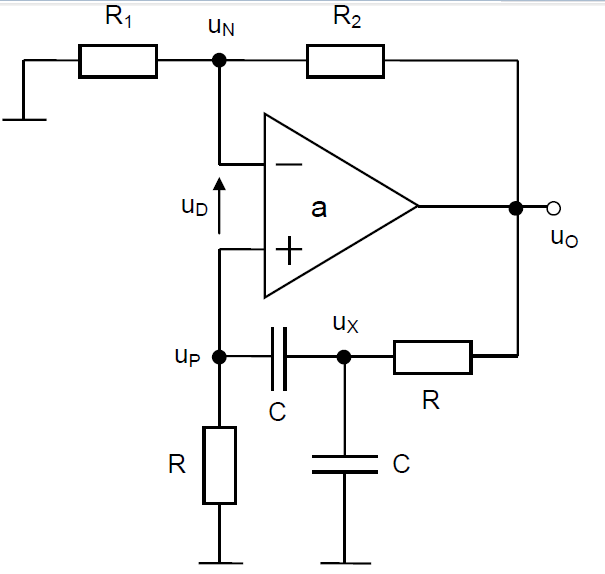
Guten Tag, ich bräuchte eine kleine Hilfestellung zur Herangehensweise zur Berechnung einer OPV Schaltung (Anhang). Zuerst soll
berechnet werden. Das ergibt sich recht eindeutig aus der Spannungsteilerregel. Dafür brauche ich ja auch keinen Maschenumlauf. Bei
stehe ich allerdings auf dem Schlauch. Wenn man das Ersatzschaldbild des OPV zeichnet, komme ich auf:
statt
Wo ist mein Gedankenfehler, bzw. wie geht man prinzipiell an so eine Aufgabe heran? Klar könnte man jetzt drei Maschen aufstellen und die Matrix ausrechnen, aber das kann ja nicht Sinn und Zweck der Sache sein. Grüße M. Schwaikert
