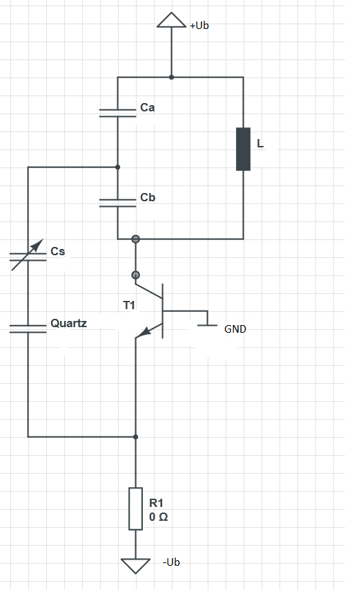
Hallo! Also ich hab hier im Anhang mal eine Schaltung, so wie wir es aufgezeichnet haben..., aber ich finde dazu überhaupt keine Beschreibung im Internet, das ist alles anders, hab auf Wikipedia etc. gelesen, ich verstehs einfach nicht. Also dieser Cs ist ja zum verstellen von der Frequenz da? Zu was nochh? Das kein Gleichstrom durchfließt? Kann den so eine Schaltung ohne Quartz auch schwingen? Denn Eine Resonanzfrequenz tritt doch nur bei schwingfähigen Bauteilen auf, wie Spule und Kondensator, die wir hier ja haben. Die Resonanzfrequenz ist ja jene Frequenz mit der die Schaltung schwingt --> Eigenfrequenz Aber das gibts ja Paralell- und Serienresonanzfrequenz, was kann man hierzu sagen? Was ist der Unterschied überhaupt? Klar iwas in Serie und iwas Paralell dann? Aber was? L, C? Wie man hier sieht fließt kein Basisstrom, da Basis des Transistors auf Masse ist, d.h. der Transistor sperrt. Dient der Transistor hier einfach als Schalter und in dem Fall ist er offen? Nicht mehr und net weniger? Oder hat der einen anderen Zweck hier, weil verstärken muss er ja hier nix? Warum barucht man hier negative Spannung und positive Spannung? Was ist der Zweck dahinter? Was bringt der R1 da? Ca und Cb ist ja ein kapazitiver Spannungsteiler, der Paralell zur Spule geschaltet ist. Was haben die 3 Bauteile bzw. dieses LC-Glied hier für einen Zweck? Ich weiß leute viele Frage etc., aber ich denke es ist besser wenn mir hier was erklärt wird, weil im Internet ist das ganz anders alles, also die Schaltung lässt sich net finden etc. Danke! mfg
er dient zuerst der Rückkopplung und macht den Oszillator erst zu dem. Der Quarz besimmt die Resonanzfrequenz und mit Cs lässt sie sich zusätzlich ziehen
Ach ja mit R1 =0 Ohm geht die schaltung nicht da dann di rückkopplung kurzgeschlossen wird.
Danke! :) Ja, sorry hab vergessen diese 0Ohm wegzutun. Also: Was bringt nur der R1, Ca, Cb und die Spule?
Ca Cb bilden mit L einen Parallekreis dessen Resomanzfrequenz die harmonischen Oberwellen des Quartzes unterdrückt wie ein Filter mit Bandpasseigenschaften. Gleichzeitig wird über den von dir erwähnten kapazitven Spannungsteiler ein wenig Hf auf CS und den Quarz zurückgekoppelt und so aus dem Verstärker ein Oszillator. Mit R1 wird die Verstärkung (der Arbeitspunkt des Transitor) bestimmt. Diese muss in etwa bei 1,01 liegen; je nach Güte der frequenzbestimmenden Bauteile, damit die Schwingung einsetzt und nicht übersteuert wird (zum trapetz mutiert) siehe Klirrfaktor
Danke! Mit Hf meinst du hochfrequent oder? Aber warum geraden Hochfrequenz? Der Transistor sperrt ja oder? Kannst du mir den Stromablauf hier genau erklären bitte? Es fließt ja unten neg. Strom rein und oben pos., aber was passiert, wenn diese Ströme dann durch die Bauteile fließen... ok es fällt Spannung ab, aber was genau?
dieser Osszillator ist in der Hochfrequenztchnik üblich, wie auch die Basisschaltung http://www.elektronik-kompendium.de/sites/slt/0203111.htm überhaupt findest du dort fast alle antworten auf deine Fragen
Darf ich fragen wie alt du bist? Ich würde gern abschätzen können was ich dir an Literatur oder auch sonst empfehle.
o.k. so hatte ich das eingeschätzt, die Frage sehen mir sehr nach Hausaufgaben aus. Deshalb kann ich dir nur empfehlen dich gründlicher mit den Grundlagen der Elektronik zu befassen. Ohne dies wirst du auch kommendes nicht verstehen. Was ist dein Berufswunsch? Willst du dich weiter mit Elektronik aueinandersetzen oder geht es nur um das abhaken der Hausaufgaben in einem uninteressanten Fach. In deinem Alter hatte ich schon einige Röhrenradios repariert und einen Vollständigen Transistosuperhetempfänger aufgebaut und konnte dessen Funktionsweise herbeten. Das war vor über 35 Jahren und ich hatte die 10 Klasse hinter mir, war bereits in der Lehre zum Elektriker. Namaste
Infos zu Colpitts-Oszillator etc. siehe auch hier : Website v. DJ9TU: [ http://www.kendelbacher-ms.de/ ] Website v. Detlef Mietke: [ http://www.elektroniktutor.de/ ] Auf dieser Seite ganz unten Sucheingabe: Oszillator Viele Beiträge hier im Forum, Beispiele : [ Beitrag "Colpitts-Oszillator in Basisschaltung - LTSPICE" ] [ Beitrag "Colpitts Oszillator Schaltung - Verständnisprobleme" ] Bei den Suchworten Colpitts, Colpits, Collpits usw. erscheinen diverse Listen mit Beiträgen. Merke: der Mann heißt Colpitts ! Mfg Rainer
Vielleicht der Hinweis an Patrick: Deine Schaltung ist eher zur Anschauung gedacht, wie man einen Colpitts-Oszillator in Basisschaltung realisiert. Daher wird die Basis demonstrativ auf Masse gelegt. Die restlichen Spannungen sind dann zwangsläufig etwas ungewöhnlich. Es existieren auch passende Versionen für Emitter- und Kollektorschaltung. Diese sehen im Lehrbuch genau so komisch aus. Vor allem, wenn's auch noch in PNP-Technik gebaut wird... Bei einem real gebauten Oszillator würde man die Basisspannung aus einer einzigen vorhandenen Versorgungsspannung erzeugen, Stichwort "virtuelle Masse".
Bitte melde dich an um einen Beitrag zu schreiben. Anmeldung ist kostenlos und dauert nur eine Minute.
Bestehender Account
Schon ein Account bei Google/GoogleMail? Keine Anmeldung erforderlich!
Mit Google-Account einloggen
Mit Google-Account einloggen
Noch kein Account? Hier anmelden.
