(Dieser Beitrag wurde geloescht)
Mit wieviel Volt willst Du den Controller den rösten (V+)? Bei abgeschaltetem Transistor ist so Vcc=V+.
@Guido: An Deiner Stelle wäre ich nicht so barsch zu Jens. Denn Dein Müll am Anfang des Threads war nicht besser, sondern eher schlechter. Nicht nur technische Kompetenz ausreichend bis mangelhaft, sondern auch noch soziale Kompetenz mangelhaft.
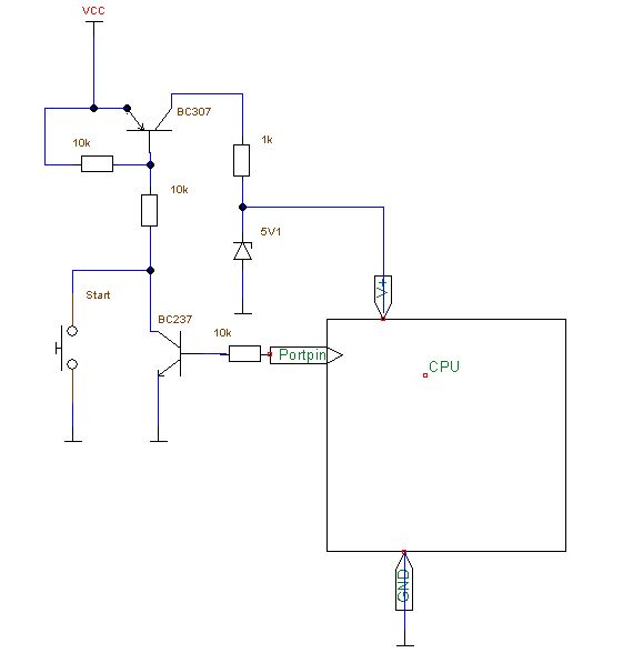
Immer schön gelassen bleiben. Zurück zum Thema: Das hier (siehe Anhang) sollte definitiv funktionieren. Durch den Taster wird der obere Transistor leitend, die CPU bekommt Saft und legt als erstes den Portpin auf Plus. Damit leitet auch der untere Transistor und hält den oberen leitend, in dem er die Basis nach unten zieht. Soll bei Unterspannung oder aus einem anderen Grund abgeschaltet werden, den Portpin auf 0 setzen und Ende. Gruss Jadeclaw.
ok guido klugscheisser lol naja egal die obere diode ok is tschwachsinn aber: schliesst du den taster wird das fet leitend und gibt ein 5V aufs gate somit bleibt er leitend die andere diode ist nur da, um die spannung vom int0 vom PB0 aus wegzu halten also funktioniert.. ob du nun VCC oder GND trennst sollte in der regel egal sein was ist dein problem?? immerhin habe ich den controller nicht geroestet
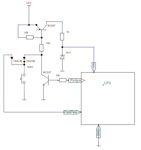
Na na, so doch bitte nicht. Wenn ihr euch prügeln wollt, dann macht das bitte per privater E-Mail aus. Zurück zum Thema: Und so hängen wir den Taster mit dran. Zweiten Portpin PullUps ein und mit abfragen. Wird er auf 0 gezogen. auf länger halten testen, z.B. 2 Sekunden wie bei Händies, und dann einfach Display/Betriebsanzeige aus. Wird dann losgelassen, anschliessend den unteren Transistor abschalten und gut is. Gruss Jadeclaw.
Beschimpfungen gelöscht; macht das meinetwegen per Mail aus, aber nicht in diesem Forum.
Bitte melde dich an um einen Beitrag zu schreiben. Anmeldung ist kostenlos und dauert nur eine Minute.
Bestehender Account
Schon ein Account bei Google/GoogleMail? Keine Anmeldung erforderlich!
Mit Google-Account einloggen
Mit Google-Account einloggen
Noch kein Account? Hier anmelden.


