Hallo! Ich habe versucht (siehe Anhang) eine Schltung zu entwickeln mit der ich DS18x20-Sensoren (OneWire-Bus) in meine Computer einlesen kann. Da ich nicht viel von Hardware verstehe wäre es toll, wenn Ihr euch die Schaltung mal ansehen könntet. Nicht das es irgendwelche Überraschungen gibt, wenn ich die Schaltung zusammengebaut habe. Danke, Sascha
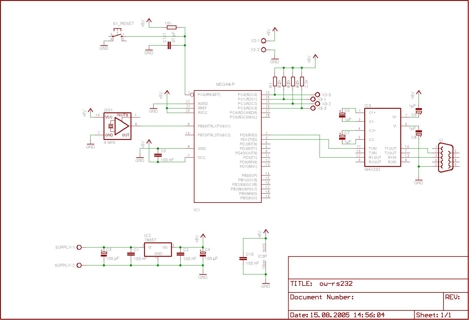
Hab' nurn kurzen Blick draufgeworfen: Ist die Beschaltung des MAX232 so richtig? (Polarität der Elkos) ----, (QuadDash).
Hi, R1-R4 (die PullUp's an PORTC) sind ueberfluessig. Du kannst die internen Pullups beim AVR aktivieren. Gruß Dirk
Wenn ich das richtig sehe, willst du PC0-3 (ADC0-3) als Analogeingänge verwenden ? Wenn ja, dann soltlest du die Widerstände komplett weglassen, da diese das Messergebnis verfälschen. Du könntest höchstens die Widerstände in Serie einbauen, um den Port des AVRs zu schützen. Wenn du den ADC aber verwendest, musst du noch eine Spule und einen Kondensator um AVcc und AGND anbringen (siehe Datenblatt) Obiger Text nur beachten, falls du den ADC verwenden willst ! Ansonsten kannst du die Widerstände R1-R4 weglassen und einfach die eingebauten Pull-Ups verwenden. Die Schaltung sieht auch OK aus.
falls die für seine geplante Anwendung nicht zu hochohmig sind. Die 47pF am Reset sind sehr wenig - ich benutze da immer 10nF, 10k. Gunter
Hi! kein ADC, das sind 4x OneWire-Bus... die Rs sind die PullUPs für den Bus, die Internen kann man meines Wissens nach nicht verwenden.
Den Quarz kannst du auch weg lassen, der Mega8 hat ja eine interne Taktversorung. Man spart ja wo man nur kann ;)
Bitte melde dich an um einen Beitrag zu schreiben. Anmeldung ist kostenlos und dauert nur eine Minute.
Bestehender Account
Schon ein Account bei Google/GoogleMail? Keine Anmeldung erforderlich!
Mit Google-Account einloggen
Mit Google-Account einloggen
Noch kein Account? Hier anmelden.
