Hallo, ich habe folgendes Problem. Aus dem abgebildeten Rechteckoszillator will ich mein Dreiecksignal (also die Kondensatorladekurvenausschnitte) "herausnehmen". Dafür hätte ich mir einen Impedanzwandler gedacht, damit die Oszillatorschaltung nicht zu sehr belastet wird. Danach wollte ich einen Operationsverstärker schalten um das Dreiecksignal auf die gleiche Amplitude wie das Rechteck zu bringen. In der Praxis war jedoch das Dreiecksignal von einem Gleichspannungsanteil überlagert, der OP wurde dadurch überlastet. Nun zu meiner Frage: Wie kann ich das Dreiecksignal effektiv verstärken bzw. wie bringe ich diesen Gleichspannungsanteil weg? mit freundlichen Grüßen Michael K.
Kondensator am Eingang sperrt den Gleichanteil aus. Sollte das Problem lösen ;) Gruß Christian
Der Kondensator wird halt nicht bis 0 Volt entladen, da liegt die Ursache. Elimiieren wird wohl nicht so einfach, die Höhe hängt von der Triggerschwelle des CMOS ab. Ist ja nicht so exakt definiert. Von welcher Frequenz reden wir?
Hallo, wir reden von Frequenzen im Hörbereich (19Hz - 20 kHz). Was wäre Dein Vorschlag? Edit: Die Schaltschwellen sind 4,98 u. 3,94V
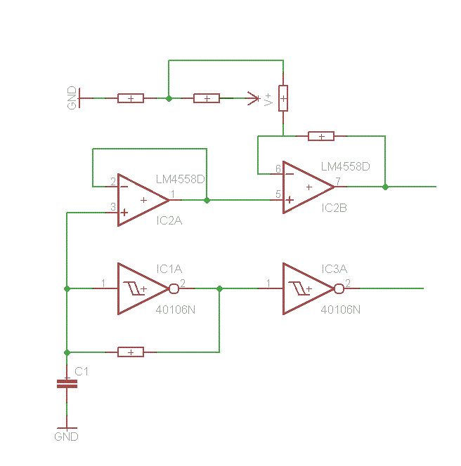
IC2A ist unnötig und IC2B braucht am nichtinvertierenden Eingang eine Biasversorgung.
Vielen Dank für deine Antwort ArnoR, bin leider nicht ganz so erfahren in der Elektrotechnik. Wie hoch sollte die Biasversorgung ungefähr sein? Wäre sehr dankbar für einen editierten Schaltplan
Hallo Michael, du muß in deinem ersten geposteten Schaltbild den Anschluss GND (ganz oben) auf 1/2 UB (halbe Betriebsspannung) legen. Ggf. Spannungsteiler aus zwei gleich großen Wideständen basteln.
ja, natürlich nur wenn deine OP's keine extra negative Versorgungsspannung haben. Wie hoch ist deine Betriebsspannung?
Bitte melde dich an um einen Beitrag zu schreiben. Anmeldung ist kostenlos und dauert nur eine Minute.
Bestehender Account
Schon ein Account bei Google/GoogleMail? Keine Anmeldung erforderlich!
Mit Google-Account einloggen
Mit Google-Account einloggen
Noch kein Account? Hier anmelden.


