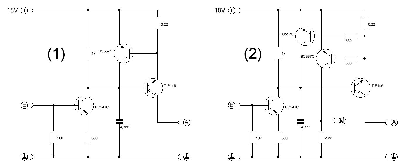
Hallo Zusammen bin gerade dabei einen DCC-Booster für eine Eisenbahn zu bauen. Alle Booster die ich im Netz gefunden habe, kontrollieren die Ausgangsspannung und melden Überlast wenn diese unter einen bestimmten Wert fällt. Ich möchte das gerne anders lösen. Um die ganze Sache etwas zu vereinfachen habe ich nur den positiven Strang gezeichnet, natürlich bekommt der Booster noch einen symmetrischen negativen Strang. (1) normal aufgebauten Endstufe mit Strombegrenzung (~ 2,8 A) (2) Endstufe mit Strombegrenzung und zusätzlichen Ausgang (M) der bei Unterlast (~0V) betragt und bei einer Strombegrenzung (> 0V) betragen sollte. Die beiden baugleichen BC557C bekommen beide einen Vorwiderstand (560 Ohm) damit sich der Strom symmetrisch aufteilt. Müsste doch so funktionieren oder ? Gruss Ralf Nachtrag ... in der ersten Zeichnung ist der TIP145 falsch rum ...
Hallo Ralf, wenn ich mich nicht ganz irre ist der TIP145 irgendwie falsch gezeichnet. Der Emitterpfeil zeigt gegen die Stromrichtung. 1) ist ein Schalter den man über e) aus und einschalten kann und eine Strombegrenzung hat. 2) mit dem Basiswiderstand des BC557 für die Strombegrenzung verminderst Du das schnelle Eintreten der Begrenzung. Dies ist aber u.U. unerheblich. Der zweite BC557 soll die Schwelle des Beginns der Strombegrenzung detektieren. Also ich würde in beiden Fällen auf den Basiswiderstand verzichten. Spendiere lieber einen Emitterwiderstand für den Stromdetektor. 10 Ohm würden schon genügen. Die 10 Ohm wirken auf die Basis wie 10 Ohm x Stromverstärkung, das dürften mindestens 1K sein. Ausserdem werden so thermische Abhängigkeiten des Basis-Emitterüberganges gemildert, die Sache wird stabiler.
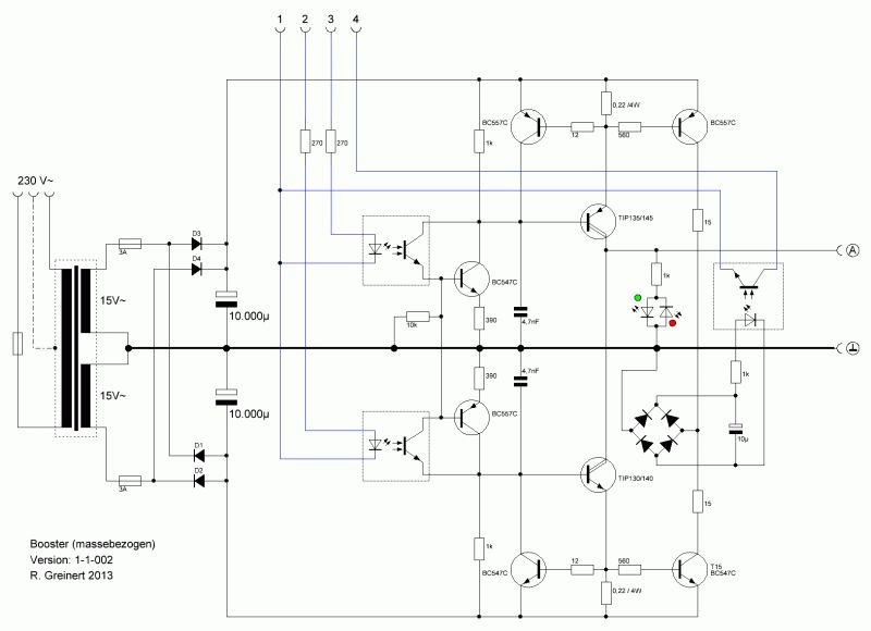
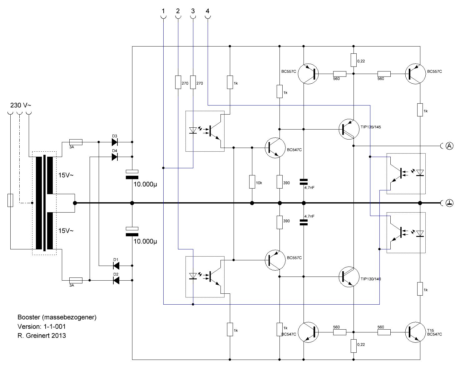
Hallo Klara, danke für die schnelle Antwort. Das mit dem falsch eingezeichneten TIP habe ich leider zu spät gesehen, siehe zweite Zeichnung ... Besser :-) Die beiden Vorwiderstände habe ich nur deswegen genommen, da die BE-Übergänge trotz baugleicher Transistoren nie exakt gleich sind und so beide Transistoren ungefähr den gleichen Strom abbekommen. Ob die Strombegrenzung bei 2,8A oder 2,9A einsetzt ist eher unwichtig, Hauptsache es wird überhaupt begrenzt, sonst fliegt mir die Schaltung bei einem Kurzschluss um die Ohren. Denn ein Kurzschluss auf einer Modell-Eisenbahn ist durchaus an der Tagesordnung. Im Anhang ist mein erster Entwurf des gesamten Booster. Der Booster ist Masse bezogen für Schienen mit Mittelstromschiene. Die Ansteuerung mehrerer dieser Booster geschieht über Optokoppler, die dann von einem Interface gesteuert werden. Das Interface ist bereits fertig, nur mit der Überstromerkennung der Booster war ich bei den üblichen Booster-Schaltungen unzufrieden. Gruss Ralf
Eigentlich könntest du auf den BC547C doch verzichten und an seine Stelle den Optokoppler setzen, der die Schaltung schaltet. Und für schnelles Abschalten solltest du die 4n7 rausnehmen. > Die beiden Vorwiderstände habe ich nur deswegen genommen, da die > BE-Übergänge trotz baugleicher Transistoren nie exakt gleich sind... Die schon vorgeschlagenen Emitterwiderstände übernehmen auch diese Symmetrierung. Aber bei der Dimensionierung darauf achten, dass der Spannungsabfall nicht zu groß wird um den TIP zu sperren.
Hallo ArnoR >> Eigentlich könntest du auf den BC547C doch verzichten und >> an seine Stelle den Optokoppler setzen das könnte man machen, nur dann habe ich keine Verriegelung der beiden Stränge, sollte es mal vorkommen das beide Optokoppler durch steuern, beleibt der Booster so auf 0V ohne schaden zu nehmen. Der 4,7nF war in allen Booster Endstufen Pläne an der Stelle, habe ich so übernommen ... Gruss Ralf
Hallo nach reichlicher Überlegung und einigen Testschaltungen, ist jetzt folgende Schaltung bei raus gekommen. Die Strombegrenzung und das erkennen dieser funktioniert so recht zuverlässig. Das verwenden eines Emitterwiderstand in der OverLoad Erkennung, habe ich getestet und ist eher ungeeignet, da der Transistor länger im Arbeitspunkt bleibt und erst später in die Sättigung geht. Ich benötige dort aber eher ein Schalter und weniger eine Konstantstromquelle. Was ich bei beim ersten Entwurf ganz übersehen habe, das OL-Signal pulsiert natürlich mit der wechselnden Ansteuerung der beiden Stufen ... Für die OverLoad(Kurzschluss) Erkennung benötige ich aber ein statisches Signal. Dieses Signal ist nicht Zeitkritisch und soll nur die Endstufe bei zu langer Überlast über das Interface abschalten. Gruss Ralf
Warum nimmst Du nicht einfach eine H-Brücke so in der Art wie hier? http://www.opendcc.de/elektronik/booster/Schaltplan_13.jpg Dann reicht auch einfache Betriebsspannung. mfg
Hallo Lötlackl, > Warum nimmst Du nicht einfach eine H-Brücke so in der Art wie hier? > Dann reicht auch einfache Betriebsspannung. wenn man nur einen Booster verwenden will ist das OK ... ich möchte aber mehrere Booster an einer Anlage (märklin) verwenden und da sollten die Booster Masse bezogen arbeiten. Gruss Ralf
Hallo zusammen, ich will den Booster erst mal auf eine Lochraster-Leiterplatte aufbauen. Als Treiber nehme ich den/die TIP-142/147 ( 100V ; 10A ; 125W ; B>1000 ) Die gibt es auch in STM (isoliertes Gehäuse) ... habe die denn eigentlich die gleichen Werte ? ... werde da nicht so ganz schlau aus den Angaben der Anbieter, jeder schreibt da was anderes ... Gruss Ralf
Hallo zusammen, nerve nur ungern > TIP-142/147 ( 100V ; 10A ; 125W ; B>1000 ) > Die gibt es auch in STM (isoliertes Gehäuse) ... > habe die denn eigentlich die gleichen Werte ? ... > werde da nicht so ganz schlau aus den Angaben der Anbieter, > jeder schreibt da was anderes ... kann mir da denn keiner weiter helfen ? Gruus Ralf
bist du dir sicher das STM isoliertes Gehäuse bedeutet die teile können bestimmt einfach nur weniger ab
Hallo > bist du dir sicher das STM isoliertes Gehäuse bedeutet der/die TIP142/TIP147 gibt es in einem TO218 der/die TIP142-STM/TIP147-STM gibt es in einem TO247 habe auf der Seite von ST was gefunden und da haben die STM die gleichen Werte ( 100V ; 10A ; 125W ; B>1000 ) aber ob jetzt das Gehäuse wirklich voll isoliert ist, konnte ich nicht raus lesen ... habe bereits bestellt ... wenn ich Pech habe muss ich Glimmerscheiben nachbestellen ... nur für die TO247 gibt es bei Reichelt gar keine ... Gruss Ralf
Hallo zusammen, Material ist heute gekommen ... die Transistoren im To247 sind auf der Rückseite wie befürchtet ohne Isolation ... habe trotzdem schon mal ein Muster aufgebaut, Kühlkörper kommt dann eben später dran ... Die Schaltung wurde noch mal geringfügig geändert ... Gruss Ralf
na das ist ja wirklich oldschool, Lochraster mit Lötzinn auffüllen oder hat sich da doch ein Draht drunter versteckt. Als Testschaltung durchaus brauchbar aber zum vorzeigen ist eine gefertigte Leiterplatte mit allem was dazugehört schöner anzusehen.
Handarbeit kann man auch vorzeigen, dafür muss man sich keinesfalls schämen. Es wird der Tag kommen, wo niemand mehr selbst löten kann. Bis dahin lasst uns doch wenigstens ein klein Wenig am Handwerk festhalten.
@Bernd unter dem Lötzinn verbirgt sich ein 0,8mm Cu-Draht, hatte erst vor jede zweite Lötinsel zu verwenden, doch das Zinn ist dann so schön geflossen ... Klar sind gefertigte Leiterplatte schöner, vor allem für die nur nachbauen und sich kein Kopf mehr machen wollen, Bestückungsdruck mach das positionieren ja auch Idiotensicher und durch den Lötstoplack braucht man mit dem Kolben nur noch drüber braten ... @ Stefan Danke für dein Zuspruch Gruss Ralf
Hallo habe es heute endlich geschafft den Booster zu testen, Interface und Netzteil habe doch länger gedauert ... also erst mal der Booster funktioniert, macht wunderbar steile Flanken ... Eine Märklin-Lok mit Tams-Dekoder schnurrt wie ein Kätzchen und macht alles was es soll ... Nur was mich verwundert, die Treiber-Transistoren werden auch im Leerlauf (ohne Last) recht warm ... habe noch nicht weiter gemessen, nur Eingangsignal und Ausgangssignal verglichen ... Die Signalperiode ist 208uS lang und je nach Logisch 1 (#_______) 26uS (+) und 182 uS (-) oder bei Logisch 0 (#######_) 182uS (+) und 26uS (-) ... wie gesagt das Signal am Ausgang des Booster sieht super (digital) aus ... Muss ich mir Sorgen machen oder sind das die Schaltverluste der Transistoren ... Gruss Ralf
Hallo habe den oder die Fehler gefunden ... Änderungen sind im Schaltplan rot hinterlegt ... Gruss Ralf
Die Schaltung gefällt mir, schön schlicht und wahrscheinlich lange Zeit betriebssicher! Ein bisschen Wärme schadet ja nicht... Was ich nicht verstehe, was auch nicht beschrieben ist, ist die Eingangsbeschaltung. Die Pole am Steckverbinder deuten an, dass das DCC Eingangssignal über 2 Eingänge kommt? Die zugehörige Spec kenne ich aber nicht, hätte da gern mehr gewusst. Ich habe einen OpenDCC Controller und bin un-zufrieden mit dem Booster2. Auch ich fahre Märklin Gleise und meine OpenDCC erzeugt sowohl DCC als auch MM2 Protokoll. Die Kurzschlüsse beim Überfahren von Weichen lösen bei der H-Brücke und deren Schaltung oft für 1 Sekunde Stromabschaltung aus, das nervt. Mindestens. Den Cutout brauche ich auch nicht. Jetzt will ich das einfacher aufbauen und die Zeit bis zur Abschaltung selbst kontrollieren. OpenDCC liefert ein perfektes Signal aus einer H-Brücke, dass nun verstärkt an die Gleise soll. Mein Netzteil ist schon stabilisiert auf 18V vorhanden. Das ist zwar knapp, aber geht. Also zusammengefasst: Wie wird ein Eingangssignal von +- 18V an die 5 Eingangs-Klemmen gebracht? Gruß, Joachim
Bitte melde dich an um einen Beitrag zu schreiben. Anmeldung ist kostenlos und dauert nur eine Minute.
Bestehender Account
Schon ein Account bei Google/GoogleMail? Keine Anmeldung erforderlich!
Mit Google-Account einloggen
Mit Google-Account einloggen
Noch kein Account? Hier anmelden.










