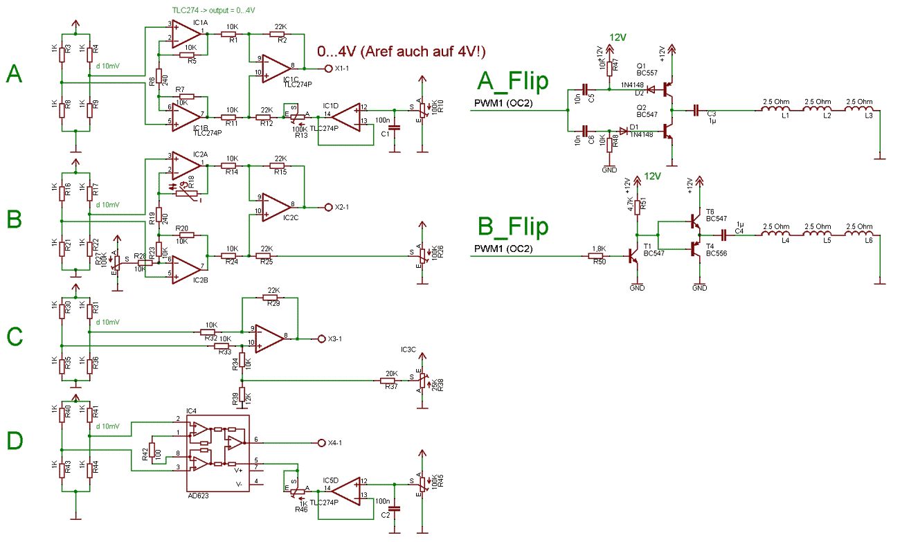
Hallo, ich hätte gleich zwei Fragen an Euch: 1.: Ich möchte die Spannung(10mV) eines Hall-Sensors(KMZ51) verstärken. Es handelt sich bei dem Sensor um eine Brückenschaltung, für dessen Verstärkung ich mehrere Schaltungen gefunden habe (siehe Anhang). Wenn nicht unbedingt nötig möchte ich auf eine negative Versorgungnsspannung verzichten. Variante A benutzt ein TLC274(optimized for single-supply operation) dessen Spannungsbereich in etwa bei 0..4V liegt. Variante B stammt aus dem Datenblatt des Sensors. Ich benötige jedoch keine Temperaturkompensation. Variante C is ein einfacher Differenzenverstärker mit Offset Spannungs abgleich. Variante D verwendet einen AD623 Instrumentenverstärker, der jedoch um einiges schwerer zu beschaffen und auch teurer sein wird, wie der TLC274. Welche Schaltung würdet Ihr für diesen Sensor empfehlen? 2.: Der KMZ51 besitzt laut Datenblatt(http://www.semiconductors.philips.com/acrobat_download/datasheets/KMZ51_3.pdf) eine Flipping-Spule mit 1..3 Ohm Widerstand. Auf dieser Spule sollen kurze Stromimpulse von bis zu 2.8A erzeugt werden(http://www.volny.cz/vopalem/Publications/Eurosensors/AMR.pdf). Variante A_Flip ist an eine Operationsverstärker-Schaltung aus dem Datenblatt angelehnt (http://www.semiconductors.philips.com/acrobat_download/various/SC17_GENERAL_MAG_98_1.pdf Seite 24). Ich bin mir nicht sicher, ob ich an den Eingang der Schaltung den 5V Port eines µC anschliessen darf, weil ich die Schaltung nicht (ganz) verstanden habe. Variante B_Flip ist eine Eigenkreation, welches wahrscheinlich so nicht funktionieren wird. Falls die Schaltung "B_Flip" so nicht korrekt ist, wie muss ich sie dann ändern, um den Eingang sicher mit 5V betrieben zu können? Danke und Gruss, Zoltan
Ich habe vielleicht meine Fragen zu allgemein formuliert. Inzwischen denke ich, dass die Instrumenten-Verstärker Variante mit (mindestens) drei OPs am sinnvollsten wäre. Dabei gibt es zB die kompakt in einem IC integrierte Variante. Bei Reichelt wäre da der INA114(7,50 EUR) verhältnissmässig leicht erhältlich. Die zweite Möglichkeit wäre den Instr.Verst. diskret mit Hilfe von einem vierfach OP wie dem LM324(0,12 EUR) und Widerständen und Potis zum Offsetabgleich aufzubauen. Warum ist der INA114 x62 teuerer verglichen zu dem LM324? Lohnt es sich so einen teuren IC einzusetzen, wenn es nicht umbedingt um den Platzbedarf auf der Platine geht und ich sowieso einen Offsetabgleich machen muss?
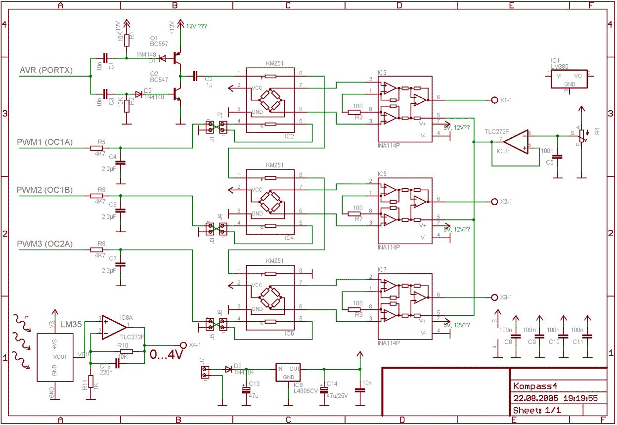
Hallo Zoltan Ich empfehle Dir die Schaltung von http://www.semiconductors.philips.com/acrobat_download/various/SC17_GE... zu nehmen. Die verwendete Methode eine Strom in den Spulen zu erzeugen und diesen Strom so Einzustellen daß das zu messende Magnetfeld neutralisiert wird funktioniert bestens und durch das Flipping werden auch die Offsetspannungen ausgetrickst. Ich habe damit einen Kompaß gebaut und konnte auf ca 1 Grad genau messen. Das Ausgangssignal teilst Du einfach mit einem Spannungsteiler gegen Minus durch 2 und verwendest eine 10 Volt Versorgung für die Schaltung und eine 5 Volt Versorgung für den Prozessor der die Signale auswerten soll. Beide Minus der Versorgungen werden verbunden. Damit hat das Signal zum Prozessor nur noch ca 0...5Volt.
Hallo Michael, auf Seite 14 aus dem Link den Du angegeben hast(irgendwie fehlt ein stück des Links .../SC17_GENERAL_MAG_98_1.pdf) ist ein "application circuit with instrumentation amplifier." abgebildet. An so eine Schaltung habe ich gedacht. Ich weiss nur nicht, ob sich die teuren INA114 oder AD623(ich bräuchte drei Stück) gegenüber einem diskreten Schaltungsaufbau rentieren. Hier ist eine Schaltung (http://people.ee.ethz.ch/~brenzala/pdf/navineedles.pdf siehe S.10) die so aufgebaut ist, wie ich mir das ganze vorgestellt habe(siehe auch Anhang). Die Frage ist nur, ob ich den Inst.Verst. auch mit einem LM324 zB aufbauen könnte, oder ist der hohe Preis für eine INA114/AD623 gerechtfertigt, und wenn ja, dann warum?
Bitte melde dich an um einen Beitrag zu schreiben. Anmeldung ist kostenlos und dauert nur eine Minute.
Bestehender Account
Schon ein Account bei Google/GoogleMail? Keine Anmeldung erforderlich!
Mit Google-Account einloggen
Mit Google-Account einloggen
Noch kein Account? Hier anmelden.

