Hallo, ich baue einen HF Verstärker. Dazu habe ich in Spice eine Kaskodeschaltung entworfen, die auch leidlich funktioniert. Meine Eingangsimpedanz beträgt aufgrund der Transistorbeschaltung gut 50 Ohm, was sehr gut passt :-) Jetzt habe ich ein paar Fragen. 1. Wie bestimme ich mit Ltspice die Parameter S22 und S12? Ausgangsseitig soll der Verstärker auch auf 50Ohm angepasst werden. 2. Kann ich die Ausgangsimpedanz auch irgendwie aus dem Schema heraus bestimmen? Zumindest damit ich einen Richtwert bekomme. Ich habs versucht, aber bin gescheitert :-) Schema und Ltspice-Datei lade ich morgen hoch, habe es jetzt grad nicht zur Hand, aber vielleicht gibts bis dann schon ein paar erste hilfreiche Tipps.
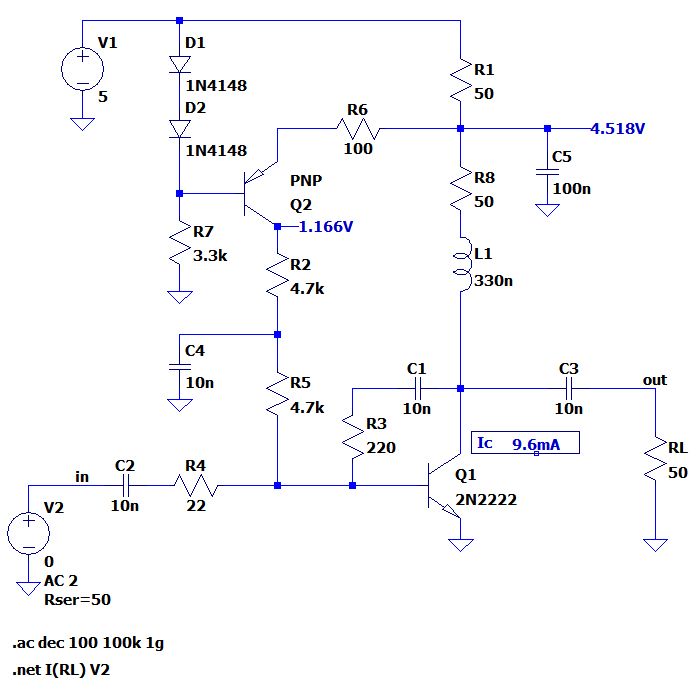
Hallo Tobias, Es gibt sowohl eine Lösung mit zusätzlichen Subcircuits als auch mit dem .NET command. Siehe Help ".NET". LTspice bringt auch ein Beispiel dazu mit: s-param.asc. .NET wird parallel zur .AC-Analyse definiert. Nach der Simulation kann man dann zusätzlich zu Strom und Spannung auch S, Z und Y Parameter plotten. Zin und Zout stehen dann auch noch zur Auswahl. .net I(RL) V2 Im Anhang mal was zum "knabbern". Gruß Helmut
Hallo Helmut kannst du mir erklären, warum man den Laststrom und die Quellenspannung nimmt bei .net? weiss Ltspice denn dann, dass am Ausgang was eingespiesen werden soll fur die S22 Messung? Im Prinzip müsste die Quelle dann ja beim Ausgang sein und man müsste am Eingang messen. Wenn ich das aber so mache kriege ich andere Werte für S22, wie wenn ich die Quelle am Eingang belasse.
Das passt schon alles. Mach halt man ein Beispiel bei dem du S22 kennst und vergleiche. Wenn etwas nicht stimmt, dann schreib dem Entwickler von LTspice. Das ".net" gibt es schon seit vielen Jahren. Wenn das nicht funktionieren würde, dann wäre das aufgefallen.
Bitte melde dich an um einen Beitrag zu schreiben. Anmeldung ist kostenlos und dauert nur eine Minute.
Bestehender Account
Schon ein Account bei Google/GoogleMail? Keine Anmeldung erforderlich!
Mit Google-Account einloggen
Mit Google-Account einloggen
Noch kein Account? Hier anmelden.

