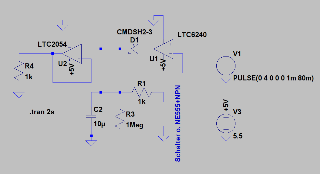
Mir ist heute Nacht eine kleine Schaltung eingefallen... ich habe eine Current Sense Schaltung die mir recht flotte Strompulse misst (~1 ms) und mit in 1V/A ausgibt - bis max 5A. Nun muss ich aber stets ein Oszi rumschleppen um zu sehen was geschieht. Jetzt dachte ich könnte doch auch so ein digitales Einbau-Voltmeter DVM benutzen. Natürlich ist deren zeitliche Auflösung viel zu gering und ich würde gleich zweimal nichts sehen. Also habe ich diese kleine Schaltung erträumt. Ich wollte einen Kondensator laden und dann eben die maximale Spannung auf dem C über das DVM ablesen. Nun muss eine Diode her die die Richtung klar macht. Leider handle ich mir den Spannungsabfall ein. Kurzum habe ich den LTC6240 herumgebaut. So nun wird der Kondesator geladen. Damit ich aber auch die Spannung am Kondensator auslesen kann ohne ihn gleich wieder zu entladen brauche ich einen zweiten OPAMP hier mal der LTC2054 (zugegeben der ist zu schwach auf der Brust, ich wollte schon immer mal einen dieser Zero-Drift OPAMPS haben ;) ). Ein simpler RESET Button entleert den Kondensator. Ob der 1MegOHM hineinkäme denke ich nicht. Klar muss der AusgangsOP etwas kräftiger werden vielleicht nehme ich auch einen LTC6240 der glaub kann bis zu 30mA ausspucken. Aber was mich interessiert ist, gibt es eine bessere / gängigere Lösung für mein Problem? Und wie unorthodox ist die Diode im Feedback? Grüße, Bernd
Bitte melde dich an um einen Beitrag zu schreiben. Anmeldung ist kostenlos und dauert nur eine Minute.
Bestehender Account
Schon ein Account bei Google/GoogleMail? Keine Anmeldung erforderlich!
Mit Google-Account einloggen
Mit Google-Account einloggen
Noch kein Account? Hier anmelden.
