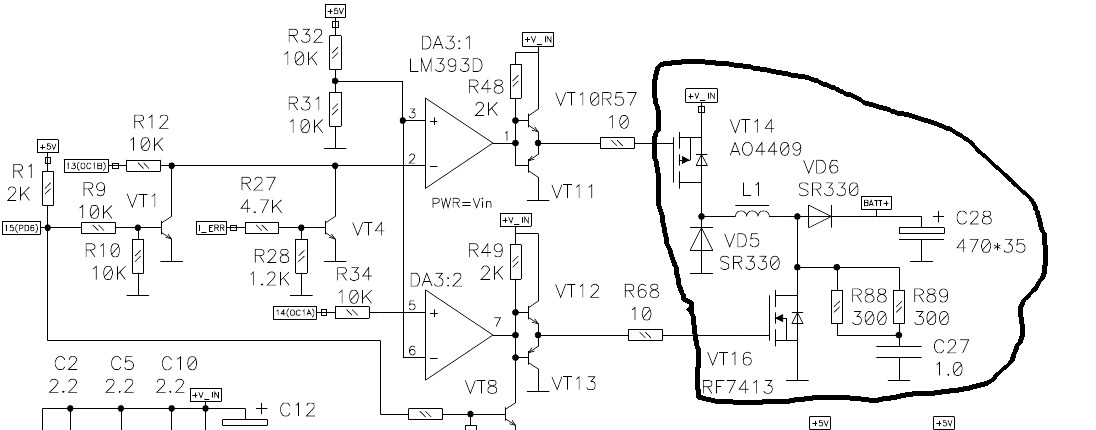
Hallo Zusammen, habe diesen Schaltwandler im Anhang im Netz gefunden. Bestehend aus VT13, L1, VT15, VD4 und VD5. Hat das Design einen besonderen Namen ? Stimmt es: - Als Step Down wird nur VT14 periodisch geschaltet. - Als Step Up wird VT14 immer durchgeschaltet sein und VT 16 wird getaktet. - Der OpAmp wird als Negierung benutzt. - VT1 + VT4 "klauen" die Ansteuerung sowie VT8. - VD5 + VD6 leiten jeweils in der Sperrphase. Wofür sind R88, R89 + C27 ? Ist das ein Snubber wie beim Sperrwandler ?
Siehe AN954/D von Motorola/ONSemi. Und ja, das ist ein Snubber.
Ich kenne das Design als "Buck/Boost-Wandler". Viel Schaltungsaufwand, aber nur eine Induktivität. Eine Alternative wäre SEPIC, ist aber auch nicht unproblematisch. Max
Das ist jetzt eher Philosophisch. Ich dachte zuerst man hätte beide Schaltungen (Buck+Boost) zu dem Ding ergänzt. Aus der AN vom Motorola wird dieser Wandler auch so abgeleitet. Allerdings wird er immer gleich, egal ob er hoch oder Tiefsetzsteller fungiert, angesteuert. Wobei er wie ein Hochsetzer Funktioniert !? Eigentlich suche ich einen Wandler mit dem man hoch und runterregeln kann, wenn die Eingangsspannung <~> der Ausgangsspannung ist. Bei dem Buck-Boost : - Zwei Schaltelemente benötigt. - Keine Galvanische Trennung. Sepic : - Zu grosses Ziel als Anfänger. - Keine Galvanische Trennung. Sperrwandler : - Nur ein FET und Galvanisch getrennt. Kann mit mehreren Eingangsspannungen auf einen Kern mit gemeinsamen Ausgang gehen. Keine Probleme mit hoch / runterreglen. Die Energiepakete fliessen immer... - Der Speichertransformator ist komplizierter für mich als Anfänger. Was würdet Ihr probieren ?
Bitte melde dich an um einen Beitrag zu schreiben. Anmeldung ist kostenlos und dauert nur eine Minute.
Bestehender Account
Schon ein Account bei Google/GoogleMail? Keine Anmeldung erforderlich!
Mit Google-Account einloggen
Mit Google-Account einloggen
Noch kein Account? Hier anmelden.
