Hallo, ich hab mir eine IR Laserdiode für mein Lasercutter-Projekt gekauft. Sie soll bei 1,2A(max. 1,5A) und 2,2V(max. 2,5V) betrieben werden. Als Versorgung will ich ein Netzteil mit 4,5V und 1,5A benutzen. Ich hab 2 Fragen: Gibt es einen Drop wenn man den LM317 als Konstantstromquelle benutzt und wenn ja wie hoch ist er? Wie konstant ist der Strom wenn ich dahinter noch eine Schaltung mit dem LM317 für eine konstante Spannung halte. Besser wäre es bestimmt die Konstantstromquelle als letztes vor der Diode zu haben, aber da wäre der Leistungsverlust an den LM317 ungleicher verteilt(Wobei 3,45W ja auch noch gehen sollte, laut Datenblatt ist mit Heatsink bis zu 15W möglich). Vielen Dank schonmal! :) Soda
Du darfst nur eine Konstantstomquelle verwenden aber nicht noch zusätzlich einen Spannungsregler. Du kannst die Laserdiode nur auf eine Größe (den Strom) regeln, aber nicht auf Strom und SApannung gleichzeitig. Die Diode bestimmt ihre Spannung bei einem gegebenen Strom selbst! Der Lm317 hat je nach Strom einen Drop von ca. 1,5...3V.
Vielen Dank! Gibt es da nähere Infos zu, dass die Spannung automatisch eingestellt wird, kommt mir als Laie irgendwie nen bisschen komisch vor. Die Laserschutzbrille hab ich noch nicht, aber werd ich mir vor inbetriebnahme auf jeden Fall kaufen. Die 35€ sind mir mein Augenlicht sowas von Wert. Kommt sowieso vom gleichen Laden wie der Kühler für die Laserdiode ;)
Flo A. schrieb: > Vielen Dank! > > Gibt es da nähere Infos zu, dass die Spannung automatisch eingestellt > wird, kommt mir als Laie irgendwie nen bisschen komisch vor. Ohmisches Gesetz nennt sich das, was du suchst ;)
> Ohmisches Gesetz nennt sich das, was du suchst ;) Eine Laserdiode hat keine lineare Spannungs-Strom-Beziehung, wie das Ohmsche Gesetz es wäre. Es reicht die Strom-Begrenzung. Der LM317 kann das zwar, hat aber eine hohe Drop-Voltage und verbrät die Spannungsdifferenz als Wärme. Ein Schaltregler wäre da wesentlich besser: http://www.mikrocontroller.net/articles/Konstantstromquelle http://www.mikrocontroller.net/articles/Konstantstromquelle_fuer_Power_LED
Ein wichtiger Hinweis wäre noch, das Laserdioden extrem empfindlich auf Überstrom reagieren. Das gilt schon im Millisekunden Bereich. Oft hat man nur 5% zwischen Übergang LED mode -> lasing mode und der kompletten Zerstörung. Ist ein LM317 dafür geeignet?
Hab mich jetzt nen bisschen in den mic3203 eingelesen und auch mit den zusätzlich benötigten Bauteilen bestellt. Ich bin mal gespannt was daraus wird, weil die so extrem kurz krieg ich die Wege mit Trough Hole Technology nicht und breit sind die Pfade für den Adapter, die ich für den mic3203 habe auch nicht. Vielleicht krieg ichs mit nen paar Tricksereien hin.
Norbert schrieb: > Ein wichtiger Hinweis wäre noch, das Laserdioden extrem empfindlich > auf Überstrom reagieren. > Das gilt schon im Millisekunden Bereich. Oft hat man nur 5% zwischen > Übergang LED mode -> lasing mode und der kompletten Zerstörung. > Ist ein LM317 dafür geeignet? Nein sollte er nicht. Der LM317 neigt beim Einschalten zu Überschwinger. Die sind zwar nur recht kurz vorhanden, reicht aber um Laserdioden zu töten. Basti
cam schrieb: > Eine Laserdiode hat keine lineare Spannungs-Strom-Beziehung, wie das > Ohmsche Gesetz es wäre. Da hat wohl jemand das Ohmische Gesetz nicht verstanden. Das Ohmische Gesetz ist keine Gleichung. Aber Murphys Gesetz wird ja auch immer falsch zitiert. ;)
Michael Köhler schrieb: > cam schrieb: >> Eine Laserdiode hat keine lineare Spannungs-Strom-Beziehung, wie das >> Ohmsche Gesetz es wäre. > > Da hat wohl jemand das Ohmische Gesetz nicht verstanden. Das Ohmische > Gesetz ist keine Gleichung. Aber Murphys Gesetz wird ja auch immer > falsch zitiert. ;) Genau. Wie die Bibel.
Hallo zusammen, ist es überhaupt möglich mit dem LM317 eine Schaltung aufzubauen die zugleich eine konstante Spannung und einen Konstanten Strom liefert ? Z.b. 10,95V und 2,2A. Ich möchte nämlich drei LiFeP04 Akkus konstant mit 2,2A laden und die Spannung soll am Ende des Ladevorganges 10,95V nicht überschreiten. Kennt jemand eine Schaltung die in der Lage ist dies zu realisieren ? Bernd_Stein
Bernd Stein schrieb: > ist es überhaupt möglich mit dem LM317 eine Schaltung aufzubauen die > zugleich eine konstante Spannung und einen Konstanten Strom liefert ? > > Z.b. 10,95V und 2,2A. Mit dem LM317 sowieso nicht, der kann keine 2,2A. Wenn du was vergleichbares findest, das mehr als 2.2A kann, dann ja. Du brauchst am Ausgang nur noch einen Widerstand von 4,97727272727273 Ω und stellst den Regler auf 10,95V ein oder schaltest ihn als Stromquelle mit 2,2A. Den genannten Widerstand brauchst du auch in der Variante. Wieder einer, der das Ohmsche Gesetz nicht verstanden hat? Bernd Stein schrieb: > Ich möchte nämlich drei LiFeP04 Akkus konstant mit 2,2A laden und die > Spannung soll am Ende des Ladevorganges 10,95V nicht überschreiten. Das ist aber etwas anderes. Du benötigst einen Spannungsregler mit Strombegrenzung. Sowas wie den L200 - ich weiß aber auswendig nicht, wieviel Strom der kann, wahrscheinlich weniger als 2,2A. Beim Laden hast du dann entweder 2,2A und weniger als 10,95V oder du hast die 10,95V und dein Strom geht zurück - bis auf Null. Beide Werte gleichzeitig gehen dann, wenn dein Akku sich exakt so verhält wie der oben erwähnte Widerstand.
Hi, mit LM317 geht es wenn zwei Stück parallel geschaltet werden. Ich gebe keine Garantie dass die Akkus nicht doch explodieren. Grüße
Bernd Stein schrieb: > Ich möchte nämlich drei LiFeP04 Akkus konstant mit 2,2A laden und die > Spannung soll am Ende des Ladevorganges 10,95V nicht überschreiten. Das macht jeder Spannungsregler mit Strombegrenzung, der in der Lage ist diesen Strom zu liefern und bei dieser Ausgangsspannung die entstehende Wärme abzuführen.
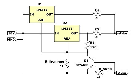
HildeK schrieb: > > Mit dem LM317 sowieso nicht, der kann keine 2,2A. > Naja, nicht garantiert, aber als Typisch bezeichnet. Ok, das gilt wahrscheinlich für die Theorie, was Praktisch nicht zu erreichen ist. Aber so wie hier geschrieben, sollte es hinhauen. Krangel schrieb: > Hi, > > mit LM317 geht es wenn zwei Stück parallel geschaltet werden. > HildeK schrieb: > > Wieder einer, der das Ohmsche Gesetz nicht verstanden hat? > Es gibt halt Theorie und Praxis. Habe einige Schaltungen nachgebaut, aber in der Praxis brachten sie nicht das gewünschte Ergebnis. > Bernd Stein schrieb: >> Ich möchte nämlich drei LiFeP04 Akkus konstant mit 2,2A laden und die >> Spannung soll am Ende des Ladevorganges 10,95V nicht überschreiten. >> Hier ist zu sehen was bisher als bestes Ergebnis dabei heraus kam. Beitrag "Re: Akkuschrauber auf LiFePO4 umrüsten" Bernd_Stein
Bitte melde dich an um einen Beitrag zu schreiben. Anmeldung ist kostenlos und dauert nur eine Minute.
Bestehender Account
Schon ein Account bei Google/GoogleMail? Keine Anmeldung erforderlich!
Mit Google-Account einloggen
Mit Google-Account einloggen
Noch kein Account? Hier anmelden.

