Forum: Compiler & IDEs Starterkit ATmega8: Blink-Projekt, Anfänger Problem :(


von Nico M. (Firma: Home) (nich)


Angehängte Dateien:

Lesenswert?

Hallo community,
ich hab mir ein Einsteiger Board gekauft bei embedded-projects.de.
Dazu passendes Beispielprojekt heruntergeladen das eine LED zum blinken 
bringt. Nur bis zum blinken komm ich leider nicht :( .
Hier ist der Code aus dem Beispielprojekt:
1
/*
2
 * AVRGCC1.c
3
 *
4
 * Created: 03.11.2011 11:29:58
5
 *  Author: eproo
6
 */ 
7
8
#include <avr/io.h>
9
#define F_CPU 1000000
10
#include <util/delay.h>         
11
12
int main(void)
13
{
14
  DDRB  |= (1<<PB2)|(1<<PB3);
15
  
16
  while(1) {
17
    PORTB |=(1<<PB2)|(1<<PB3);
18
    _delay_ms(1000);
19
    PORTB &=~((1<<PB2)|(1<<PB3));
20
    _delay_ms(1000);
21
  }
22
}

Der mc ist ein ATmega8 von
http://shop.embedded-projects.net/index.php?module=artikel&action=artikel&id=108 
, vielleicht könnt ihr mir helfen das Projekt zum laufen zu bringen?
Kompilieren klappt ohne Fehler, auch das laden des Programms in den 
ATmega8 soll angeblich ok sein, sehe Bild-Anhang.
Was hab ich ausgelassen, bzw. falsch gemacht das dies nicht 
funktioniert??

Besten Dank
nich

von Sina A. (sinapse)


Lesenswert?

hmm... sollte eigentlich nicht so viel schiefgehen koennen... ist das 
board zum selber zusammenloeten gewesen? dann die led einfach nur 
falschrum drin? haengt die led am richtigen bein vom uC? kalte 
lötstellen oder wackelkontakte?

von Peter K. (peterka2000)


Lesenswert?

Was passiert den? Leuchtet sie, ist sie aus, ...

von Peter K. (peterka2000)


Lesenswert?

Und einfach mal zur Sicherheit: An Pin 16/17 des Mega 8 mal messen

von Nico M. (Firma: Home) (nich)


Lesenswert?

Hallo,
danke für eure Beiträge, das Board ist fertig zusammen gelötet gekommen.
Ich musste nichts selber machen an dem ding, lediglich an dem Programmer 
musste ich 2 Stecker dran löten, den 8pol und den 6poligen Stecker.
Weil der Programmer erkannt wird und das Atmel Studio 6.1 sagt das alles 
ok ist beim übertragen etc. gehe ich davon aus das die Verbindung ok 
ist?

Ich werd gleich die Pins testen 16 und 17 ich sag Bescheid.

Gruß
Nico

von Holger H. (onifred)


Lesenswert?

Hallo,
Jumper richtig gesteckt?
Gruß onifred

von Nico M. (Firma: Home) (nich)


Lesenswert?

Hi,Jumper stecken alle so wie das Borad geliefert wurde, hab da nichs 
geändert. Laut dem Beispiel soll alles so sein wie geliefert.
Das ist das Board sorry für den Link 
http://shop.embedded-projects.net/index.php?module=artikel&action=artikel&id=108 
aber das ist das Board was ich gekauft habe.
Egal wie ich die Jumper stelle es ändert sich nichts.
Und an den Pins 16 und 17 ist definitiv nicht drauf, aber an dem Pin 20 
ist Spannung zu messen?

Gruß
Nico

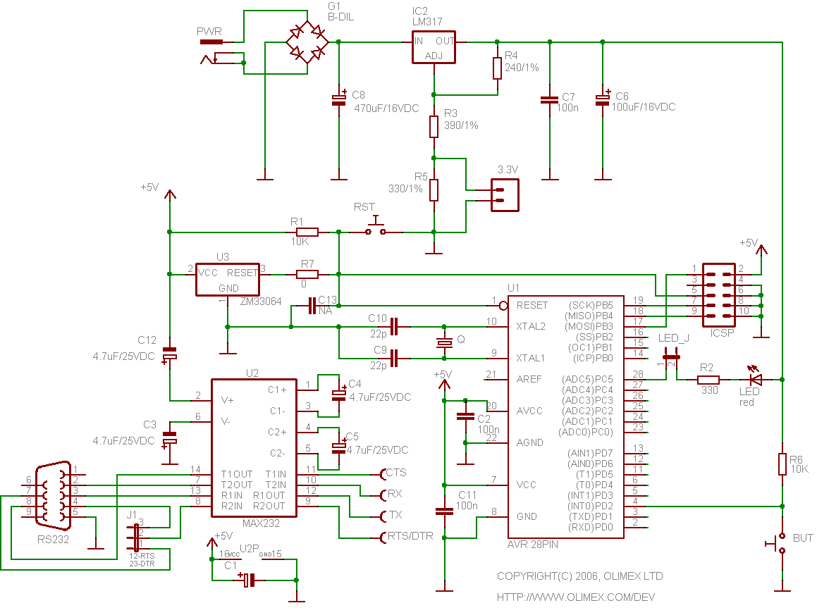
von Holger H. (onifred)


Angehängte Dateien:

Lesenswert?

Hallo,

wo hast du das Programm her?
Tausch mal bei deinem Programm PORTB gegen PORTC und (1<<PB2)|(1<<PB3) 
gegen (1<<PC5) aus.
Die LED hängt an PC5. Anbei Die Bedienungsanleitung, Schaltplan und 
Beispiel Programm zu DEINEM Board.
Für weitere Infos siehe http://www.olimex.com
Achtung. Beim angehängten Beispieleprogramm muß, glaube ich, die 
Optimierung abgeschaltet sein.

Gruß onifred

von Nico M. (Firma: Home) (nich)


Lesenswert?

Hallo,
ich konnte mich leider nicht früher bedanken, aber jetzt dafür :).
Danke für die original Infos für mein Board, ich hatte nur kurz Zeit das 
ganze aus zu probieren mache heute Abend weiter. :)
Hab aber noch das make File gestartet da kam zum schluß der Fehler:
"make *** no rule to make target all'. stop"
ich werd heute noch weiter versuchen.

Gruß
Nico

von Nico M. (Firma: Home) (nich)


Lesenswert?

Ach ja, sorry:
"wo hast du das Programm her?"
Das ist von der Homepage embedded-projects.net, die haben einen Download 
mit den Beispielen die genau so heissen wie die bei Olimex.
http://embeddedprojects.googlecode.com/files/700098_AVRStarterkit.zip
Das ist der Link zu den Beispielen.

Gruß
Nico

von Holger H. (onifred)


Lesenswert?

Hi, dieses Programm ist aus deinem angegeben Link:
1
/*
2
 * AVRGCC1.c
3
 *
4
 * Created: 03.11.2011 11:29:58
5
 *  Author: eproo
6
 */ 
7
8
#include <avr/io.h>
9
#define F_CPU 1000000
10
#include <util/delay.h>         
11
12
int main(void)
13
{
14
   DDRC  |= (1<<PC5);        
15
 
16
   while(1) {              
17
  PORTC |=(1<<PC5);
18
  _delay_ms(1000);
19
  PORTC &=~(1<<PC5);
20
  _delay_ms(1000);
21
   }           
22
}
Könnte wohl passen?
Hast dich wohl irgendwo verklickt?
Viel Spass beim Programmieren.
Gruß onifred

PS: Sehe gerade: Die Boardanleitung ist auch im ZIP File.

von Nico M. (Firma: Home) (nich)


Lesenswert?

Hi,
danke für deine Antwort, ich hab den "original" Quelltext auch schon 
downloadet, nur es klappt immer noch nicht, etwas mach ich gewaltig 
falsch, und das hindert mich weiter zu machen.
Ich kann ohne Fehler:

Erasing device... OK
Programming Flash...OK
Verifying Flash...OK

aber ist das wirklich alles, muss ich nichts weiter machen, kein 
weiteres Programm zu starten etc.?
Ich benutze Atmel Studio 6.1, nach dem Verifying Flash, muss ich da kein 
make.exe mehr ausführen etc.?
Habs auch mit make.exe versucht, bekomme aber den Fehler:
avrdude usbdev_open() did not find any usb device usb

Ich danke für alle Hilfe, und sorry für den Stress :(

Nico

von Holger H. (onifred)


Lesenswert?

Hi,

Verifying Flash...OK heißt das alles funktioniert hat.

hast du auch das richtige HEX File zum brennen ausgewählt?
Das muss man nämlich bei den Einstellung nach jedem Projekt-wechsel 
manuell ändern, sonst brennst du immer noch das alte File drauf.

Gruß onifred

von Nico M. (Firma: Home) (nich)


Lesenswert?

Irgend wie klappt nichs mehr, immer "null fehler" und trotzdem bleibt 
die LED aus ... :(, ja das hex file pass ich immer an fals ich das 
projekt ändere.

von Nico M. (Firma: Home) (nich)


Lesenswert?

Andere Frage (ja bin noch da hab noch nicht aufgegeben -.- ),
das Atmel Studio erstellt *.elf Datei die dann schon vorgegeben ist wenn 
ich das Programm uploaden will, ist das die richtige oder doch die 
*.hex??

Ich mach jetzt Bilder wie die Konfiguration ist wenn ich das Programm 
laden will.

Nico

von Nico M. (Firma: Home) (nich)


Lesenswert?

Hi,
ich hab das Ding zum blinken gebracht, endlich.
Ich hab den jumper 3.3V gesetzt, obwohl er per default geöffnet werden 
muss, weil dann die Spannung bei 5V liegt(offen), ist der 
drauf(geschlossen), hab ich eben nur 3.3V und die LED bleibt aus.
Steht auch so in der Doku drin -.-.

Vielen Dank für Hilfe, sry noch mal wegen den ganzen.
Nico

Bitte melde dich an um einen Beitrag zu schreiben. Anmeldung ist kostenlos und dauert nur eine Minute.
Bestehender Account
Schon ein Account bei Google/GoogleMail? Keine Anmeldung erforderlich!
Mit Google-Account einloggen
Noch kein Account? Hier anmelden.