Hallo, unter dem Link http://www.instructables.com/id/Joule-Thief-LED-Night-Light/step2/Technical-Overview/ wird ein selbstoszillierender Boost-Konverter vorgestellt (Schaltbild auch im Anhang). Könntet ihr mir erklären, wie die Selbstoszillation zustande kommt? Besten Dank schon einmal und viele Grüße Alex
Also der PhotodiodenTeil sollte selbsterklaerend sein. Im ersten Schritt wird die Spule mit Strom durchflossen und Energie gespeichert. Im Zweiten Schritt schaltet Q3 ab und aus Kontinuitaetsgruenden kehrt sich die Spulenspannung um und der Strom fliesst durch die Dioden ab. Simulier mal in Pspice einen einfachen Boost Konverter. Im Netz gibts zuhauf Schaltungen mit Beispielen.
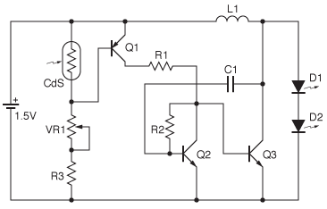
@ helfer (Gast) >Also der PhotodiodenTeil sollte selbsterklaerend sein. >Im ersten Schritt wird die Spule mit Strom durchflossen und Energie >gespeichert. >Im Zweiten Schritt schaltet Q3 ab und aus Kontinuitaetsgruenden kehrt Hmm - Du hast aber nicht erklärt, wieso Q3 abschalten sollte. Der TO wollte ja wissen, wieso es überhaupt schwingt, bzw. dazu kommt. Also wieso schaltet Q3 ab? Eigentlich isses ganz einfach: Anfangszustand: alle Transistoren aus (nichtleitend), da CdS beleuchte wird (Ube des Q1 also praktisch 0). Wenn es dunkler wird, die Ube des Q1 negativer, Q1 wird also zunehmend leitfähiger. Das hebt die Uce des Q2, bzw. die Ube des Q3 an, so daß diese dann auch irgendwann anfangen zu leiten. Es reicht aus, daß die ein bißchen leiten, also im Analog-Bereich sind (also nicht unbedingt voll durchgeschaltet). Das bedeutet, Q3 zieht mehr oder weniger Strom. Da der Strom also von 0 auf irgendeinen Wert >0 steigt (also ansteigender Strom), ergibt das über der Spule eine ansteigende Spannung (also U_L1 wird großer, Uce Q3 wird kleiner). Diese Spannungsänderung pflanzt sich über C1 auf die Basis Q2 fort. Ube Q2 wird also kleiner, Uce Q2 bzw Ube Q3 wird größer, Uce Q3 wird noch kleiner - klare Mitkopplung, was Voraussetzung für eine Oszillation ist. Das zieht sich solange weiter, bis Q3 in der Sättigung ist - also voll durchgeschaltet. Jetzt gibts keine Änderung mehr, so daß der C1 auch keinen (negativen)Strom mehr auf die Basis Q2 übertragen kann. Deswegen klappt jetzt alles wieder zusammen. Q2 macht zu, Q3 öffnet deswegen, und schaltet L1 praktisch ab, und induziert in ihr eine höhere Spannung (=Uce Q3), die die LEDs füttert. Gleichzeitig geht diese pos. Spannungsflanke an Basis Q3, so daß der durchschaltet, und Uce Q2 bzw Ube Q3 gegen null geht, und Q3 noch mehr abschaltet (also stromloser). Wieder also klare Mitkopplung. Naja, und wenn Q3 voll abgeschaltet, bzw. die L1 ihre Spannung wieder abgebaut hat, fängt das Spiel wieder von vorne an. Die Frequenz hängt dabei vorwiegend von der L1 und der Uf der LEDs ab.
Hallo Jens, vielen Dank für deine ausführliche Erklärung! Ich hätte zu dieser Art von Schaltungen noch eine generelle Frage: Bevor ich meine Frage hier postete, habe ich die Schaltung in LTspice nachbauen wollen, um ihre Funktionsweise durch die Simulation nachvollziehen zu können. Obwohl ich alle Bauteile möglichst so gewählt habe, wie in meiner Steckbrett-Version der Schaltung (ohne den Photo-Teil) fing in der Simulation gar nichts an zu schwingen. Gibt es da einen Trick? Muss man irgendwas beachten? Gruß Alex
Ich kenne mich mit Simulationen nicht weiter aus. Aber ich denke, das liegt ganz einfach an zu idealen Bauteilen, die da verwendet werden. So eine Schaltung braucht normalerweise eine gewisse "Anschubfinanzierung", also irgendwelche "Impulse", z.B. durch das Eigenrauschen. Möglicherweise fehlt das bei den simulierten Bauteilen. Es sollte auch reichen, wenn man die Spannungsänderung durch CdS mit in die Simulation einbringt. Also irgendeine Flanke, die die Simulation mit verrechnen muß, und nicht einfach nur einen statischen Pegel an der Stelle. Aber mit Simulationen kenne ich mich nicht weiter aus - musste mal andere fragen ;-)
Bitte melde dich an um einen Beitrag zu schreiben. Anmeldung ist kostenlos und dauert nur eine Minute.
Bestehender Account
Schon ein Account bei Google/GoogleMail? Keine Anmeldung erforderlich!
Mit Google-Account einloggen
Mit Google-Account einloggen
Noch kein Account? Hier anmelden.
