Hallo, kurz eine Frage, sollten die Pins D0-D3 im 4 Bit Mode auf GND gehängt werden? Funktioniert zwar auch wenn ich sie in der Luft hängen lasse, aber wäre es für eine Platine nicht besser wenn sie auf GND hängen würden? Danke, Mathias
Nicht fuer die Platine, sondern fuer das Display.. Noch besser: mit Widerständen auf GND Leben 5k2 zB. Gruss
Das hängt ganz von der mentalen Stimmung der Platine ab! Aber pass auf! Die Stimmung kann von der Chaosstrahlung der Sonne stark verzerrt werden! Auch solltest du dich vor vulkanischen Drei-Augen-Zykloben in acht nehmen. Diese saugen der Platine oft das Karma ab!!! Ich wünsche dir viel Glück! (eigendlich verstehe ich deine Frage nicht .. jedenfalls nicht ohne Informationen welcher Platine/Display)
Leg sie einfach auf GND ( wie im Tutorial hier auf der Seite beschrieben ). Grüße
@Lufti Kannst du mir ne Probe von dem Gras schicken das du gerade rauchst ? @Matthias Offene IO-Ports werden immer auf ein signal festgelegt damit sie nicht als Antennen fungieren und so evtl. die Schaltung stören/zerstören können.Statik ist überall '-) Der Wichtigste Grund ist aber damit du auf den offenen Ports keine zufälligen Bitmuster bekommst die evtl. den Betrieb stören können. Dein LCD mag wie bei vielen erstmal ohne diese Maßnahme laufen aber irgendwann stellen sich merkwürdige störungen ein deren Grund man oft erstmal nicht findet. Besonders der oft nicht genutzte R/W-Pin sollte abgeschlossen sein sonst könnte man sich leicht einige Ports am Treiber (Meist der Controller selbst) zerballern und das ist dann nicht mehr lustig. Deswegen nochmal : Offene Anschlüsse "immer" abschließen. Häng die vier (Fünf) mit ca. 5K (is nicht so kritisch) nach masse und gut ist.
Es empfiehlt sich aber den R/W-Pin zu nutzen. 1. viele fertige Bibliotheken warten auf Antwort vom Display, die muss man dann erst anpassen, wenn man sie nutzen möchte 2. je nach Display, Temperatur, Länge der Anschlussleitungen und Versorgungsspannung gibt es Schwankungen in der Reaktionszeit, die man sonst mit großzügig bemessenen Wartezeiten abfangen muss Rick
Zwischen den ganzen Vodoo und Zauber hier mal die "wahren" Gründe: a) CMOS Eingänge, die nicht chip-intern disabled sind, dürfen nicht unbeschaltet bleiben. Dabei kann es nämlich passieren, dass die Gates der Eingangsinverterstufe auf mittleren Potential floaten. D.h. beide Transistoren leiten und es fliesst ein Querstrom von VDD nach VSS. b) ESD Festigkeit. Bei unbeschalteten Eingängen muss man sich auf den Chip-Internen ESD Schutz verlassen. Der ist aber (je nach Chip) nur bis zum Beispiel 2kV (HBM) gegeben und auch nicht unendlich oft belastbar. Wenn das Gerät also mal das Labor/Basteltisch verlassen soll, und eine etwas längere Lebensdauer haben soll, sollten alle Pin's beschaltet sein. Aus ESD Sicht reicht auch eine kleine Kapazität, am billigsten ist aber normalerweise eine Ground connection. Outputs können übrigens unbeschaltet gelassen werden, aber output enablen wegen ESD! Grüße Christian
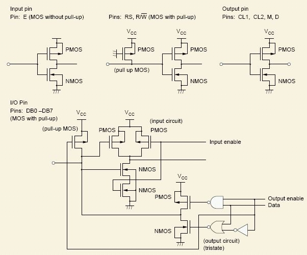
@Mathias Die Pins können unbeschaltet bleiben, denn wenn man z.B. das Datenblatt des HD44780 und kompatibler liest, sieht man das die I/O Leitungen über geschaltete Pullups verfügen. Gruss Frank
@frankieboy Endlich mal jemand der keinen Schwachsinn erzählt wie alle andern, sondern ins Datenblatt schaut ! Die LCD sollten sogar garnicht auf Masse gelegt werden, wenn beschaltet, dann auf Vcc !!!! Wenn man sie an GND häng kann das bei einigen sogar zu Funktionsstörungen führen. Alle LCDs die ich bisher aus Geräten ausgebaut habe, hatten D0-3 im 4bit Modus NC.
In des Zweifels Falle kann man ja immer noch mit einem Multimeter gegen GND messen, ob da ein Strom aus den Pins fließt (also ein PullUp drin ist) oder nicht. Die Displayhersteller kochen da alle ihr eigenes Süppchen und deshalb immer: DATENBLATT!!! Falls nicht verfügbar, eben messen (vor den Platine ätzen...).
Das würde ich nicht tun! Wie oben schon erwähnt sind die Drei-Augen-Zykloben eine ernstzunehmende Gefahr für deine Platine und Display. Du solltest wirklich nicht und ohne Subraumverzerrer und mindestens einem Feinstaubfilter pro Display-Pin die Schaltung in Betrieb nehmen. Du riskierst sonst einen starken Verlust an Karma! Auch wegen möglicher Piratenangriffe solltest du das Display schützen. Ein Link hierzu, welcher dir sicher weiterhelfen wird ist: http://de.wikipedia.org/wiki/Fliegendes_Spagettimonster Wenn du diese paar Regeln einhällst, solltest du eigendlich keine größeren Probleme bekommen. Viel Glück mit deiner Schaltung! liebevoll .. Sebastian
Na,dann ist ja alles geklärt. Übrigens Danke für das ".....Schwachsinn erzählt wie alle andern". Frei nach dem Motto "Was machen 2 Richtig was alle anderen seit Jahrzehnten falschmachen" Nochmals Danke
Benedikt@ ".....Schwachsinn erzählt wie alle andern" Ist es denn wirklich der HD44780 Controller? Im Subraum der Displaycontroller gibt es einen ganzen Haufen der durchaus inkompatibel ist. Sind denn die Pull-Up's enabled? Wie kann man sie denn enablen? Man sollte nicht von einem bekannten Controller auf alle anderen schliessen. Mathias (der der die Frage gestellt hat) hat ihn ja nicht genannt. ALlerdings wenn die Pin's pull up /pull-downs haben kann man sie tatsächlich unbeschaltet lassen - darin stimme ich frankyboy zu. So jetzt verschwinde ich wieder in der Zyklopen Galaxy...
Bitte melde dich an um einen Beitrag zu schreiben. Anmeldung ist kostenlos und dauert nur eine Minute.
Bestehender Account
Schon ein Account bei Google/GoogleMail? Keine Anmeldung erforderlich!
Mit Google-Account einloggen
Mit Google-Account einloggen
Noch kein Account? Hier anmelden.
