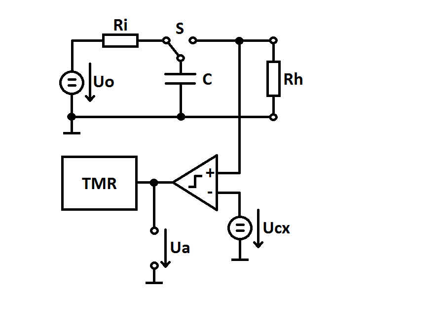
Hallo, ich habe eine Frage bezüglich dieser Schaltung hier. Diese Schaltung soll den Widerstand Rh messen können. Es funktioniert so, dass zuerst der Kondensator zu einer bestimmten Spannung geladen wird (z.B. 10V) und dann schaltet der Schalter um und der Kondensator entlädt sich über Rh. Der Komparator vergleicht hierbei die Entladespannung mit einer definierten Spannung (Ucx, z.B. 2V). Der Timer misst dann die Zeit in der, der Komparator auf HIGH ist und somit kann man sich Rh ausrechnen. Meine Frage wäre, wie kann ich bipolar messen bzw. kann ich einen negativen Impuls erzeugen. Kann ich mit Wechselspannung messen, wenn ja wie ?
Dann brauchst Du halt eine bipolare Spannungsversorgung, zwei Referenz-Spannungen (oder einen Gleichrichter) und einen entsprechenden Schalter, der den Kondensator wechselweise an + und - aufladen kann. Was soll das eigentlich werden? Eine Hausaufgabe oder eine praxisnahe Schaltung?
danke, eher eine präsentation ich soll es vortragen .. gibt es eigentlich vorteile bei dieser messmethode ??
>danke, eher eine präsentation ich soll es vortragen .. gibt es >eigentlich vorteile bei dieser messmethode ?? Groß- und Kleinschreibung vergessen? Hhm, paßt denn dein erstes Bildchen zum Schaltplan??
>gibt es eigentlich Vorteile
Diese Schaltung ist eher für Prozessoren gedacht die keinen A/D Wandler
haben. Hier "misst" der Prozessor die Zeit und rechnet das dann in einen
Widerstandswert um.
@ Kai Klaas, das ist ja auch meine frage .. danke helmut ..
Bitte melde dich an um einen Beitrag zu schreiben. Anmeldung ist kostenlos und dauert nur eine Minute.
Bestehender Account
Schon ein Account bei Google/GoogleMail? Keine Anmeldung erforderlich!
Mit Google-Account einloggen
Mit Google-Account einloggen
Noch kein Account? Hier anmelden.

