Mahlzeit, hat zufällig jemand das Spice model vom TL494NC_5? Ich habe die Dateien aus der yahoo-group .asc und .asy. Ich habe die .asy auch in meine Schaltung integriert, aber wie gehts weiter? Mir ist bisher nur die .inc TL494.mod Version bekannt. nun fehlt mir aber leider die .mod datei und kann die leider auch nirgends finden. Hat jemand einen Rat für mich?
Das ist ein hierarchisches Modell definiert durch die .asy und .asc Datei. Diese beiden Dateien musst du in das Verzeichnis deines Schaltplanes kopieren. Da braucht man dann keinen Textdatei mit dem Modell. Das Modell ist diese .asc Datei. Schau mal rein. Da siehst du dann wie der Author das umgesetzt hat.
Ah, okay. Also ich habe die .asy Datei ganz normal in meinen Schaltplan eingelesen. Muss ich denn jetzt noch eine Spice directive setzen? oder sucht LTSpice automatisch nach der .asc datei im Arbeits-Verzeichnis?
Ltspice schaut immer bei einer .asy Datei ob es eine Datei gleichen Namens .asc in deinem aktuellen Schaltplanordner gibt, wenn ja dann nimmt LTspice an, dass diese Kombination ein hierarchisches Bauteil ist. Es wäre falsch hier etwas mit .inc und .lib zu machen.
Alles klar, dann also nur die .asy Datei einlesen und den Rest macht LTSpice intern. Mal doof gefragt, bis du der Helmut aus der yahoo-group? Falls ja, echt riesen Respekt und großen Dank für die Bereitstellung der vielen Modelle.
Ja, der bin ich. Mach mal die Help in LTspice auf. Dann geh ganz unten auf "F.A.Q", dann auf "Exporting Waveform Data". Da ist ein Bild von Mike und ... :-)
Schön zu sehen, dass auch die Fachleute direkt von der Quelle im Forum helfen. Dann kannst du mir bestimmt auch bei einem anderen Problem helfen. Ich brauche den 74HC04D_6V und habe gesehen, dass du eine ganze .lib in der yahoo-group hast. Zum einen hast du ja dort die 74HC.zip mit den zahlreichen .asy files und zum anderen die 74HC.lib. Speichere ich die .lib auch einfach nur in meinem Arbeitsverzeichnis und wähle aus der .asy dann die entsprechende Datei aus der .lib aus?
Am besten ist es die .lib und die Symbole(.asy) die du verwendest in das Schaltplan-Verzeichnis zu kopieren. Im Schaltplan muss dann noch ein .inc 74hc.lib oder .lib 74hc.lib gesetzt werden. Allerdings bin ich kein Freund dieser selbst gemachten Digital-Bauteile, da sie sehr allgemein gemacht sind und damit viel Rechenzeit benötigen. Ich selber verwende viel lieber die klassischen A-Bauteile von LTspice, also z. B. [Digital] dflop.
Super, ich danke dir für deine Hilfe. Bei Rückfragen melde ich mich ;) Ansonsten wünsche ich noch ein schönes Wochenende!
Hallo Helmut, nun habe ich doch nochmal ein Problem. In der yahoo-group hast du mal den TLE2426 reingestellt. Diesen benötige ich eigentlich als .asy file. Die .mod datei habe ich bereits. Hast du die .asy datei zufällig noch, oder kann ich auch einfach einen universalopamp2 umschreiben?
Wenn in meinen Beispielen kein Symbol dabei ist, dann habe ich das Symbol opamp2 verwendet. Das passt für alle Modelel in denen diese Pinreihenfolge als Kommentar steht: * noninverting input, inverting input, plus supply, minus supply, output * .subckt TLxxx .....
Das Problem ist, wenn ich auf die Datei klicke ist die Seite nicht verfügbar. Der TLE2426 hat auch nur 4 Pins (siehe Anhang) und da ich mich jetzt nicht sooo in der Materie stecke, weiß ich jetzt nicht, welcher Pin welcher ist und was LTSpice eigenständig macht.
Warum nimmst du mein Symbol nicht das dort im Beispiel drin ist. Auch hier gilt, das Symbol(.asy) und die Modelldatei gehört in den Ordner deines Schaltplanes. TLE2426_2_test.zip
Weil sich die Datei leider nicht runterladen oder öffnen lässt. Bekomme immer eine Fehlermeldung und das File ist auf der Internetseite durch ein ? gekennzeichnet.
Hatte gerade auch ein Problem beim Herunterladen als ich irrtümlich den IE genommen hatte. Hab dann Firefox genommen. Manchmal "streikt" aber auch Yahoo.
Jetzt habe ich den TLE2426 verwendet, kann aber das Ergebnis nicht nachvollziehen. Habe mal Schaltplan und Simulation hinzugefügt. Vielleicht weißt du was da falsch läuft. In der obigen Schaltung (Bild) wird doch die Spannung von 12V einfach nur auf 10V reguliert. Also habe ich einfach eine 10V Quelle genommen. Jetzt verstehe ich jedoch nicht, wie der SGND höher sein kann. SGND sollte eigentlich um die 5V betragen
Dein Schaltplan hatte einen Fehler (TLE2476 nicht richtig verschaltet). .inc oder .lib braucht man hier nicht im Schaltplan, weil ich den Namen der Modelldatei schon im Symbol angegeben habe.
Ja okay, das macht Sinn. Ich sehe schon, da werden noch mehrere Fehler drin sein. Mein Ziel ist eine Schaltung zu simulieren entsprechend Anhang. Nun habe ich mein SGND, meine GND und mein Vcc=10V. Wenn ich jedoch zum Sinus-Oszillator komme, will die Simulation nicht funktionieren, oder benötigt sehr lange (breche nach mehreren Minuten immer ab). Bei meiner Simulation (Anhang) habe ich noch ein Problem mit den Steuerungs-Anschlüssen der Op's. Vielleicht kannst du mir da aushelfen? In der Praxis sind es ja 4er Op's. Also 4 auf einem IC. Steuer ich jetzt alle Op's in LTSpice gleich an, also so wie an U2, oder wie gehe ich da am Besten vor?
Liegen da Fehler in dem Schaltplan vor? Oder ist das eher nur eine Schematische Darstellung? Ich gehe mal davon aus, dass da noch das eine oder andere Problem auf mich zukommt, bis ich da am Ende bin. Was mich aber nebenbei noch interessiert, wie füge ich denn ein Display Data ein um so wie in deiner Schaltung Messwerte an den einzelnen Strängen auslesen kann. Sehr cooles und hilfreiches Feature. Das ist völlig neu für mich.
Ich hab deine Schaltung korrigiert und auch die Amplitude am Eingang der ersten Filerstufe reduziert. Die Lösung(Spannung, Strom) der Arbeitspunktanalyse, am Beginn einer Simulation, kann im Schaltplan angezeigt werden. Klick mit rechter Maustaste in einen leeren Bereich des Schaltplanes. Dann View -> Place .op Data Label.
Schöne funktion. Okay, also ist der Schaltplan an sich schon nicht ganz gut. Ich habe im nächsten Schritt bereits Störungen drin. Der Signalverlauf an sich ist schon richtig, aber irgendwo stimmt was nicht so wirklich.
Der TLE2426 schwingt mit idealen Kondensatoren am Ausgang. Deshalb haben die 6.8uF Cs jetzt Rser=0.2. Das hilft der Simulation. Auch reale Kondensatoren haben einen Serienwiderstand in dieser Größenordnung.
Okay, habe ich verstanden. Muss dir echt großen Dank und Lob aussprechen, lerne nicht nur mehr pber das Programm sondern auch über Bauteilverhalten. Auch im nächsten Schritt sehen die Ergebnisse sehr gut aus. Könnte ja doch nochmal ein Wechselrichter werden, wenn die letzten beiden Schritte auch noch klappen.
Du hättest mit meiner modifizierten Schaltung weitermachen sollen. Dein C8 ist hundert mal zu klein. Der müsste 6.8u sein bei dir. Deshalb hab ich den Koppel-C vor den Opamp gelegt, weil da ein kleinerer C reicht. Da reicht 1u. Schau dir meine Schaltung an.
Ja hätte ich mal lieber nix gesagt. Jetzt habe ich wieder da Problem, dass die Simulation nicht läuft. Sorry, habe ich da was übersehen? Ich gucke gerne nochmal nach, du meinst in deiner Schaltung "sine1" richtig?
> Sorry, habe ich da was übersehen? Ich gucke gerne nochmal nach, du
meinst in deiner Schaltung "sine1" richtig?
Nein.
sinerect1.zip natürlich. Immer die neueste zählt.
Ja, hat, wenn auch geringe, Auswirkungen. Wenn ich die Frequenz im Sinus-Oszillator ändere am Anfang, müsste ich die Kondensatoren wohl ohnehin neu anpassen, oder?
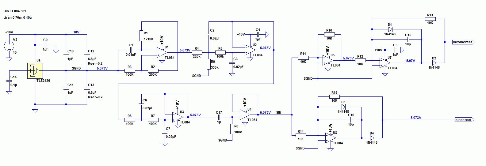
Die 10n für C8 sind total falsch! Bei beiden TL494 fehlt die Masse. Die Schaltung hat wenigst ein bisschen simuliert mit dem Alternate-solver. Control Panel -> Spice -> Alternate solver Es ist unsinnig den TL494 mit dem ganzen linken Ballast zu debuggen. Selbst den Inverter HC04 solltest du durch [Digital] inv ersetzen. Ersetze die komplette linke Schaltung durch Sinus-Quellen (V- und/oder B-Quellen) um den Digitalteil(TL494) zu debuggen.
Okay, das muss ich mal Stück für Stück abarbeiten. Die 10n für den C8 kann ich nicht nachvollziehen. C8 hat den Wert 1µF. Mit dem Alternate-Solver läuft die Simulation bei mir durch. Aber das Ergebnis scheint mir nicht richtig. Das ganze mit Quellen zu ersetzen kann ich nachvollziehen. Jedoch ist mir noch nicht so ganz klar, wie ich die Signale mit Quellen nachbilden kann. Bisher hatte ich lediglich mit "normalem" Sinus bzw. Dreieck zu tun.
Mit einer BV-Quelle kannst du gleichrichten. V=abs(V(sine)) oder V=if(V(sine>0, V(sine),0)
Okay, bin jetzt ehrlich gestanden ein bißchen überfordert und etwas hilflos. Den linken Schaltungsteil durch Quellen ersetzen ist klar. Aber weiter komme ich jetzt nicht. Da brauche ich Hilfe bitte.
Okay, es wird wärmer. Das heißt ich bräuchte zwei gleichgerichteten Sinus (half) jeweils invertiert mit der entsprechenden Amplitude. Das ganze jeweils versetzt zueinander. Quasie so wie im Anhang, nur dass die positive Spannung noch invertiert werden muss. Gibt es dafür einen Cosinus, oder nur per Inverter?
Ah sorry, mein Fehler, habe in der Datei die sine-Quelle gelöscht. Die brauch man natürlich
Wenn du was negatives brauchst, dann multipliziere halt mit -1. V=-abs(V(sine))
Okay, mit - gehts. Jetzt habe ich zumindest schonmal die Signalverläufe. Oder ist es falsch so?
Ich weiß ja nicht was du brauchst und ich will auch gar keinen Konverter entwickeln.
Bitte melde dich an um einen Beitrag zu schreiben. Anmeldung ist kostenlos und dauert nur eine Minute.
Bestehender Account
Schon ein Account bei Google/GoogleMail? Keine Anmeldung erforderlich!
Mit Google-Account einloggen
Mit Google-Account einloggen
Noch kein Account? Hier anmelden.




