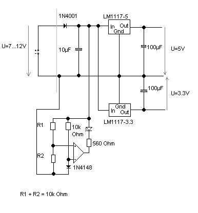
Hi @ all Dank des Tutorials auf dieser Seite habe ich richtig Lust bekommen auch mal was mit µC zu machen. Ich habe in der Schule Elektrotechnik als Leistungskurs und wir haben damals die Step7 (SPS) durchgenommen. Leider haben wir TTL Logic fast garnicht gemacht und nur Motoren und so etwas "grosses". Ich habe mir als einstieg den ATMega32 bestellt und verschiedene Sachen die man für dieses Tutorial braucht. Da das noch dauert und ich hier einen ganz kleinen Elektrohändler in der Nähe habe wollte ich erstmal die Spannungsversorgung auf eine Platine bannen. Ich wollte das ganze immer aus kleinen Modulen aufbauen um besser experimentiern zu können und habe hier noch Euro-Platinen mit jeweils drei Verbundenen Löchern rumliegen. Jetzt meine Frage ist die Schaltung im Anhang so richtig? -Ist sie sinvoll? Ich wollte hauptsächlich mit 9V Blockbaterien arbeiten. -Sind die Bauteile richtig gewählt (Widerstände, Kondensatoren, Dioden) -Macht so eine Schaltung überhaupt Sinn? Und ist es möglich, dass wenn die Batteriespannung zu klein wir (müsste ich bei mir mit den Widerständen R1 R2 einstellen ich habe so an 7V gedacht) das ich irgentwie die Spannungsversorgung zum µC komplett unterbreche und nurnoch die rote LED leuchtet? Oder komme ich mit so einer Schaltung höchstens eine Stunde pro Batterie? Kennt ihr Links wo solche Schaltungen (oder andere die man oft braucht) erklärt und aufgezeichnet sind? Ich hoffe das war jetzt nicht zu viel. Schonmal danke für eure Antworten.
Hi kann mir das keiner Beantworten oder kennt keiner Links wo solche Schaltungen erklärt sind? Englsich oder Deutsch ist egal. Mfg Michael
Mein Kommentar dazu: 9V-Blockbattereien nimmt man nur, wenn´s wirklich nicht anders geht oder man zu viel Geld hat. Vor ca. 50 Jahren wurde der NiCd-Akku erfunden, der heute in der verbesserten Form als NiMH vorliegt. Mit 6 Micro-Zellen zu je 800mAh hast Du annähernd für 3 Tage ununterbrochen Saft, wenn Du Prozessor und Peripherie auf sagen wir mal 10 mA Stromverbrauch ´runterdrückst. Du kannst auch 3 Zellen nehmen, damit kommt der Prozessor alleine schon ´ne ganze Weile hin, dann sparst Du auch die Stabilisierung. Ach und dann gibt es da noch die gute alte Wandwarze, die billigen (Wind-)Netzstrom heruntertransformiert, so daß Du diesen für Deine (Test-)Schaltung erst einmal nutzen könntest. Kommt weit günstiger und schont die Umwelt.
Michael, ich wuerde die auch empfehlen, ein billiges Steckernetzteil statt Batterien zu nehmen. Die kosten auch nur um die 10 Euro, nur den Sieb-Elko wuerde ich dann groesser waehlen (1000 uF sollten reichen). Die Batterie-Ueberwachung brauchst du dann vermutlich nicht mehr. So wie ich das Ding verstehe (mit den R1=R2=10k), wuerde die LED ohnehin erst leuchten, wenn die Eingangsspannung unter 1,4V sinkt (bei einem angenommenen Spannungsabfall von konstant 0.7V an der Diode). Ich hoffe, ich hab mich jetzt nicht als total verbloedet 'ge-outet'. Daz
Bei Pollin gibt es spottbillig Steckernetzteile (auch Schaltnetzteile). Für Experimente bietet sich ein Netzteil im Bereich von 9V...15V an, die Schaltung (Experimentierboard) bekommt dann einen Spannungsregler 78L05 (mit korrekter Beschaltung!). Dieser kann nur um die 0,1A und stellt einen brauchbaren Kurzschlussschutz dar. Batteriebetriebene "Geräte" kann man ganz gut mit 3 oder 4 NiCd- oder NiMH-Akkus betreiben, zum Experimentieren eignet sich das aber mangels Strombegrenzung nicht. ...
Batterien: Gleiches wie oben, besser ein kleines Netzteil, wenn Du nicht unbedingt unabhängig sein mußt. Ansonsten: Den C 10µ am Eingang auf 220-470µ vergrößern. Die Diode ist eine gute Idee als Verpolschutz. Die Cs 100µ am Ausgang müssen event. nicht so groß sein, 10µ dürften reichen. Braucht der LM1117 keine Abblock-Kondensatoren je 100n Keramik direkt am Ein- und Ausgang, was sagt das Datenblatt dazu? Statt der Bat-Überwachung würde ich jetzt noch eine LED an den Ausgang des Reglers als Ein-Anzeige setzen, gibt eine Grundlast und Du merkst schnell, wenn Du einen Kurzschluss hast. Sven
Bitte melde dich an um einen Beitrag zu schreiben. Anmeldung ist kostenlos und dauert nur eine Minute.
Bestehender Account
Schon ein Account bei Google/GoogleMail? Keine Anmeldung erforderlich!
Mit Google-Account einloggen
Mit Google-Account einloggen
Noch kein Account? Hier anmelden.
