Hallo! Ich bin gerade dabei mir ein wenig Gedanken über einen HV Programmierer für die kleineren AT89Cx051 zu machen. Laut Datenblatt muss Reset je nach Programmierschritt mit 5V bzw. 12V beschaltet werden. Ich habe in Eagle mal eine Idee aufgezeichnet mit einigen Standart Transistoren, die ich hier noch in der Schublade habe. Das linke "Kabel" kommt von einem Pin des Programmierenden Controllers und soll 5V an den RST Pin vom 8051 geben. Das mittlere ist die besagte Leitung zum RST Pin vom 8051 und das rechte soll 12V auf den RST Pin geben. Würde das ganze so funktionieren oder hab ich da gleich was grundsätzliches falsch gemacht? mfg Thorsten
Naja, ohne jetzt zu wissen, wie der Rest Deiner Schaltung aussieht, würde ich auf jeden Fall die Basis der Transistoren noch mit je einem Widerstand nach +5V bzw. 12V verbinden, damit die PNP-Transistoren auf jeden Fall auch ordentlich ausgeschaltet werden können. Gruß, Andreas
Nabend! Habe die Widerstände nochmal mit eingezeichnet. Wäre es ratsam den Zielcontroller zusätzlich noch vom Quellcontroller ein bzw. ausschaltbar zu machen? (Transistor in die Vcc Leitung o.ä.) mfg
Hier hatte ich das gleiche Problem: http://www.der-hammer.info/hvprog/index.htm So wie dort verwendet klappt es einwandfrei.
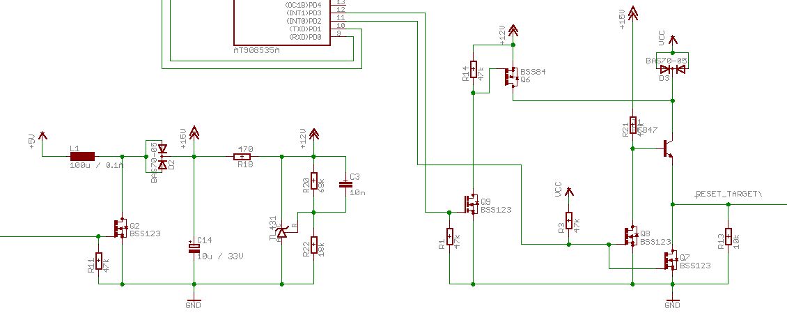
@Tobi basierend auf Deinem HVProg bin ich auch gerade dabei mir einen STK500 kompatiblen Programmer bauen. Anbei meine etwas modifizierte Resetschaltung: - Die 12V werden mittels minimalistischem Wandler erzeugt - von links kommt ein Taktsignal, um die 500 kHz. (soll später allein per USB versorgt werden) - Mittels TL431 werden exakt 12V am Ausgang erzeugt (der Spannungsteiler im Schaltplan muß noch angepaßt werden). - Teilweise FETs statt Bipolar um Widerstände zu sparen. Den Wandler habe ich schon diskret auf dem Steckbrett getestet --> geht einwandfrei. Was hältst Du davon? Für Verbesserungsvorschläge/Anregungen bin ich offen. Gruß, Andreas
Hallo, wenn es noch jemanden interessiert, ich habe inzwischen meinen STK500 kompatiblen High-Voltage-programmer komplett aufgebaut und durchgetestet. Die oben gezeigte Beschaltung war nicht optimal - der Anstieg der Reset-Leitung auf 12V hat nicht wirklich zufriedenstellend ausgesehen und außerdem war es nicht kurzschlußfest. Die Schaltfrequenz für den Aufwärtswandler liegt jetzt auch bei ca. 1 MHz. Anbei die korrigierte Version, die ich im Einsatz habe (allerdings mit diskreten Ersatztypen anstatt der SMD-Bauteile im Bild). Gruß, Andreas
Bitte melde dich an um einen Beitrag zu schreiben. Anmeldung ist kostenlos und dauert nur eine Minute.
Bestehender Account
Schon ein Account bei Google/GoogleMail? Keine Anmeldung erforderlich!
Mit Google-Account einloggen
Mit Google-Account einloggen
Noch kein Account? Hier anmelden.

