Hallo zusammen, und zwar bin ich dabei eine steuerbare Stromquelle, die unabhängig von der Last, einen konstanten Strom liefern soll zu basteln. Mit nem LM334... Nun soll die Stromquelle eben im mA-Bereich und im µA Bereich gut einstellbar sein. Wie man in dem LTSpice-Plot sehen kann ist das eben schwer zu erreichen, da im mA-Bereich der Strom mit wenig (1-100 Ohm) regelbar ist, aber wenn man im µA-Bereich arbetiet muss man den Rset schon einige kOhm-10 kOhm ändern um den Strom signifikant zu ändern. Nun könnte man sagen, joa vielleicht ein logarithmisches Poti nehmen, aber ich denke das reicht nicht aus, da die kurve im wenige µA-Bereich schon sehr sehr flach ist... Hat da jemand vielleicht ne gut Idee parat? Danke um jede Hilfe und schönen Abend noch! Philipp
http://www.sciencedirect.com/science/book/9780750677523 Wenn Du das Datenblatt aufmerksam gelesen hättest wüßtest Du warum es mit dem LM334 nie funktionieren kann. Gruß Anja
Hi, danke mal. Hmm meinste jetzt weil da als Minum Range 2µA steht und der Fehler dort 12% betragen kann oder woran haste das jetzt gesehen. Mir wurde halt gesagt ich soll das mit dem machen... Hast du (oder jemand anders) vielleicht ne Alternative für den µA bereicht? Philipp
Würde mich jetzt aber auch interessieren, warum das mit LM334 nicht gehen soll. Vielleicht könnte uns Anja ja mit einer sinnvolleren Antwort erleuchten! Ich bastel auch gerade sowas ähnliches, könnte also auch anderen hilfreich sein. Datenblatt sagt "programmable from 1uA to 10mA", hab das Ding auch schon für unterschiedlichste Ströme benutzt (auch bis in den einstelligen uA-Bereich), nur eben nicht zum kontinuierlichen Einstellen. Wenn man das eh mit Poti nachstellt, spielt der Fehler auch gar keine Rolle. Eventuell kann man mit FET-Schaltern passende Widerstände zum Poti parallelschalten, um die Dekaden umzuschalten.
> LM334
der regelt den Strom vor allem im uA-Bereich nur seeeehr langsam aus,
benötigt also letztlich eine konstante Spannung um einen definierten
Strom zu liefern, und sein Strom ist mehr von der Temperatur als von
irgendetwas anderem abhängig.
Hab gerade bei AD das gefunden: http://www.analog.com/en/circuits-from-the-lab/cn0151/vc.html Benutzt einen Strom-DAC mit Feedback-Eingang, ist sicher genauer als LM334 und die Geschwindigkeit der Regelung kann man selbst beeinflussen, da extern. Die Dekade könnte man mit umschaltbarem R1 ändern.
Hallo, danke schonmal für die Denkanstöße. Das Teil von AD haben wir auch schon im Auge gehabt, aber ich glaub das Problem war, dass das zu langsam läuft (weil der AD5546 höchstens mit 12 Mhz läuft, wenn ich das richtig sehe). Kannst du aber das mit den FET-Schaltern zum Dekaden umschalten vielleicht noch etwas näher erläutern @wosnet? Philipp
Nabend! Ich arbeite auch gerade an etwas Ähnlichem, aber mit dem Unterschied, dass es sowohl Stromquelle als auch -senke sein muss (also umschaltbar). Da funktioniert ja die Schaltung von ADI nicht, oder?
So wie ich die Schaltung bei AD verstanden habe, wird über den Strom-DAC
nur die Referenz vorgegeben, d.h. falls Deine Stromquelle nur einen
konstanten Strom bringen soll der sich nicht dynamisch ändert ist dessen
Geschwindigkeit eigentlich wurscht.
Die Schaltung kann man bestimmt auch als Quelle aufbauen (in der
Referenz ist sie ja als Senke), indem man einen p-Kanal-FET nimmt.
Zum Source-Widerstand kann man ja nochmehr Widerstände als
Parallelschaltung in Serie schalten. Wenn man die so wichtet, daß sich
der Strom dekadisch ändert und man immer welche mit FETs kurzschließt,
könnte man vielleicht eine Art Umschaltung der Bereiche realisieren,
z.B. so (Vorsicht, ASCII-Art):
|
R
|___________________
| | | |
R1 FET R2 FET
| | | |
______________________GND
Hallo nochmals, also die Idee mit dem FET find ich echt super. Ich hab mir das mal überlegt und versucht zu simulieren, aber habs nicht ganz gerafft. Ich bräucht nämlich, wenn ich das richtig verstanden habe, einen Transistor (selbstsperrend) der unter einer gewissen Spannung leitet damit ich zu dem Rset (R2 im Bild) noch zusätzlich (in Serie) einen Widerstand schalten kann. Diese Spannung Ur2 (siehe Bild) verläuft halt sehr ähnlich wie der Strom. Weil du in deinem Bild das ganze parallel schaltest... Ich hab das eben mal mit LTSpice versucht zu simulieren aber da schien dann irgendwie das Rset gegen unendlich zu gehen. Ich hab halt versuch so n pMOS mit Gate und Drain versucht, dazwischen zu schalten aber da kam halt wie gesagt nur Blödsinn raus. Oder muss ich bei Spice zu diesen Grund-Transistoren noch irgendwelche Parameter dazu eingeben? Also sorry für die vielen (dummen) Fragen, aber ich kenn mich eben mit SPice und Transistoren nicht so toll aus :-( ...noch nicht ;-) Philipp
hmm aber wahrscheinlich ist meine Überlegung Blödsinn, weil wenn der Widerstand größer wird steigt ja auch wieder die Spannung und der Transistor würde wieder nimmer leiten...
Die FETs müssen, wenn unten Masse ist, n-Kanal-Typen sein, am besten logic-level, dann kann man die auch mit nem Mikrocontroller schalten. LTspice hat da z.B. den FDW2503NZ mit Vth~1V (ist in der Liste beim nmos-Device), der sollte bei 3.3V voll durchschalten, wenn nicht dann einfach 5V nehmen (oder Transistor mit kleinerer Schwellspannung)
Hallo nochmals, also ich hab das mal versucht so wie du sagtest aber irgendwie kam da nichts gescheites raus. Jetzt wollt ich halt mal versuchen die Spannung mit nem µC zu messen und dann halt mit so nem CMOS oder so den Widerstand dazuschalten. Weißt du/oder jemand anderst wie man mit LTSpice so ne funktion macht, also praktisch ab der Spannung mach das. Es wär sicherlich besser das ganze nur mit Fets zu machen aber irgendwie kapier ich das nicht. Vielleicht hast du oder jemand anders da noch n Vorschlag zu. Ich hab anbei noch das Bild und die Schaltung... Grüße und danke mal soweit!!! Philipp
Wahrscheinlich ein Missverständnis, meine Idee mit den FETs bezog sich auf die Appnote von Analog Devices.
Ich weiß ja nicht, was du mit der Stromquelle anfangen willst, aber für den µA-Bereich würde ich dir einen OTA (Operational Transconductance Amplifier),zB LM13700 empfehlen. Mit dem kannst du stufenlos über den Nullpunkt von Stromquelle zu Stromsenke regeln. Leider kann man damit keine Ströme über 2mA liefern.
Hallo, ich habe jetzt mal eine Stromquelle, die sich auch sehr gut von 0-20mA regeln lässt aufgebaut (also auch auf dem Steckbrett). Nun müsste ich die gleiche Schaltung nur noch zu einer Stromsenke modifizieren... Mag mir bitte jemand dabei helfen? :
Soweit ich das sehe: aus M1 einen n-Kanal-Typ machen, und den Zweig bestehend aus R1,M1,R4 um 180° drehen.
Danke für deine schnelle Antwort! Ich bekomme es leider nicht, egal, wie ich was drehe - der Strom lässt sich nicht ändern - ändert sich aber in Abhängigkeit von der Last. Magst du mir bitte an einer Skizze verdeutlichen, wie du das meinst? Vielen Dank!
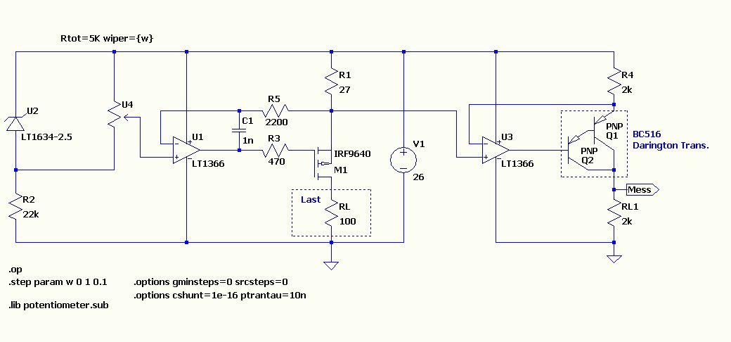
Hallo Oliver, deine bisherigen Schaltungen haben Designfehler. pkanal: Opamp muss ein Rail-in und Rail-out Typ sein. Der variable Widerstand muss ein Spannungsteiler oder ein Potentiometer sein. Den Kompensations-Kondensator einbauen wegen der großen Eingangskapazität des Mosfets. nkanal: Opamp muss ein Single Supply Typ sein der am Eingang bis 0V geht und am Ausgang nahe 0V kommt(LM358) oder ein Rail-in/Rail-out Typ sein. Der variable Widerstand muss ein Spannungsteiler oder ein Potentiometer sein. Den Kompensations-Kondensator einbauen wegen der großen Eingangskapazität des Mosfets. Gruß Helmut
Hallo Helmut! Klasse, herzlichen Dank! Ich werde das mal in den kommenden Tagen testen - bald ist die Klausurphase vorrüber ;) Noch eine kleine Frage: ich möchte noch gerne den Strom messen, die den Quelle liefert und mit einem µC weiterverarbeiten. Meine Idee: einen Shunt (1Ohm oder weniger) in Reihe zur Last und mit einem low-noise Instrumentenversräker wie dem AD8429 oder so die Spannung verstärken und einem ADC messen. Ist bei solch hohen Verstärkungen der Fehler noch vertretbar oder sollte man das anders lösen? Auf 0,5mA-Genauigkeit wollte ich schon ganz gerne kommen . Nochmals herzlichen Dank! Oliver
Guck dir mal die Schaltungen von Helmut S an. Die Spannung über R1 abgreifen und gut is. Da bekommt der Opamp mit wieviel Strom fließt und dein Messgerät auch ;)
Ihr beide seit klasse - Danke! Die SPICE-Option-Direktiven sind nur drin, damit es schneller den AP findet, oder? Hatte teilweise auch schon Probleme, dass es einfach nicht anfing :( Oliver
> Die SPICE-Option-Direktiven sind nur drin, damit es schneller den AP
findet, oder?
Ja. Diese oder andere verwende ich nur, wenn ich Probleme mit der
Simulation habe.
Bist du eigentlich der Sennewald, der die ganzen geilen Models in der Yahoo-Gruppe macht, wie den Potentiometer? Sehr geile Arbeit vor Dir! Dankeschön :)
Ich habe übrigens noch nen ziemlich bösen Fehler bei mir gefunden - die Spannungsreferenz arbeitet nicht richtig, da das Poti zu klein ist und der ganze Strom dadruch fließt. Wählt man zb nen 100k-Poti, fallen über U2 auch die gewünschten 2,5V ab und man braucht dann statt den stolzen 26V nur noch 9V oder so :)
Bitte melde dich an um einen Beitrag zu schreiben. Anmeldung ist kostenlos und dauert nur eine Minute.
Bestehender Account
Schon ein Account bei Google/GoogleMail? Keine Anmeldung erforderlich!
Mit Google-Account einloggen
Mit Google-Account einloggen
Noch kein Account? Hier anmelden.






