Ich glaube das die Bepfeilung auf diesem Bild nicht stimmt, da eigentlich eine negative Selbstindukationsspannung bei der Stromabnahme entstehen müsste und nicht wie hier im Buch eingezeichnet eine positive. P.S: Leider wurde mein vorheriger Post wohl Wortlos einfach von irgend einem Moderator entfernt, deswegen die Zweite :)
Klemmen A und B betrachtet dreht sich doch die Spannung U_0, wie im Diagramm rechts auch dargestellt. Wobei der Strom doch eigentlich die Form einer E funktion haben müsste, oder?
Patrick Berninghaus schrieb: > Klemmen A und B betrachtet dreht sich doch die Spannung U_0, wie > im > Diagramm rechts auch dargestellt. Wobei der Strom doch eigentlich die > Form einer E funktion haben müsste, oder? Stell dir vor, du treibst den Strom mithilfe einer einstellbaren Stromquelle dadurch. Das Kapitel sollte zeigen wie sich die Spannung an der Spule zur Stromänderung verhält.
Seb schrieb: > Stell dir vor, du treibst den Strom mithilfe einer einstellbaren > Stromquelle dadurch. Das Kapitel sollte zeigen wie sich die Spannung an > der Spule zur Stromänderung verhält. http://de.wikipedia.org/wiki/Induktivit%C3%A4t hier ist es nochmal grafisch dargestellt, nur halt eben nicht als rechteckfunktion sondern als e funktion.
Patrick Berninghaus schrieb: > Seb schrieb: > >> Stell dir vor, du treibst den Strom mithilfe einer einstellbaren >> Stromquelle dadurch. Das Kapitel sollte zeigen wie sich die Spannung an >> der Spule zur Stromänderung verhält. > > http://de.wikipedia.org/wiki/Induktivit%C3%A4t hier ist es nochmal > grafisch dargestellt, nur halt eben nicht als rechteckfunktion sondern > als e funktion. Patrick Berninghaus schrieb: > Seb schrieb: > >> Stell dir vor, du treibst den Strom mithilfe einer einstellbaren >> Stromquelle dadurch. Das Kapitel sollte zeigen wie sich die Spannung an >> der Spule zur Stromänderung verhält. > > http://de.wikipedia.org/wiki/Induktivit%C3%A4t hier ist es nochmal > grafisch dargestellt, nur halt eben nicht als rechteckfunktion sondern > als e funktion. Achso du meinst die Spannung, ja find ich auch merkwürdig das sie hier als Rechteck dargestellt ist. Aber die Abbildung in Wikipedia entspricht auch eher meiner Vorstellung als die des Authors im Buch.
Seb schrieb: > P.S: Leider wurde mein vorheriger Post wohl Wortlos einfach von irgend > einem Moderator entfernt, deswegen die Zweite :) Nicht entfernt, nur verschoben, und zwar ins Analogtechnikforum, wo der Thread besser hineinpasst. Die URL bleibt dabei aber unverändert: Beitrag "Erklärung der Induktivität aus Buch - Fehler?" Du solltest auch einen entsprechenden Hinweis per automatisch generierter E-Mail erhalten haben. Bitte setzt die Diskussion in dem verlinkten Original-Thread fort.
Seb schrieb: > Ich glaube das die Bepfeilung auf diesem Bild nicht stimmt, da > eigentlich eine negative Selbstindukationsspannung bei der Stromabnahme > entstehen müsste und nicht wie hier im Buch eingezeichnet eine positive. Vorab: ist es Absicht, daß zweimal das selbe Bild hochgeladen wurde? Leider ist die Definition der Begriffe nicht gerade sonderlich intuitiv. Diese Definition entscheidet darüber wie es zu lesen ist. Leider fehlt, um das einzuordnen , der zur Grafik gehörige Text. Man kann die Absicht aber aus der Färbung erkennen. Bild 3.31 Der Strom wird geändert / erhöht. Er ändert sich nicht von selbst. Er wird erhöht. Um dies zu erreichen muß eine positive Spannung an die Spule angelegt werden. Die Erhöhung/Änderung des Stromes induziert eine Spannug die sich der Ursache entgegen stellt. Folglich ist diese Spannung negativ. Bild 3.32 Der Strom wird geändert / verringert. Er ändert sich nicht von selbst. Er wird reduziert. Um dies zu erreichen muß eine negative Spannung an die Spule angelegt werden. Beispielsweise durch eine Spannungsquelle oder über einen Bremswiderstand der die Spule kurzschließt. Zeichnet man dann den Spannungsabfall durch den Stromfluß an dem kurzschließenden Bremswiderstand ein, erkennt man daß dadurch eine negative Spannung an die Spule angelegt wird. Die Veringerung/Änderung des Stromes induziert eine Spannug die sich der Ursache entgegen stellt. Folglich ist diese Spannung negativ. Daher auch der Begriff: Gegeninduktion Diese Spannung kann man nicht wirklich messen. Man sieht nur die Wirkung (etwas läßt den Strom langsamer steigen / fallen als erwartet). Es ist nur eine Formel / mathematisches Modell welches das Verhalten beschreibt. Mir ist noch keine Methode untergekommen wie man diese Spannung auch direkt aktiv messen und anfassen könnte. Man sieht ja immer nur die Angelegte Spannung und die durch irgendetwas gedämpfte, veringerte, verzögerte Wirkung. Bei Messungen hat man immer Mischwerte.
Carsten R. schrieb: > Seb schrieb: >> Ich glaube das die Bepfeilung auf diesem Bild nicht stimmt, da >> eigentlich eine negative Selbstindukationsspannung bei der Stromabnahme >> entstehen müsste und nicht wie hier im Buch eingezeichnet eine positive. > > Vorab: ist es Absicht, daß zweimal das selbe Bild hochgeladen wurde? > > Leider ist die Definition der Begriffe nicht gerade sonderlich intuitiv. > Diese Definition entscheidet darüber wie es zu lesen ist. Leider fehlt, > um das einzuordnen , der zur Grafik gehörige Text. Man kann die Absicht > aber aus der Färbung erkennen. > > Bild 3.31 > Der Strom wird geändert / erhöht. Er ändert sich nicht von selbst. Er > wird erhöht. Um dies zu erreichen muß eine positive Spannung an die > Spule angelegt werden. Die Erhöhung/Änderung des Stromes induziert eine > Spannug die sich der Ursache entgegen stellt. Folglich ist diese > Spannung negativ. > Da ist aber ein Logik Fehler drin. Eine negative Spannung fördert den Strom, da der Potentialunterschied größer wird. Außerdem hat der Autor ja selbst im Bild oben + und unten - eingezeichnet. Als Beispiel Schalte 2 1,5 V Batterien (noch voll geladen!!) parallel. Es fließt kein Strom, weil zwischen U_1 und U_2 kein Potentialunterschied herrscht, weil beide gegen Masse 1,5V haben. Wenn nun die Spule eine negative Spannung auf einmal hätte, wäre die entsprechende Gleichung: (mit Beispielwerten)
1 | U_ges = U_q - (-U_L) = 5V -(-5V) = 10V |
Das kann definitiv nicht sein. Das ne einfache Maschengleichung. Das hier schon:
1 | U_ges = U_q - U_L = 5V - 5V = 0V |
d.h. Die beiden Spannungen von U_q und U_L gleichen sich und deswegen fließt im ersten Moment kein Strom.
Das Gegenbeispiel ist auch nicht zutreffend mit den zwei Batterien. Ohne Spannungsdifferenz kein Stromfluß und erst recht keine Stromänderung. Erst die Stromänderung erzeugt die Gegeninduktion. Die Gegeninduktionsspannung ist sogar proportional zur Stromänderung! Konstantstrom ( I=0 wäre ist auch konstant) hat keine Stromänderung per Definition und erzeugt somit an Spulen keine Gegeninduktionsspannung. Der Strom muß sich verändern damit sich das Magnetfeld bewegt. Dieses bewegende Magnetfeld erzeugt die Gegeninduktion. Darum funktionieren Trafos auch nur mit Wechselstrom und nicht mit Gleichstrom. Darum ist eine Batterie (Konstantspannungsquelle) ungeeignet sich das zu veranschaulichen. Für eine Batterie ist eine Spule wie ein Kurzschluß(statische Sichtweise, Dauerzustand). Nur im Augenblick des Anschließens (dynamische Sichtweise) steigt der Strom. In diesem gibt es die Gegeninduktionsspannung. Schnell ist aber der Strom so hoch, daß die Batterie den Strom nicht beliebig erhöhen kann. Eine Batterie ist keine ideale Spannungsquelle, welche die Spannung ungeachtet der Höhe des Stromflusses aufrecht erhalten kann. Die Spannung bricht unter Last ein, der Strom steigt nicht weiter, folglich existiert ab diesem Moment auch keine Gegeninduktionsspannung mehr. Darum ist in dem Bild keine Spannungsquelle eingezeichnet, sondern nur ein Stromfluß dessen Variation durch das Diagramm beschrieben wird. fördert ist also unzutreffend. Die Gegeninduktion ist immer der Spannung die die Stromänderung verursacht entgegen gerichtet und verlangsamt daher die Stromänderung. Sie liegt nicht wie bei einem Kondensator oder einer Batterie statisch also daueraft an. Sie wirkt nur während der Stromänderung (dynamisch). Es ist nur eine Eigenschaft/Reaktionsverhalten das durch eine Formel beschrieben wird. Mit statischer betrachtungseise (Batterie hat 1,5 Volt ohne das etwas passiert) wirst Du das nicht sehen. Sie wirkt erst bei Veränderung. Man vergleicht es gern mit einem Schwungrad. Erst wenn ich bremse oder beschleunige scheint es sich mir entgegen zu stemmen. Bewegst Du dich genauso schnell wie das Rad, so gibt es keine Beschleunigung. Die Drehzahl bleibt konstant. Stillstand wäre ein Spezialfall davon. Reibungsverluste vernachlässigt, muß Du in diesem Falle weder schieben noch ziehen um dem Schwungrad zu folgen. Die + und -, welche in der Skizze enthalten sind, entsprechen nicht der Gegeninduktion. Schließlich ist doch der Richtungspfeil an U0 entgegengesetzt der eingezeichneten Polarität. Daran erkennt man daß damit zwei unterschiedliche Dinge gekennzeichnet sind. Es sind die Spannungspolaritäten die benötigt werden um die im nebenstehenden Graphen beschriebene Stromänderung zu bewirken. Das meinte ich mit: Carsten R. schrieb: > Er > wird erhöht. Um dies zu erreichen muß eine positive Spannung an die > Spule angelegt werden. Carsten R. schrieb: > Er ändert sich nicht von selbst. > Er wird reduziert. Um dies zu erreichen muß eine negative Spannung an > die Spule angelegt werden.
Nicht die Logik ist Fehlerhaft, sondern Du hast noch keine zu den dynamischen Vorgängen kompatible Sichtweise eingenommen.
Seb schrieb: > U_ges = U_q - (-U_L) = 5V -(-5V) = 10VDas kann definitiv nicht sein. Das > ne einfache Maschengleichung. > Das hier schon:U_ges = U_q - U_L = 5V - 5V = 0V Was ist U_q und was ist U_L? Ich nehme an, das sind Batteriespannung und die von Dir vermutete Gegeninduktion der Spule in deinem Gegenbeispiel. Damit wären beide Formeln völlig falsch da die Gegeninduktion nur bei Stromflußänderung ungleich 0 ist. Bei konstantem Strom ist U_L=0 siehe oben. Stromflußänderung ist wie der Name sagt eine Veränderung und somit keine Konstante. Sie ist eine Funktion der Zeit (zeitabhängig). Aufgrund der Proportionalität gilt das auch für U_L. Daher müßte man U_L also als Funktion U_L(t) auffassen. Dann hätte man es dynamisch und nicht statisch. Dann könntest Du aber für eine Funktion nicht einfach so 5V einsetzen, da es keine konstanten Funktionen sind.
Carsten R. schrieb: > Seb schrieb: >> U_ges = U_q - (-U_L) = 5V -(-5V) = 10VDas kann definitiv nicht sein. Das >> ne einfache Maschengleichung. >> Das hier schon:U_ges = U_q - U_L = 5V - 5V = 0V > > Was ist U_q und was ist U_L? Ich nehme an, das sind Batteriespannung und > die von Dir vermutete Gegeninduktion der Spule in deinem Gegenbeispiel. > Damit wären beide Formeln völlig falsch da die Gegeninduktion nur bei > Stromflußänderung ungleich 0 ist. Bei konstantem Strom ist U_L=0 siehe > oben. > > Stromflußänderung ist wie der Name sagt eine Veränderung und somit keine > Konstante. Sie ist eine Funktion der Zeit (zeitabhängig). Aufgrund der > Proportionalität gilt das auch für U_L. Daher müßte man U_L also als > Funktion U_L(t) auffassen. Dann hätte man es dynamisch und nicht > statisch. Dann könntest Du aber für eine Funktion nicht einfach so 5V > einsetzen, da es keine konstanten Funktionen sind. U_L ist die Selbstinduktionsspannung der Spule. also f(U_L) = L * di / dt Und u_q die Quellspannung, die beträgt z.B. 5V; weil die quellspannung jetzt schon 5V entspricht, aber allein die Formel zeigt schon das die Spannung nicht negativ sein kann bei einer positiven Stromflussänderung: U_L = 2 H * 2A / 2s = 2 V Daher die Spannung ist positiv. Diese Formel wird überall angegeben für die Selbstinduktionsspannung. Nur der Autor hat aus L in der Funktion mal eben -L gemacht. Was aber Trickserei ist, damit seine Graphen wieder dazu passen. Die Gegeninduktionspannung wird auch nicht in Form eines Rechtecks anspringen bei Stromänderung sondern wie ein Vorposter vor mir schon meinte eher in Form einer e-Funktion.
Für die Gegeninduktion alleine ist eine andere Formel angegeben, die aber selbiges Ergebnis liefern dürfte: http://de.wikipedia.org/wiki/Gegeninduktion Dort heißt die Formel: U_g2 = M_s * di_1 / dt
@ Seb (Gast) >U_L ist die Selbstinduktionsspannung der Spule. >also f(U_L) = L * di / dt >Und u_q die Quellspannung, die beträgt z.B. 5V; weil die quellspannung >jetzt schon 5V entspricht, aber allein die Formel zeigt schon das die >Spannung nicht negativ sein kann bei einer positiven Stromflussänderung: >U_L = 2 H * 2A / 2s = 2 V >Daher die Spannung ist positiv. Genau. >Diese Formel wird überall angegeben für die Selbstinduktionsspannung. >Gegeninduktionspannung wird auch nicht in Form eines Rechtecks >anspringen bei Stromänderung sondern wie ein Vorposter vor mir schon >meinte eher in Form einer e-Funktion. Nein, das kann durchaus ein Rechteck sein. Nimm einen Funktionsgenerator und lege ein Rechtecksignal an, das hat vielleicht 10ns Anstiegszeit. Egal ob dort 10ouH oder 1mH dranhängt, die SPANNUNG kann sich an einer Spule beliebig schnell ändern. Der Strom jedoch nicht! Der hat den e-Verlauf. Siehe Spule.
Falk Brunner schrieb: > @ Seb (Gast) > >>U_L ist die Selbstinduktionsspannung der Spule. >>also f(U_L) = L * di / dt >>Und u_q die Quellspannung, die beträgt z.B. 5V; weil die quellspannung >>jetzt schon 5V entspricht, aber allein die Formel zeigt schon das die >>Spannung nicht negativ sein kann bei einer positiven Stromflussänderung: > >>U_L = 2 H * 2A / 2s = 2 V > >>Daher die Spannung ist positiv. > > Genau. > >>Diese Formel wird überall angegeben für die Selbstinduktionsspannung. >>Gegeninduktionspannung wird auch nicht in Form eines Rechtecks >>anspringen bei Stromänderung sondern wie ein Vorposter vor mir schon >>meinte eher in Form einer e-Funktion. > > Nein, das kann durchaus ein Rechteck sein. Nimm einen Funktionsgenerator > und lege ein Rechtecksignal an, das hat vielleicht 10ns Anstiegszeit. > Egal ob dort 10ouH oder 1mH dranhängt, die SPANNUNG kann sich an einer > Spule beliebig schnell ändern. Der Strom jedoch nicht! Der hat den > e-Verlauf. > > Siehe Spule. Selbst dort hat die Selbstinduktionsspannung kein Rechteckmuster. Nur die vom Generator erzeugte Spannung ist Rechteckförmig. Spulenstrom und Spannung hängen doch direkt zusammen. Auf Wikipedia sieht man auch, das dort die Spannung wieder keinen Rechteck verlauf hat: http://commons.wikimedia.org/wiki/File:Selbstinduktion-im-gleichstromkreis-zeitverlauf.svg
> Nein, das kann durchaus ein Rechteck sein. Nimm einen Funktionsgenerator > und lege ein Rechtecksignal an, das hat vielleicht 10ns Anstiegszeit. > Egal ob dort 10ouH oder 1mH dranhängt, die SPANNUNG kann sich an einer > Spule beliebig schnell ändern. Der Strom jedoch nicht! Der hat den > e-Verlauf. > > Siehe Spule. Ich wünschte ich hätte einen Funktionsgenerator und das Geld für ein Oszi ... :)
@ Seb (Gast) >Selbst dort hat die Selbstinduktionsspannung kein Rechteckmuster. Doch. Du musst nur dafür sorgen, dass der Strom schnell genug abgeschaltet wird, wie z.B. bei einem Relais. >Nur >die vom Generator erzeugte Spannung ist Rechteckförmig. >Spulenstrom und Spannung hängen doch direkt zusammen. Üner das Integral, ja. >Auf Wikipedia sieht man auch, das dort die Spannung wieder keinen >Rechteck verlauf hat: >http://commons.wikimedia.org/wiki/File:Selbstinduk... Das ist ja auch nicht die reine Induktionsspannung sondern Strom um Spannung im RL-Kreis. Die Betrachtung im Buch geht von einer nahezu idealen Spule aus, sprich, der Strom wird NICHT durch den unvermeidlichen R nennenswert begrenzt. Beispiel. In einem Relais wird der Strom durch den ohmschen Widerstand der Spule begrenzt, das ist der ganz normale Arbeitspunkt. Strom und Spannung beim Ein/Ausschalten sind wie in deinem Link. In einem Schaltregler wird der Spulenstrom NICHT durch den ohmschen widerstand begrenzt, denn dann würde viel zuviel Energie verloren gehen. Das Verhältnis von induktivem Widerstand zu R ist DEUTLICH größer. Hier hat man eine nahezu ideale Spule, bezogen auf Strom und Spannungsverläufe.
@ Seb (Gast) >Ich wünschte ich hätte einen Funktionsgenerator und das Geld für ein >Oszi ... :) Den Funktionsgenerator kann man aus NE555, z4HX14 und sonstwas basteln, er muss ja nur ein einfaches, halbwegs hochfrequentes Rechtecksignal generieren. Das Oszi kann man sicher nicht so einfach ersetzen, aber das kann man leihen oder in der Schule/Uni/Amateurfunkclub/whatever den Versuch durchführen.
> In einem Schaltregler wird der Spulenstrom NICHT durch den ohmschen > widerstand begrenzt, denn dann würde viel zuviel Energie verloren gehen. > Das Verhältnis von induktivem Widerstand zu R ist DEUTLICH größer. Hier > hat man eine nahezu ideale Spule, bezogen auf Strom und > Spannungsverläufe. Also im Buch ist ca. folgendes Diagramm zu Stromverlauf un Spannung in der Spule bei einer idealen Spule angegeben (s. Bild). bei
usw.
> Also im Buch ist ca. folgendes Diagramm zu Stromverlauf un Spannung in > der Spule bei einer idealen Spule angegeben (s. Bild). > bei > usw. Sorry ich meinte natürlich bei
Seb schrieb: >> Also im Buch ist ca. folgendes Diagramm zu Stromverlauf un > Spannung in >> der Spule bei einer idealen Spule angegeben (s. Bild). >> bei >> usw. > Sorry ich meinte natürlich bei Oh sorry, ich stelle gerade fest,
wird ja gerade aus L / R berechnet. Der Author springt dann irgendwie immer zwischen Idealer und Verlustbehafteter Spule hin und her. Aber wie kann die Spannung so Sprunghaft ansteigen, wenn der Strom es nicht tut. Ich denke der Strom ist die Ursache der Selbstinduktionsspannung, aber zum Zeitpunkt t_0 fließt doch noch gar kein Strom durch die Spule, also wie können dann Wirbelströme / Gegeninduktion etc. vorhanden sein / stattfinden?
@ Seb (Gast) > >Also im Buch ist ca. folgendes Diagramm zu Stromverlauf un Spannung in >der Spule bei einer idealen Spule angegeben (s. Bild). >bei >U(\tau) \approx 66% * U_q >U(5*\tau) = 99% * U_q Das ist KEINE ideale Spule sondern ein RL-Glied. An einer idealen Spule steigt der Strom unbegrenzt linear an, solange eine Spannung an ihr anliegt. Diesen Fall kann man mit einer REALEN Spule nur dann grob annähern, wenn der Strom klein genug ist, und damit die Spannung I*R klein im Verhältnis zu Gesamtspannung an der Spule ist.
Falk Brunner schrieb: > @ Seb (Gast) > >> >>Also im Buch ist ca. folgendes Diagramm zu Stromverlauf un Spannung in >>der Spule bei einer idealen Spule angegeben (s. Bild). >>bei > >>U(\tau) \approx 66% * U_q > >>U(5*\tau) = 99% * U_q > > Das ist KEINE ideale Spule sondern ein RL-Glied. > > An einer idealen Spule steigt der Strom unbegrenzt linear an, solange > eine Spannung an ihr anliegt. Diesen Fall kann man mit einer REALEN > Spule nur dann grob annähern, wenn der Strom klein genug ist, und damit > die Spannung I*R klein im Verhältnis zu Gesamtspannung an der Spule ist. Hab mich doch korrigiert und gerade festgestellt, dass tau ja mit L / R berrechnet wird. Aber ich denke Ursache der Induktion ist der Strom.... Wenn zum Zeitpunkt t_0 noch kein Strom fließt, wie kann dann die Spannung Sprunghaft ansteigen?
@ Seb (Gast) >Verlustbehafteter Spule hin und her. Aber wie kann die Spannung so >Sprunghaft ansteigen, wenn der Strom es nicht tut. Ich denke der Strom >ist die Ursache der Selbstinduktionsspannung, aber zum Zeitpunkt t_0 >fließt doch noch gar kein Strom durch die Spule, also wie können dann >Wirbelströme / Gegeninduktion etc. vorhanden sein / stattfinden? Weil alles wild durcheinander gewirbelt wird, vor allem Ursache und Wirkung. ;-) Ursache des Stroms ist die Spannung, auch an der Spule. Lege ich eine (konstante) Spannung an, steigt der Strom linear an. Setze ich diese Spannung auf Null Volt, bleibt der Strom konstant. Lege ich eine negative Spannung an, sinkt der Strom. Ursache Spannung Wirkung Strom. Nun kennt man das aber oft umgekhert. Relais wird ausgeschaltet. Ursache Strom auf Null Wirkung hohe Selbstinduktionsspannung
@ Seb (Gast) >Aber ich denke Ursache der Induktion ist der Strom.... Nein. Das wird nur landläufig oft so dargestellt. >Wenn zum >Zeitpunkt t_0 noch kein Strom fließt, wie kann dann die Spannung >Sprunghaft ansteigen? Weil man sie von aussen anlegt. Die Spule ist dann passiv. Zieht man den Stecker raus, sprich, unterbricht den Stromkreis (Transistor und Relais), dann wird die Spule AKTIV.
Falk Brunner schrieb: > @ Seb (Gast) > >>Aber ich denke Ursache der Induktion ist der Strom.... > > Nein. Das wird nur landläufig oft so dargestellt. > >>Wenn zum >>Zeitpunkt t_0 noch kein Strom fließt, wie kann dann die Spannung >>Sprunghaft ansteigen? > > Weil man sie von aussen anlegt. Die Spule ist dann passiv. Zieht man den > Stecker raus, sprich, unterbricht den Stromkreis (Transistor und > Relais), dann wird die Spule AKTIV. Also im Beispiel des Autors, ist doch der Stromanstieg auch begrenzt. er ändert sich nur über eine bestimmte Zeit um einen bestimmten Wert. Und während des Anstiegs des Stroms ist beim Autor die Induktionspannung konstant. Und in wie fern kommt jetzt der Widerstand bei einer echten Spule in's Spiel und sorgt für den charakteristischen e-verlauf? Ich begreif in irgendwie den Zusammenhang nicht, kannst du mir das eventuell mit Formeln erklären?
Falk Brunner schrieb: > @ Seb (Gast) > >>Aber ich denke Ursache der Induktion ist der Strom.... > > Nein. Das wird nur landläufig oft so dargestellt. > >>Wenn zum >>Zeitpunkt t_0 noch kein Strom fließt, wie kann dann die Spannung >>Sprunghaft ansteigen? > > Weil man sie von aussen anlegt. Die Spule ist dann passiv. Zieht man den > Stecker raus, sprich, unterbricht den Stromkreis (Transistor und > Relais), dann wird die Spule AKTIV. Oh, sorry, ich glaube ich weis jetzt was du meinst. Meinst du das durch den Widerstand, bei höherem Stromfluss ein Spannungsabfall in der Spule entsteht und dadurch die Klemmenspannung nicht konstant ist?
@ Seb (Gast) >Also im Beispiel des Autors, ist doch der Stromanstieg auch begrenzt. er >ändert sich nur über eine bestimmte Zeit um einen bestimmten Wert. Ja. >Und >während des Anstiegs des Stroms ist beim Autor die Induktionspannung >konstant. der Begriff Induktionsspannung ist hier irreführend. Es ist schlicht die an die Spule angelegte Spannung. Es ist die URSACHE. Die Wirkung ist der Stromanstieg. > Und in wie fern kommt jetzt der Widerstand bei einer echten >Spule in's Spiel und sorgt für den charakteristischen e-verlauf? Er "verbiegt" den Strom nach unten und begrenzt irgendwann mal auf einen endlichen Wert. >Ich >begreif in irgendwie den Zusammenhang nicht, kannst du mir das eventuell >mit Formeln erklären? Ob da Formeln so viel helfen? Eher nicht. Die ideale Spule wie hier im Buch hat man annähernd, wenn man die Zeit sowie Ströme sehr klein im Verhältnis zur Zeitkonstante tau betrachtet. Wenn man in die E-Kurve bei 1% von tau reinzoomt, erhält man einen linearen Stromanstieg bei konstanter Spannung.
> der Begriff Induktionsspannung ist hier irreführend. Es ist schlicht die > an die Spule angelegte Spannung. Es ist die URSACHE. Die Wirkung ist der > Stromanstieg. > Im Buch ist aber definitiv die Induktionsspannung als Rechteck angegeben. Die Achse ist mit U_0 angegeben. Und vorher sagt der Author sogar noch, das mit U_0 die Induktionsspannung gemeint ist. Kann man das andersherum jetzt beim Abschaltvorgang auch auf die Klammenspannung beziehen? Also das durch den Widerstand bei Stromanstieg die Klammenspannung heruntergeht und deswegen die Spannung nicht einen konstanten Wert hat?
@ Seb (Gast) >Im Buch ist aber definitiv die Induktionsspannung als Rechteck >angegeben. >Die Achse ist mit U_0 angegeben. Und vorher sagt der Author sogar noch, >das mit U_0 die Induktionsspannung gemeint ist. Mag sein, aber ich hab hier nen Tunnelblick. Ich sehe nur einen WINZIGEn Ausschitt des Buches ohe weiteren Zusammenhang. Da kann man nicht wirklich umfassend was dazu sagen. Im Anhang mal fix eine Darstellung der realen Spule mit R und L sowie die quaisi ideale Betrachtung bei kleinen Zeiten und Strömen. tau = L / R = 100m / 1 = 100ms Imax = 1A Wenn man auf 1ms Zeitbereich runtergeht, sieht das schon reacht ideal aus. >Kann man das andersherum jetzt beim Abschaltvorgang auch auf die >Klammenspannung beziehen? Also das durch den Widerstand bei Stromanstieg >die Klammenspannung heruntergeht und deswegen die Spannung nicht einen >konstanten Wert hat? Das ist alles konfus. Ohne eine konkrete Schaltung kann man das so einfach nicht sagen.
Falk Brunner schrieb: > Einfache Schaltung von von Spannungsquelle und RL Glied in Serie. Mit der Klemmenspannung meine ich die Spule, sobald die Spannungsversorgung gekappt wird. Durch das Kappen der Stromversorgung wird die Spule also aktiv, erzeugt eine Induktionsspannung, die ist im ersten Moment auf dem höchsten wert. Jetzt fließt (wenn wir sowas wie einen Verbraucher etc. an der Spule haben) ein Strom durch die Spule. Durch den Widerstand der Spule entsteht beim Stromfluss aber ein Spannungsabfall, der die Klemmenspannung heruntertreibt. Im Prinzip meine ich das selbe, was bei einer Batterie bedingt durch ihren Widerstand passiert, wenn sie kurzgeschlossen wird. Ihre Klemmenspannung geht herunter, weil jetzt die gesamte Spannung am Innenwiderstand abfällt.
@ Seb (Gast) >Einfache Schaltung von von Spannungsquelle und RL Glied in Serie. Mit >der Klemmenspannung meine ich die Spule, sobald die Spannungsversorgung >gekappt wird. Durch das Kappen der Stromversorgung wird die Spule also >aktiv, erzeugt eine Induktionsspannung, die ist im ersten Moment auf dem >höchsten wert. Ja, theoretisch unendlich groß, praktisch deutlich kleiner ;-) > Jetzt fließt (wenn wir sowas wie einen Verbraucher etc. >an der Spule haben) ein Strom durch die Spule. Hast du aber nicht, weil du ja den Stromkreis "gekappt" hast. Merkst du was? Deine Beschreibung ist auch reichlich konfus. > Durch den Widerstand der >Spule entsteht beim Stromfluss aber ein Spannungsabfall, der die >Klemmenspannung heruntertreibt. So in etwa. >Klemmenspannung geht herunter, weil jetzt die gesamte Spannung am >Innenwiderstand abfällt. Ja.
Falk Brunner schrieb: >> Durch den Widerstand der >>Spule entsteht beim Stromfluss aber ein Spannungsabfall, der die >>Klemmenspannung heruntertreibt. > > So in etwa. Wie meinst du das? Ich hab den Schaltplan jetzt mit angehängt.
@ Seb (Gast)
>Ich hab den Schaltplan jetzt mit angehängt.
Naja, ist ja sehr ähnlich zu Wikipedia.
Schalter ein -> Widerstand und Spule sehen die volle Batteriespannung,
Strom durch Widerstand R1 ist = U /R1, Strom durch Spule steigt nach
E-Funktion.
Schalter aus -> Spule wird zur Energiequelle und entlädt sich in R1 auch
nach e-Funktion.
Falk Brunner schrieb: > @ Seb (Gast) > >>Ich hab den Schaltplan jetzt mit angehängt. > > Naja, ist ja sehr ähnlich zu Wikipedia. > > Schalter ein -> Widerstand und Spule sehen die volle Batteriespannung, > Strom durch Widerstand R1 ist = U /R1, Strom durch Spule steigt nach > E-Funktion. > > Schalter aus -> Spule wird zur Energiequelle und entlädt sich in R1 auch > nach e-Funktion. Ich bin etwas verwirrt, über deine beschreibung. Du sagst, solange Spannung, anliegt steigt der Strom (oO) linear an... Wieso Linear?! Und desweiteren sagst du, sobald ich die Batterie abklemme, bleibt der Strom beim aktuellen Wert. Wie das denn nun? Ohnne Spannung kein Strom U/R = I Wenn jetzt die Induktionsspannung dazu kommt wenn man die Batterie abklemmt und wir von einer Idealen Spule ausgehen haben wir:
@ Seb (Gast) >Ich bin etwas verwirrt, über deine beschreibung. >Du sagst, solange Spannung, anliegt steigt der Strom (oO) linear an... >Wieso Linear?! Weil I = 1/L * integral ( U dt ) gilt. An der IDEALEN Spule. >Und desweiteren sagst du, sobald ich die Batterie abklemme, bleibt der >Strom beim aktuellen Wert. Wie das denn nun? Ohnne Spannung kein Strom >U/R = I Dei Spule wird zur Energiequelle, weil sie den durch sie fließenden Strom aufrecht erhalten will. >Wenn jetzt die Induktionsspannung dazu kommt wenn man die Batterie >abklemmt und wir von einer Idealen Spule ausgehen haben wir: Einfach tolle Formeln hinschreiben ohne den Zusammenhang zu verstehen bringt eher wenig. Wenn die von aussen angelegte Spannung plötzlich wegfällt, genauer, der Stromkreis UNTERBROCHEN wird, DANN entsteht Induktionsspannung. Und die versucht, den Strom weiterfließen zu lassen. Zum Glück geht das durch R1.
> Einfach tolle Formeln hinschreiben ohne den Zusammenhang zu verstehen > bringt eher wenig. > > Wenn die von aussen angelegte Spannung plötzlich wegfällt, genauer, der > Stromkreis UNTERBROCHEN wird, DANN entsteht Induktionsspannung. Und die > versucht, den Strom weiterfließen zu lassen. Zum Glück geht das durch > R1. Wieso ohne den zusammenhang zu verstehen. Ich versuche nur, das was du mir erklärst in Formeln zu fassen. Und Du sagst ja R = 0 bei idealer Spule. Aber gut, lass ich das. Dann so, okay. Dann denk ich das jetzt einfach mal weiter. Die Spule versucht den Strom weiterfließen zu lassen. Der ohmsche Widerstand würde den Strom nach unten biegen, okay, aber es hat doch keinen Zusammenhang der Induktionsspannung. Wenn der Strom jetzt nach unten gebogen wird, warum sollte sich deshalb die Induktionsspannung verändern? Wenn ein Widerstand den Strom nach unten biegt, ist das eine deutlich größere Stromänderung als ohne...
Also in meinem Buch steht auch: "Die Selbstinduktionsspannung wirkt dem Strom entgegen, Sie bremst den Strom und ist die Ursache für das langsame Ansteigen"
Mir hat 'Sprut' beim Verständnis der Spule sehr geholfen: http://www.sprut.de/electronic/switch/parts.html#spule Auch die Analogie zum Kondensator ist super dargestellt.
Bernd K. schrieb: > Mir hat 'Sprut' beim Verständnis der Spule sehr geholfen: > > http://www.sprut.de/electronic/switch/parts.html#spule > > Auch die Analogie zum Kondensator ist super dargestellt. Naja, ich verstehe ja, das der Strom bei einer verlustbehafteten Spule nicht unendlich ansteigen kann, aber ich rall einfach nicht was der ohmsche Widerstand damit zu tun hat, das die Induktionsspannung nicht Rechteckförmig ist. Ich habe auch noch keine Website gefunden, wo Selbstinduktion anhand der idealen Spule erklärt wird. Das einzige was ich bis jetzt feststellen konnte ist, desto mehr Strom fließt, desto mehr fällt natürlich der ohmsche Widerstand ins Gewicht. Aber in wie fern beeinflusst es jetzt die Induktionsspannung, das rall ich einfach nicht.... Mir würde höchstens einfallen, das die Spannung eventuell kleiner werden muss, weil ich wenn ich jetzt z.B. 5V von außen anlege nur 5V habe und deswegen U_R + U_L = 5V gelten muss... Sprich wenn durch einen erhöhten Stromfluss der Widerstand mehr zum tragen muss, wird der Strom irgendwann quasi "heruntergedrückt" weil die Spannung ja nicht über 5V steigen kann. Dadurch wiederum hervorgerufen sinkt die Induktionsspannung. Wäre U_R = 0 würde der Stromanstiegsgeschwindigkeit nicht begrenzt werden und U_L wäre konstant. Das wäre eine Erklärung die mir halbwegs Schlüssig erscheint.
@Seb (Gast) >Also in meinem Buch steht auch: "Die Selbstinduktionsspannung wirkt dem >Strom entgegen, Sie bremst den Strom Ja. >und ist die Ursache für das langsame Ansteigen" Und für das langsame Abfallen. Das mit der Selbstinduktion ist nicht immer die glücklichste Darstellung. Ich finde, man sollte ein Spule viel mehr wie einen Kondensator betrachten, nur mit Vertauschung von Strom uns Spannung. http://www.mikrocontroller.net/articles/Spule#Vereinfachte_Erkl.C3.A4rung Das bringt einem in vielen Fällen eine deutlich einfachere Eklärung. "D.h. die Spule integriert (sammelt) eine an ihren Klemmen anliegende Spannung und baut damit ein Magnetfeld auf. Die Folge davon ist ein Stromfluß durch die Spule. Das ist das Gegenteil eines Kondensators. Dieser integriert (sammelt) einen an seinen Klemmen eingespeisten Strom und baut damit ein elektrisches Feld auf. Die Folge davon ist eine Spannung zwischen den Klemmen."
Falk Brunner schrieb: > "D.h. die Spule integriert (sammelt) eine an ihren Klemmen anliegende > Spannung und baut damit ein Magnetfeld auf. Die Folge davon ist ein > Stromfluß durch die Spule. Das ist das Gegenteil eines Kondensators. > Dieser integriert (sammelt) einen an seinen Klemmen eingespeisten Strom > und baut damit ein elektrisches Feld auf. Die Folge davon ist eine > Spannung zwischen den Klemmen." Ja, aber gerade deswegen verwirrt mich deine Erklärung. Tau wird ja mit L/R berrechnet. Sprich je kleiner R ist , umso länger dauert es bis das Magnetfeld aufgebaut ist. Sprich, wäre R = 0 würde das ja nie aufhören. Mein Verständnisproblem ist ja die Rückwirkung auf die Induktionsspannung. Habe da mir versucht einen anderen Erklärungsansatz zu bilden. (s. letzten Post). Kommt der dem eher Nahe? Ich meine die reale Spule besteht ja immer aus einem Wirkwiderstand und Blindwiderstand. Also haben wir hier ja U_R + U_L = U_sp. Steigt der Strom wird U_R größer defacto muss U_L sinken, da I_R = I_L ist. Andersherum betrachtet: Der Strom steigt linear an bis R_L ihn immer mehr begrenzt, dadurch steigt er nicht mehr so schnell, was wiederum dazu führt, das sich U_L verkleinert.
@Seb (Gast) >Ja, aber gerade deswegen verwirrt mich deine Erklärung. Tau wird ja mit >L/R berrechnet. Sprich je kleiner R ist , umso länger dauert es bis das >Magnetfeld aufgebaut ist. Sprich, wäre R = 0 würde das ja nie aufhören. Das ist auch so. Z.B in supraleitenden Spulen im Magnetresonanztomograph (MRT). Diese werden einmal mit einem Strom aufgeladen und dann kurzgeschlossen und der Strom fließt ohne äußere Spannungs- und Energiequelle weiter, ohne abzunehmen. Je größer der Widerstand, umso größer der Energieverlust / Zeit bei einem gegebenen Strom. P = I^2 * R. Um eine Relaispule oder eine Spule eines Schrittmotors SCHNELL entmagnetisieren zu können, nutzt man hohe Widerstände bzw. Z-Dioden anstatt normaler Freilaufdioden. >Mein Verständnisproblem ist ja die Rückwirkung auf die >Induktionsspannung. >Der Strom steigt linear an bis R_L ihn immer mehr begrenzt, dadurch >steigt er nicht mehr so schnell, was wiederum dazu führt, das sich U_L >verkleinert. Genau. Und wenn man das mathematisch aufschreibt, kommt man auf die Differntialgleichen 1. Ordung, der Lösung die bekannte e-Funktion ist.
Seb schrieb: > U_L ist die Selbstinduktionsspannung der Spule. > also f(U_L) = L * di / dt > Und u_q die Quellspannung, die beträgt z.B. 5V; weil die quellspannung > jetzt schon 5V entspricht, aber allein die Formel zeigt schon das die > Spannung nicht negativ sein kann bei einer positiven Stromflussänderung: > > U_L = 2 H * 2A / 2s = 2 V > > Daher die Spannung ist positiv. > Diese Formel wird überall angegeben für die Selbstinduktionsspannung. Soweit so richtig. Nun hapert es nur noch mit dem Verständnis. Sei die Spannung der Quelle 5 Volt. Sei zu einem Zeitpunkt die Selbstinduktion der Spule 2 Volt. Es wirken also effektiv 3 Volt auf die Spule auch wenn 5 Volt anliegen. Ob die Selbstinduktion positiv oder negativ ist, ergibt erst dann einen Sinn wenn man sich anschaut wo sie anliegt. Mißbrauchen wir Den Beispiel mit dem ausdrücklichen Vermerkt, daß dieser Zustand zu einem bestimmten Zeitpunkt gültig ist, aber im Zeitverlauf variiert. Dann entspricht Dein Beispiel der Parallelschaltung einer 5 Volt "Batterie" (Batterie) und einer 2 Volt "Batterie"(Spule). Beide haben die gleiche Polarität (positiv). Aber es gilt 5V > 2V. Also fließt ein Strom von der Batterie über die Spule zurück zur Baterie. Aus Sicht dieses Stromkreislaufes/Stromflusses wirkt die Spulenspannung dem Stromfluß entgegen. Folge ich also dem Strom, so erfahre ich beim Weg über die Spule eine negative Spannung bezogen auf die Stromflußrichtung. Darum kann man Batterien gleicher Art/Spannung parallelschalten ohne daß ein Kurzschlußstrom fließt. Anderenfalls würden sich die positiven Spannungen bei Parallelschaltung addieren und immer zu einem Kurzschlußstrom, angetrieben von dr doppelten Batteriespannung führen, sofen die Paralelschaltung aus zwei gleichen Zellel erfolgt
Seb schrieb: > Selbst dort hat die Selbstinduktionsspannung kein Rechteckmuster. Nur > die vom Generator erzeugte Spannung ist Rechteckförmig. > Spulenstrom und Spannung hängen doch direkt zusammen. > Auf Wikipedia sieht man auch, das dort die Spannung wieder keinen > Rechteck verlauf hat: > http://commons.wikimedia.org/wiki/File:Selbstinduktion-im-gleichstromkreis-zeitverlauf.svg Die Selbstinduktionsspannung ist, wie ich beschrieben hatte, Proportional zur Stromänderung, also dem Anstieg des Stromes. Spulenstrom und Spannung hängen zwar zusammen, aber die Spannung ist propotional zur Ableitung der Stromfunktion I´(t). Das Bild in dem Buch ist ein zur veranschaulichung Konstruiertes Beispiel. Habe ich einen dreieckigen odr Trapezförmigen Stromvelauf, oder noch algemeiner einen Stromverlauf den ich mit einem Lineal aus Geraden zusammensetzen/beschreiben kann, so ist die zugehörige Selbstinduktion rechteckig. Diese Spannung kann ich aber nicht direkt an der Spule messen. Welche Spannung oder Spannungsverläufe ich an eine Spule anlegen muß, damit ich einen solchen Stromverlauf an der Spule erhalte ist eine andere Sache. Wenn es nur eine ideale Spule und eine ideale Spannungsquelle ist, so haben wir keine e-Funktion im Stromverlauf. Dies kommt erst wenn etwas anderes im Stromverlauf Grenzen setzt (Widerstände und Kapazitäten).
Seb schrieb: > Aber wie kann die Spannung so > Sprunghaft ansteigen, wenn der Strom es nicht tut. Weil es um die Ableitung von I nach t geht. Wenn der Stromverlauf knickt, springt die Ableitung, folglich springt auch die Spannung. Male mal einen Dreieckstrom auf, der von Null auf eins steigt und dann wieder auf Null fällt. Leite diese Funktion ab/ betrachte sie Steigung. diese springt, ist also nicht stetig, auch wenn de Stromverlaus selbst nicht springt und stetig ist. Seb schrieb: > Aber ich denke Ursache der Induktion ist der Strom.... Wenn zum > Zeitpunkt t_0 noch kein Strom fließt, wie kann dann die Spannung > Sprunghaft ansteigen? Genau das ist also falsch. Ersetze Strom durch Stromänderung!
@ Carsten R. (kaffeetante) >Beispiel. Habe ich einen dreieckigen odr Trapezförmigen Stromvelauf, >oder noch algemeiner einen Stromverlauf den ich mit einem Lineal aus >Geraden zusammensetzen/beschreiben kann, so ist die zugehörige >Selbstinduktion rechteckig. Ja. > Diese Spannung kann ich aber nicht direkt an >der Spule messen. Doch, problemlos. Wenn man sie von aussen anlegt. Oder wenn man den Strom so regelt , dass er linear stiegt/fällt.
Falk Brunner schrieb: >>Und >>während des Anstiegs des Stroms ist beim Autor die Induktionspannung >>konstant. > > der Begriff Induktionsspannung ist hier irreführend. Es ist schlicht die > an die Spule angelegte Spannung. Es ist die URSACHE. Die Wirkung ist der > Stromanstieg. @ Falk Da hast Du dich gerade verrannt. Die Klemmspannung und die Induktionsspannung sind unterschiedliche Spannungen. Aber das hast du so ähnlich auch schon selber geschrieben. Es ist nur eine per Formel modellierte Wirkung einer Spule. Die Klemmspannung verursacht die Stromänderung. Dies Verursacht die Gegeninduktion. Die Klemmspannung kann ich direkt messen. Die Gegeninduktionsspannung hingegen nicht. Man kann sich die Induktionsspannung als die Kraft vorstellen, die die Stromänderung bremst. Man kann sie nicht direkt messen. Wenn ich gegen eine Wand drücke, kann ich messen wie stark ich drücke. Gemäß Aktion gleich Reaktion "hält" die Wand dagegen. Sie "drückt" also auch, und zwar dann und nur dann wenn ich drücke und auch genau so stark. Aber wie will, am das genau messen? Ich weiß es nur dadurch, daß sich die Wand nicht bewegt. Das Ganze ist nicht sonderlich intuitiv zu verstehen, sondern eher ein Versuch mit unserer nicht physikalischen Sprache die also dafür nicht gemacht ist unter Zurhilfenahme von Formeln die Vorgänge zu beschreiben. Was tatsächlich ist, wissen wir genaugenommen gar nicht. Aber dann wird es auch philosophisch.
Carsten R. schrieb: > Anderenfalls würden sich die positiven > Spannungen bei Parallelschaltung addieren Warum addieren? Das Widerspricht doch der Maschengleichung, wenn man die Vorzeichen beachtet. Als Beispiel eine Batterie hat 5V, die andere 3V. Also: 5V + (-3V) = 2V (Das gleiche mit der Spule, ich glaub da haben wir die Gegeninduktionsspannung)) Wenn du nämlich jetzt folgendes Schaltbild hast z.B.:
1 | +2V |
2 | ---→ |
3 | +-----R----+ |
4 | | | |
5 | 5V 3V |
6 | +5V | + ↑ + | +3V |
7 | ↓ - -3V | - ↓ |
8 | | | |
9 | +----+-----+ |
10 | | |
11 | GND |
Also addieren Sie sich ja nicht sondern erzeugen einen Potentialunterschied von 2V
@ Carsten R. (kaffeetante) >Da hast Du dich gerade verrannt. Die Klemmspannung und die >Induktionsspannung sind unterschiedliche Spannungen. Aber das hast du so >ähnlich auch schon selber geschrieben. Es ist nur eine per Formel >modellierte Wirkung einer Spule. Die Klemmspannung verursacht die >Stromänderung. Dies Verursacht die Gegeninduktion. Die Klemmspannung >kann ich direkt messen. Die Gegeninduktionsspannung hingegen nicht. Hmmm, hast recht.
Falk Brunner schrieb: > @ Carsten R. (kaffeetante) > >>Da hast Du dich gerade verrannt. Die Klemmspannung und die >>Induktionsspannung sind unterschiedliche Spannungen. Aber das hast du so >>ähnlich auch schon selber geschrieben. Es ist nur eine per Formel >>modellierte Wirkung einer Spule. Die Klemmspannung verursacht die >>Stromänderung. Dies Verursacht die Gegeninduktion. Die Klemmspannung >>kann ich direkt messen. Die Gegeninduktionsspannung hingegen nicht. > > Hmmm, hast recht. Eine ganz andere Sache die mich beschäftigt ist die Einheit der Induktion... Mh, sollte man für sowas jetzt lieber einen neuen Thread eröffnen?... Die Einheit ist ja Ohmsekunde alias. Henry Ohmsekunde = Vs / I Wenn ich das mit anderen Einheiten vergleiche: 1 Kilowatt-Stunde -> Ein Verbraucher zieht 1 Stunde lang 1 Kilowatt. 1 Amperestunde -> es fließt 1 Stunde lang 1 Amperé. 1 Voltsekunde -> ???? 1 Ohmsekunde -> ????
Seb schrieb: > Carsten R. schrieb: >> Anderenfalls würden sich die positiven >> Spannungen bei Parallelschaltung addieren > > Warum addieren? Das Widerspricht doch der Maschengleichung, wenn man die > Vorzeichen beachtet. > Als Beispiel eine Batterie hat 5V, die andere 3V. Genau das meine ich ja. Darum der Konjunktiv, denn wäre es so, ergäbe es Käse. Es ging darum den Stromfluß/Umlauf, die Masche zu beachten. Ich griff da wieder Dein eigenes Beispiel auf mit den beiden Batterien in "Parallelschaltung". Wenn da nichts weiter ist als diese beiden parallelen Batterien, so bilden sie eine Masche, einen Kreislauf. Beide Batterien haben 1,5 Volt, aber im Sinne einer Masche/ des Stromlaufes hat die eine Batterie 1,5 Volt und die andere -1,5 Volt, weil sie in Sinne des Stromlaufes umgekehrt im Kreislauf eingebaut ist. Darum heben sich die beiden "positiven" Spannungen auf. Die Gegeninduktion einer Spule ist zwar der Formel gemäß positiv, aber wo ist der Pluspol dieser Spule? Sie ist so gesehen auch Rückwärts zum Stromfluß eingebaut, verleichbar der obigen Situation mit den Batterien. Ob eine Spannung positiv oder negativ ist, hängt von der Einbaurichtung, Meßrichtung, Stromrichtung ab. Man kann eine Batterie auch verpolt einlegen. Dann ist die Spannung negativ, auch wenn sich aus Sicht der Batterie, Spule nichts geändert hat. Aus Sicht der Spule wird bim steigenden Strom der Stromeingang positiv bezüglich des Selbstinduktion. Aus Sicht des Gesamtkreislaufes ist das aber verkehrt herum und behindert den Stromfluß, also ist die Einbaurichtung verkehrt/negativ. War das jetzt verständlich?
Carsten R. schrieb: > Ich denke im großen und ganzen ist es einfach eine Frage, seh ich die Spule als passives Bauelement oder als Spannungsquelle. Nur, wenn man mal jetzt aufs Ursprungsthema im Buch schaut, der Pfeil ist trotztdem beim unteren Bild falsch eingezeichnet. Oben wird die Spule als Erzeuger betrachtet (Erzeugersystem) und unten als Verbraucher, und damit stimmt auch das Vorzeichen der Spannung nicht mehr.
@ Seb (Gast) >Die Einheit ist ja Ohmsekunde alias. Henry >Ohmsekunde = Vs / I Naja, man kann es auf veschiedene Weisen sehen. Ich würde schon bei Voltsekunde pro Ampere bleiben. Siehe Spule. "Diese Formel ist vor allem für die Beschreibung des elektrischen Verhaltens einer Spule mit bekannter Induktivität wichtig. Sie sagt aus, dass wenn man an eine Spule mit 1H eine Spannung von 1V für 1s anlegt, steigt der Strom um 1A (Rampenfunktion). " >Ich denke im großen und ganzen ist es einfach eine Frage, seh ich die >Spule als passives Bauelement oder als Spannungsquelle. Je nach Situation, beides! Es ist ein Stabilisierungselement für den Strom. >Oben wird die Spule als Erzeuger betrachtet (Erzeugersystem) >und unten als Verbraucher, und damit stimmt auch das Vorzeichen der >Spannung nicht mehr. Ja.
Seb schrieb: > Nur, wenn man mal jetzt aufs Ursprungsthema im Buch schaut, der Pfeil > ist trotztdem beim unteren Bild falsch eingezeichnet. NEIN! Seb schrieb: > Oben wird die Spule als Erzeuger betrachtet (Erzeugersystem) > und unten als Verbraucher,... Genau! So soll und muß es auch sein. Nur daß Verbraucher und Erzeuger vertauscht sind. Seb schrieb: > und damit stimmt auch das Vorzeichen der > Spannung nicht mehr. Falsch. Lies nochmal minen ersten Beitrag, besonders den Teil mit den fettgedruckten Worten. Natürlich ändert sich die Pfeilrichtung und somit die Polarität, weil in dem einen Fall der Strom steigt, daß heißt die Steigung ist positiv, und in dem anderen Bild sinkt der Strom. d.h. die Steigung ist negativ. Es ist egal ob der Strom positiv oder negativ ist! Entscheidend ist in welche Richtung er sich ändert. Geht es aufwärts oder abwärts? Es ist sogar belanglos ob die Stromlinie im Graphen ober- oder unterhalt der Null ist. Ist Dir überhaupt der mathematische Begriff der Ableitung geläufig? Anderenflls kann ich mir auch einen Wolf schreiben. Wenn Worte unklar sind frag gleich gezielt nach den Worten die unklar sind. Du setzt permanent Sachen in den Raum die ich zuvor exakt gegenteilig ausführlichst erläutert habe. Frag nach wenn da etwas unklar ist anstatt ständig das Gegenteil in den Raum als gegeben hinzustellen, denn sonst muß es natürlich zum Widerspruch kommen. Zum Erzeuger/Verbraucher: Eine Spule hat unter anderem die Eigenschaft Energie zu speichern. Die gespeicherte Energie berechnet man mit 1/2*L*I². Im ersten Bild nimmt der Strom zu, also steigt I², d.h. die Spule speichert Energie ein und fungiert somit als Verbraucher. Im zweiten Bild sinkt der Strom, somit sinkt I². Die Spule gibt Energie ab, fungiert also als Erzeuger. Man muß nur aufpassen bei "negativen" Strömen, da sich durch das Quadrieren positive Werte ergeben, aber dafür hat man dann aber auch andere Vorzeichen in der Spannung. Da wir ohnehin die ganze Zeit nur mit dem Vorzeichen kämpfen weil sich das Grundverständnis nicht einstellen will belassen wir es vorerst aber bei positiven Strömen um erst einmal einen Anfang zu haben Die Bilder sind korrekt! Und wie man sieht sind sie auch stimig zum Rest der Physik.
Aufgrund der Proportionalität bedeutet eine positive Steigung eine positive Spannung und eine negative Steigung eine negative Spannung. Darum ist die Pfeilrichtung zwischen den beiden Bildern verschieden. Das muß so sein! Wären beide Pfeilrichtungen identisch wäre das mit dem einmal zunehmenden Strom und dem wiederum im zweiten Bild dann abnehmendem Strom nicht möglich. Deine Behauptung die eine Pfeilrichtung würde stimmen und die im zweiten Bild würde nicht stimmen, impliziert daß deiner Meinung nach in beiden Fällen die Pfeile die gleiche Richtung haben müßten. Das ist unmöglich da in dem einen Fall der Strom steigt und in dem anderen Fall der Strom fällt. Fallen und Steigen sind entgegengesetzte Richtungen! Die Proportionalität zur Stromänderung erzwingt einen Vorzeichenwechsel bei den Pfeilen immer und genau dann wenn sich das Vorzeichen der Stromänderung von Fallen auf Steigen oder umgekehrt ändert!
Seb schrieb: > Ich bin etwas verwirrt, über deine beschreibung. > Du sagst, solange Spannung, anliegt steigt der Strom (oO) linear an... > Wieso Linear?! Linar gilt für ideale Spulen im Vakuum. Sättigungseffekte werden bei der Erläuterung des Prinzips vernachlässigt. Linear ergibt sich aus der Definit Es gilt ja die Definition: L:= U*t/I Umgestellt nach I ergibt das: I=U*t/L Nun sind U gesetzt und L konstant, folglich nimmt I proportional mit der Zeit zu. Wir lassen dabei bei einer idealen Spule außer Acht, Daß L nicht wirklich konstannt ist, sondern L eigentlich mit zunehmendem Strom sinkt. Das ist nur für den Hinterkopf. Das Prinzipt ist jetzt hoffentlich klar. > > Und desweiteren sagst du, sobald ich die Batterie abklemme, bleibt der > Strom beim aktuellen Wert. Wie das denn nun? Ohnne Spannung kein Strom > U/R = I Gemeint ist eigentlich daß in einer Schaltung aus idealer Batterie und idealer Spule die Batterie beim "abklemmen" eigentlich ersetzt wird durch einen Kurzschluß der Spulenenden. Die Spannung geht also auf Null. Ohne Spannung gibt es bei Spulen keine Stromänderung! Der Strom fließt also wie gehabt weiter. Da P=U*I gilt und die Spannung dank Kurzschluß Null ist, ist dieser Vorgang eigentlich leistungslos. Die Energie einer Spule W=1/2*L*I² bleibt erhalten! Würde der Strom augenblicklich mit dem Entfernen der Spannung ebenfalls auf Null gehen, man beachte den Konjunktiv, so würde, da W nur von I abhämig ist und nicht un U. Die gespeicherte enrgie ins Nirvana verschwinden ohne daß sie abgegeben wird. Das ist gemäß dem Energieerhaltungssatz nicht möglich. Es hakt bei dir wieder einmal beim Übergang von statisch zu dynamisch. Du siehst nur den Drahtverhau. Richtig: Wären es nur die Drähte im ruhenden Zustand, so würde ohne Spannung kein Strom fließen. Aber: Wir betrachten den Vorgang über die Zeit. Es fließt bereits ein Strom. Dann wird die Beschlunigungsspannung kurzgeschlossen. Es erfolgt keine weitere Zunahme des Stromes also kein weiterer Anstieg des Stromes. Er bleibt also unverändert/konstant. Um das zu verstehen muß Du lernen die Veränderungen zu sehen, also die Ableitungen anstatt sich auf den statischen Ist- Zustand zu versteifen. Es ist dabei Hilfreich sich stets zu fragen Was war unmittelbar vorher? Was ist jetzt? Was hat sich geändert. Das ist zwar auch nur das Betrachten von Zeitpunkten, ist abr der erste Schritt den Fluß der Dinge zu erfassen. Die Herleitung der Ableitungen erlernt man ja auch mit diesem Schema indem man sich zwei Punkte mit beliebig kleinem Abstand anschaut. > Wenn jetzt die Induktionsspannung dazu kommt wenn man die Batterie > abklemmt und wir von einer Idealen Spule ausgehen haben wir: Sie kommt nicht hinzu! Die Versorgungsspannung entfällt, Der Strom möchte daher auch fallen. Dieses Fallen erzeugt die Selbstinduktionsspannung. Diese Spannung hält den Stromfluß aufrecht. Die Verluste in der Realität sorgen aber dafür daß nach und nach Strom und Spannung fallen.
Carsten R. schrieb: > Seb schrieb: >> Nur, wenn man mal jetzt aufs Ursprungsthema im Buch schaut, der Pfeil >> ist trotztdem beim unteren Bild falsch eingezeichnet. > > NEIN! > > Seb schrieb: >> Oben wird die Spule als Erzeuger betrachtet (Erzeugersystem) >> und unten als Verbraucher,... > > Genau! So soll und muß es auch sein. Nur daß Verbraucher und Erzeuger > vertauscht sind. > > Seb schrieb: >> und damit stimmt auch das Vorzeichen der >> Spannung nicht mehr. > > Falsch. Lies nochmal minen ersten Beitrag, besonders den Teil mit den > fettgedruckten Worten. > Du hast mich nicht verstanden! Ich rede nicht vom Vorzeichen der Spannung, und nicht des Stromes denk noch mal drüber nach! Und nein, oben ist sie nicht als Verbraucher dargestellt! Lies den Wikipedia betrag zu Verbraucherpfeilsystem und Erzeugersystem wenn du mir net glaubst! Man Man Man... Oben sind Strom und Spannung gegenläufig eingezeichnet. d.h. Erzeugersystem Unten sind Strom und Spannung gleichläufig eingezeichnet d.h. beide Pfeile zeigen in die selbe Richtung d.h. Verbrauchersystem. Es ist nicht egal, und wenn du mir nicht glaubst, schau bitte auf Wikipedia nach! Ich habe nicht mehr und nicht weniger gesagt. Und ja, ich weis was eine Ableitung aka Differentialgleichung ist. Aber wie gesagt, ich rede hier nicht vom Strom
Seb schrieb: >> >> Falsch. Lies nochmal minen ersten Beitrag, besonders den Teil mit den >> fettgedruckten Worten. >> > Du hast mich nicht verstanden! Ich rede nicht vom Vorzeichen der > Spannung, und nicht des Stromes denk noch mal drüber nach! Und nein, Korrektor, ich rede vom Vorzeichen der Spannung, nicht des Stromes, das doppel nicht war irgendwie unlogisch...
Ich merk hier übrigens gerade, das wir glaub ich aneinander Vorbeireden. Worauf ich hinaus will. Der Autor hält sich nicht an die Konventionen die man benutzt für die Potentialpfeile (oder wie nennt man die?!) Wenn er allein die Gegeninduktionsspannung damit darstellen will, unabhängig, in welche Richtung nun der Strom fließt, ist alles korrekt. Nur das eben die Pfeile nicht der Konvention entsprechen. Aber das mag vielleicht auch daran liegen, das du meinst, das es egal ist in welche Richtung man Zeichnet, aber die Konvention eigentlich was anderes sagt, was Erzeuger und Verbraucher darstellen meint. Und im Grunde hast du gearde eben selber meine Aussage bestätigt. Nämlich, oben arbeitet die Spule als Verbraucher, nämlich Sie nimmt Energie auf, und unten als Erzeuger. Aber da der Autor wahrscheinlich nur die Wirkrichtung der Gegeninduktionsspannung darstellen wollte, hat er die Pfeile wahrscheinlich so gezeichnet
Seb schrieb um 21:59 >Oben sind Strom und Spannung gegenläufig eingezeichnet. >d.h. Erzeugersystem Seb schrieb um 22:15 >Nämlich, oben arbeitet die Spule als Verbraucher, >nämlich Sie nimmt Energie auf... Ist jetzt 'Oben' oder 'oben' richtig?
Seb schrieb: > Du hast mich nicht verstanden! Ich rede nicht vom Vorzeichen der > Spannung Doch habe ich! Genau darin besteht das Problem. Du definierst das das Buch und alle anderen einfach falsch liegen, ungeachtet was sie sagen und schreiben. Dann braucht man auch nicht fragen wenn für Dich schon fest steht daß das Buch falsch ist. Das ist jetzt keine Anmache, sonderen darin besteht das Problem warum wir nicht weiterkommen. Ich kann die Physik nicht zu deinen Wünschen ändern. Das Buch ist richtig! Dein Verständnis des Buches ist es nicht. Wenn Du es also Verstehen willst, mußt Du auch bereit sein dein aktuelles Verständnis in Frage zu stellen. Ich kann jetzt nicht alles zitieren, denn dann müßte ich den ganzen Thread kopieren. Es ging hier fast permanent darum das sich die Selbstinduktion der Ursache entgegen stellt und das zu deinem Vorzeichen nicht passen will. Die Frage nach der Ableitung drängte sich einfach auf, weil der Zusammenhang zur Stromänderung und nicht zum Strom selbst zig al betont wurde und Du dann Sachen schreibst wie: Seb schrieb: > Aber wie kann die Spannung so > Sprunghaft ansteigen, wenn der Strom es nicht tut. Ich denke der Strom > ist die Ursache der Selbstinduktionsspannung, aber zum Zeitpunkt t_0 > fließt doch noch gar kein Strom durch die Spule, Nicht der Strom sondern die Stromänderung aka Ableitung des Stromes nach t ist die Ursache. Zum Zeitpunkt t_0 beginnt der Strom zu steigen, bzw. steigt bereits, auch wenn der Wert des Stromes noch Null ist. Der Strom macht sich ab deisem Zeitpunkt auf den Weg nach oben. Mein Beispiel eines dreieckigen Stromverlaufes zeigt daß der Strom stetig sein kann, die Ableitung aber Sprunhaft wie die Rechteckspannung ist. Natürlich geht es um die Vorzeichen von strom und Spannung, oder glaubst Du die Zählpfeile werden beliebig hingemalt? Seb schrieb: > Oben sind Strom und Spannung gegenläufig eingezeichnet. d.h. > Erzeugersystem > Unten sind Strom und Spannung gleichläufig eingezeichnet d.h. beide > Pfeile zeigen in die selbe Richtung d.h. Verbrauchersystem. > > Es ist nicht egal, und wenn du mir nicht glaubst, schau bitte auf > Wikipedia nach! Hatte ich was von egal geschrieben? Welche Wiki-Artikel meinst du? Meinst du den zu Zählpfeilen? Ich zitiere mal daraus. "Zeigen die Pfeile von Strom und Spannung an einem "Verbaucher", also einem Zweipol (Widerstand, Spule, …), der elektrische Leistung aufnimmt, in dieselbe Richtung, handelt es sich um Verbraucherzählpfeilsystem" Nicht die gleiche Richtung definiert das Pfeilsystem als Verbraucherpfeilsystem, sondern die gleiche Richtung *an einem Verbraucher*. Umgekehrt ist ein Erzeugerpfeilsystem dadurch definiert, daß die Pfeile bei Erzeugern in die gleiche Richtung weisen, bzw beim Verbraucher in entgegengesetzte Richtungen. Nun ist aber eine Spule kein Verbraucher per Definition. Sie kann Energie aufnehmen und wieder abgeben. Folglich ändert sich ihre Rolle von Verbraucher zu Erzeuger. Das gilt für alle Energiespeicher. Das ist nicht zu verwechseln mit Quellen. Speicher können Energie aufnehmen und abgeben. Das gilt für Kondensatoren, Spulen, Akkus... Dieser Rollentausch bewirkt den Pfeilrichtungswchselan diesem Objekt, bzw. dieser Richtungswechsel bewirkt den Rollentausch. Je nachdem was die Ursache ist. Das Pfeilstem verändert sih nicht, sondern nur die Rolle des betreffenden Objektes. Das kann zu Verwirrungen führen wenn man nur daran festmachen möchte welches Zählsystem vorliegt. Füge einen Widerstand in Reihe zur Spule ein und Zeichne dann dort sie Spannungspfeile ein. Dann wird offensichtlich daß sich dort die Pfeilung nicht ändert. Da ein Widerstand immer ein Verbraucher ist, ist ein solcher besser geeignet um zwischen Verbraucher und Erzeugerpfeilsystem zu unterscheiden. Seb schrieb: > Aber wie gesagt, ich rede hier nicht vom Strom Ohne Strom geht es nicht. Ohne Strom gibt es kein Pfeilsystem. Ohne Strom gibt es keine Stromflußänderung und folglich keine Induktion. Eine Spannung alleine kann nichts induzieren. Die Spannung bewirkt die Stromflußänderung, welche die Magnetfeldänderung bewirkt, welches die Selbstinduktion bewirkt.
Seb schrieb: > Worauf ich hinaus will. Der Autor hält sich nicht an die Konventionen > die man benutzt für die Potentialpfeile (oder wie nennt man die?!) Doch genau das tut er. Exakt diese Wahl mit welcher Pfeilrichtung man eine "positive" Spannung und mit welcher Pfeilrichtung man eine "positive" Stromrichtung repräsentiert entscheidet darüber ob an einem Verbraucher (dazu betrachtet man am Besten Widerstände die immer echte Verbraucher sind) die Pfeile gleichsinnig oder gegensinnig sind und somit ob die Wahl der repräsentierenden Pfeile zu einem Erzeuger- oder Verbraucherpfeilsystem geführt haben. Wenn das Pfeilsystem bekannt ist, kann man dann ganz wunderbar an den Pfeilrichtungen entscheiden was ein Verbraucher und was ein Erzeuger ist. Als Eselsbrücke gilt: Alle Verbraucher haben die gleiche Pfeilpaarung wie Widerstände. Sind die Widerstände gleichsinnig (Verbrauchersystem), so sind alle Verbraucher gleichsinnig markiert. Sind die Widerstände gegensinnig (Erzeugersystem) sind alle Verbraucher gegensinnig markiert. Alle Erzeuger sind invers zu den Widerständen markiert. Sind die Widerstände gleichsinnig (Verbrauchersystem), so sind alle Erzeuger gegensinnig markiert. Sind die Widerstände gegensinnig (Erzeugersystem) so sind alle Verbraucher gleichsinnig markiert. Man muß nur einen Verbraucher eindeutig als Verbraucher identifizieren. Dann ist der ganze Rest klar. Der Autor verwendet oben wie unten ein Erzeugerpfeilsystem. Der verwirrende Pfeilrichtungswechsel kommt nur vom Rollentausch der Spule von Verbraucher zu Erzeuger. Das Pfeilsytem bleibt unangetastet bei Erzeugersystem
Falk Brunner schrieb: >> Diese Spannung kann ich aber nicht direkt an >>der Spule messen. > > Doch, problemlos. Wenn man sie von aussen anlegt. Oder wenn man den > Strom so regelt , dass er linear stiegt/fällt. Damit mißt man nur die Spannung die man selbst an die Spule angelegt hat. Nun stellt sich die Selbstinduktion der Spannung entgegen bis das Gleichgewicht wieder hergestellt ist. Sie ist also genau so stark. Folglich wäre das vorherige Beispiel 5 Volt Klemmpannung und 2 Volt Selbstinduktion genau genommen falsch. Aber es ging mir dort darum zu verdeutlichen wie der Mechanismus arbeitet und daß es nicht das Selbe ist. Direkt kann ich nur die Klemmspannng messen. Bei Spulen ist diese genau so groß wie die Selbstinduktion. Aber Beispielsweise bei Widerständen ist die Eigeninduktion quasi bei Null. Ich messe trotzdem die gleiche Klemmspannung. Ich kann so nicht zwischen Spule oder Widerstand unterscheiden, weil ich die Selbstinduktion nicht direkt messen kann. Es handelt sich dabei nicht um eine aktive Spannug. Sie ist reaktiv. Ich muß also etwas verändern um sie zu "sehen". Das meine ich mit ich kann sie nicht direkt messen. Ich sehe nur die Wirkung unter Veränderung. Oder ich berechne Sie auf Basis bekannter Eigenschaften. Es kann natürlich auch sein daß ich mich irre und mir eine wirklih direkte Messmethode unbekannt ist.
Carsten R. schrieb:
Ich habe dir hier mal ein Erzeuger System aufgemalt, vllt stellst du
jetzt auch mal fest, das er das falsche Vorzeichen gewählt hat, mit der
Pfeilrichtung.
Und damit es klar wird, ersetze einfach U_0 aus dem Buch mit +5V aus dem
Diagramm:
Herr im Himmel... Du hast offensichtlich für Dich enschieden, daß das Buch falsch ist ungeachtet was man dazu schreibt. Dann brauchst Du auch nicht fragen, wenn du alle anderen Meinungen einfach ignorierst. Du gehst nie auf etwas ein das deiner Meinug nicht entspricht, sndern ignorierst es einfach. Das Buch ist Richtig. Lies doch was ich zu Erzeugersystemen und Verbrauchersystemen geschrieben haben oder beantworte wenigstens meine Frage zur Quelle deiner Zählpfeildefinition. Carsten R. schrieb: > Welche Wiki-Artikel meinst du? > Meinst du den zu Zählpfeilen? Ich zitiere mal daraus. > > "Zeigen die Pfeile von Strom und Spannung an einem "Verbaucher", also > einem Zweipol (Widerstand, Spule, …), der elektrische Leistung aufnimmt, > in dieselbe Richtung, handelt es sich um Verbraucherzählpfeilsystem" Zeichne doch so wie ich es empfohlen habe einen Widerstand zur Spule in Reihe. Dann sieht man sofort wo das Problem ist! Denn ein Widerstand ist ein eindeutiger Verbraucher! Eine Spule ist das nicht. ROLLENTAUSCH! In dem Bild mit den 2 vermeintlichen Erzeugersystemen ist nur das eine ein Erzeugersystem und das andere ist weder das eine noch das andere, sondern Mischmaschmurks (siehe Analyse unten). Nicht die Gleichsinnigkeit der Pfeile entscheidet ob es ein Verbrauchersystem ist, den diese Gleichsinnigkeit taucht in jedem Diagramm zwangsläufig irgendwo auf wenn man auch die Spannungsquelle(n) ebenfalls mit beiden Pfeilen versieht. Ob es ein Erzeugersystem oder ein Verbrauchersystem ist entscheidet sich daran wo diese Gleichsinnigkeit auftaucht. Im der oberen Skizze der Doppelgrafik ist der Spannungspfeil in der Spannungsquelle nach oben gerichtet. Der zugehörige Strompfeil ist es dort auch. Gleichsinnig im Erzeuger und gegensinnig im Verbraucher bedeutet Erzeugersystem. Soweit richtig. In der unteren Skizze ist der der Stromkreis unterbrochen! Welcher Strom soll da in welche Richtung fließen? Das geht also nicht! Und wieso zeichnest du in der Spannungsquelle den Spannugspfeil von - nach + und dann in der Spule den Spannungspfeil von + nach-? Und die +5 Volt an der Spule machen dort auch keinen Sinn. Die Spannung ist dort proportional zur Stromflußänderung. Immer und immer wieder der gleiche Fehler. Kein stromkreis, keine Stromfluß, Keine Stromflußänderung, keine Induktionsspannung. Es sei denn du meinst den agenblich des Schaltens. Idealisiert ist das eine abrupte Stromänderung. Die Spannung wäe also unendlich hoch. Real ist es eine sehr schnelle Änderung. Die Induktionsspannung beim Schalten ist sehr hoch. wesentlich höher als 5 Volt. Innerhalb eines Systems müssen die Spannungsfeile einheitlich entweder alle von + nach - oder alle einheitlich von - nach + gerichtet sein. Genau das ist die Repräsentantenwahl! Gleiches gilt für den Strom. Entweder alle Strompfeile zeigen in der technischen Stomrichtung von + nach - oder alles zeigt in die physikalische Stromrichtung (Elektronen) von - nach +. Innerhab eines Diagramms wird nicht gemischt! Genau durch diese einheitliche Wahl entscheidet sich ob es ein Verbraucher- oder Erzeugerpfeilsytem ist. Was du machst ist: Ich male an die Dinge die ich für Verbraucher halte, ungeachtet ob die Spule gerade als Verbraucher oder Erzeuger fungiert, die Pfeile irgendwie so dran, daß sie gleichsinnig sind, ungeachtet ob ich innerhalb eines Diagramms irgendwie abwechselnd mal positve und mal negative Spannungen mit ein und der selben Pfeilrichung repräsentiere. Und bevor Du wieder sagst, daß daß Buch und alle anderen sich irren und nur Du richtig liegst, überprüfe zuerst die Polaritäten der Pfeile. Du hast doch selber drangeschrieben daß der eine Pfeil für positive Spannung (+5V) und der andere Pfeil für negative Spannug (-5) steht.
Ersetzt man nun korrigierend den geöffnete Schalter durch einen Widerstand, so wird der Strom gebremst und fällt ab. Das Bild bliebe dann ein Erzeugersystem, aber die Spule wechselt vom Verbraucher zum Erzeuger weil die den Strom trotz Bremse (Widerstand) weitertreibt und der fallende Strom eine entsprechend polarisierte Spannung induziert. Die Polarität hast du da schon korrekt eingezeichnet, aber der Spannungspfeil hat dann analog zum Pfeil in der Spannungsquelle von - nach + zu verlaufen. Folglich haben die Pfeile an der Spule im Erzeugersystem in dieser Situatition (untere Skizze) gleichsinnig zu liegen und weisen somit die Spule als Erzeuger im Erzeugersystem aus. Genau das macht auch der Autor des Buches!
Carsten R. schrieb: > Nicht die Gleichsinnigkeit der Pfeile entscheidet ob es ein > Verbrauchersystem ist Hast du den Wikipedia Text mal gelesen? GERADE die entscheidet. WEIL wenn Pfeile entgegengesetzt am Verbraucher: Erzeugersystem!!!!! Wenn gleichgerichtet am Verbraucher Verbrauchersystem!!! Soll ich noch mal für dich den Wikipediatext rezitieren? Mach ich gerne: > Zeigen die Pfeile von Strom und Spannung an einem "Verbaucher", also >einem Zweipol (Widerstand, Spule, …), der elektrische Leistung aufnimmt, >in dieselbe Richtung, handelt es sich um Verbraucherzählpfeilsystem. Beim Erzeugersystem *d.h* entgegengesetzt am Verbraucher, steht auch in Wikipedia. Himmel Arsch und Zwirn nochmal... Und ja leider wird die Spule als Verbraucher definiert. *passives Bauelement* Steht sogar im Wikipediatext das sie ein Verbraucher ist und bleibt... du bringst mich grad echt zur verzweiflung. Es heißt nicht ohne Grund Bezugssystem!!!! Man bezieht sich aber immer auf Masse!!! Die wird Herr Gott noch mal nicht ohne Grund eingezeichnet... Aber du weist natürlich alles besser. Es gibt zwar 3 Quellen die deinen Aussagen entgegensprechen: Wikipedia, Elektronik-Kompendium, Aussage der anderen Poster. Aber du weist es natürlich besser! Es sagt zwar Wikipedia und Elektronik-Kompendium die Induktionsspannung ist positiv, aber du behauptest natürlich sie wäre negativ...
Carsten R. schrieb: > Immer und immer wieder der gleiche Fehler. Kein stromkreis, keine > Stromfluß, Keine Stromflußänderung, keine Induktionsspannung Immer und immer wieder der gleiche Fehler. Kein stromkreis, keine Stromfluß, Keine Stromflußänderung, keine Induktionsspannung FAAAAAALLLLSCH! kein Stromfluss heißt 1. nicht das keine Änderung stattfindet, hast du vorhin selbst mit der Ableitung bewiesen (Spannung kann Sprunghaft steigen, strom nicht) 2. Der Autor hat selber einen Strom fließen lassen in seiner Abbildung. Und selbst dort kommt kein Strom einfach so zum erliegen sondern er fällt und ist net erst 2 A und dann auf einmal 0A ohne änderung, sonst könnte man net wirklich ne Funktion und daher auch ne Ableitung der Zeit draus bilden.
Seb schrieb: > Carsten R. schrieb: >> Immer und immer wieder der gleiche Fehler. Kein stromkreis, keine >> Stromfluß, Keine Stromflußänderung, keine Induktionsspannung > > Immer und immer wieder der gleiche Fehler. Kein stromkreis, keine > Stromfluß, Keine Stromflußänderung, keine Induktionsspannung > > FAAAAAALLLLSCH! kein Stromfluss heißt 1. nicht das keine Änderung > stattfindet, hast du vorhin selbst mit der Ableitung bewiesen (Spannung > kann Sprunghaft steigen, strom nicht) > > 2. Der Autor hat selber einen Strom fließen lassen in seiner Abbildung. > Und selbst dort kommt kein Strom einfach so zum erliegen sondern er > fällt und ist net erst 2 A und dann auf einmal 0A ohne änderung, sonst > könnte man net wirklich ne Funktion und daher auch ne Ableitung der Zeit > draus bilden. Und wenns dich glücklich macht schalte einen Verbraucher zur Spule... der Stromfluss geht dann immer noch in die selbe Richtung, wärhend sich die Spannung umgerichtet hat. Und um in deiner Logik mal weiter zu gehen, zeichne mal alle Pfeile in Richtung technischer Stromrichtung, welches System hast du dann noch?! Gar keins, weil die Pfeile dann immer gleichsinnig wären und die Definition, ja Wikipedia ist, das die Pfeile aber am Verbraucher (und nur am Verbraucher) gleichsinnig bei einem Verbrauchersystem wären. Mit deiner Argumentation wäre dann die Batterie auf einmal auch ein Verbraucher.
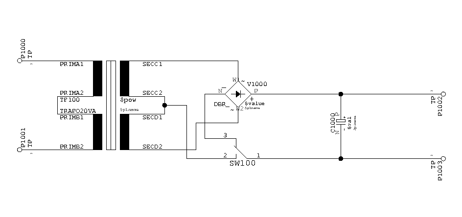
Um mal die korrektheit vom Autor dargestellten Zeichnungen zu untermauern, mal hier ein Bild von einem Kondensatornetzteil, wie der Autor sich das Vorstellt. Der Kurzschluss im Brückengeleichrichter ist auch korrekt?! :)
@Seb um 18:42 Uhr: Ob nun 4 Dioden, oder nur eine kurzgeschlossen sind, https://www.mikrocontroller.net/attachment/36658/gleichrichter.png ist doch egal. ;-)
U. B. schrieb: > @Seb um 18:42 Uhr: > > Ob nun 4 Dioden, oder nur eine kurzgeschlossen sind, > > https://www.mikrocontroller.net/attachment/36658/g... > > ist doch egal. ;-) wem ist den dieser Schaltplan ? Den Kurzschluss hab ich in dem Plan noch nicht gefunden...? wo? oO
Irgendwie lagen wir alle falsch. Seb schrieb: > Hast du den Wikipedia Text mal gelesen? Ja habe ich, sonst hätten wir nicht die exakt selben Stelle Zitiert ;-) Daran hätten wir beide merken können daß der Text mehrdeutig ist. Seb schrieb: > Es sagt zwar Wikipedia und Elektronik-Kompendium die Induktionsspannung > ist positiv, aber du behauptest natürlich sie wäre negativ... Nein das habe ich nicht. Und weder Wiki noch Elekktronik-Kompendium behaupten daß die Induktionsspannung immer positiv ist. Seb schrieb: > U_L ist die Selbstinduktionsspannung der Spule. > also f(U_L) = L * di / dt Das ist eine Ableitung! Die kann positiv sein oder auch negativ, je nachdem in welche Richtung der Strom sich ändert. Ich schrieb immer sie ist proportional zur Stromflußänderung. Sie ist positiv bei steigendem Strom und negativ bei fallendem Strom. Das hast du auch so in Deinem Diagramm drin und dem habe ich nicht widersprochen sondern zugestimmt. Ich schrieb die Spannug wirkt der Ursache der Änderung entgegen. Das bedeutet nicht, daß sie negativ ist, nur ist sie je nach Zählart entweder immer positiv oder immer negativ (invers) zu werten. Auch wenn das Thema Zählpfeilsystem erst wesentlich später aufkam, so findet man genau das auch dort wieder. Und nun kommt es wo es hakt, da wir mehrfach die Fragestellung angepaßt haben. Wie herum die induzierte Spannung an der Spule anliegt, ist uns beiden klar. Das sie der Ursache entgegen wirkt, da stimmen wir auch überein. Jetzt geht es nur noch darum wie wir das zusammenrechnen. Da gibt es mehrere Methoden. Hauptsache die Methode ist in sich konsistent. Welche man nimmt ist zuvor zu vereinbaren. Das es ein Erzeugerzählpfeilsystem werden soll kam erst ganz zum Schluß heraus. Andere Methoden funktionieren aber auch. Daher reden wir aneinander vorbei. Die Ursprungsfrage war Seb schrieb: > Ich glaube das die Bepfeilung auf diesem Bild nicht stimmt, da > eigentlich eine negative Selbstindukationsspannung bei der Stromabnahme > entstehen müsste und nicht wie hier im Buch eingezeichnet eine positive. Die Frage ist in sich schon falsch. Im Buch ist die Polung an der Spule für fallend und steigent korrekt mit + und - eingezeichnet. Bezöge sich die Frage allerdings auf die Graphen, so ergäbe auch auch das keinen Sinn. Die Graphen sind beide invertiert dargetellt, weil sie negativ/invertiert gewertet werden. Diese Zählart paßt zu "die Selbstinduktion stellt sich der Ursache der Stromänderung entgegen". Wenn einem diese Zählart nicht zusagt, kann man beide Graphen umdrehen. Das geht auch. Das wäre das andere Zählsystem. Was nicht geht, ist nur nur den einen Graphen als zu invertiert zu monieren. So wie es ist, ist es in sich konsistent. Diese Inkosistenz innerhalb der Frage, die permanenten Verwechselungen zwischen Strom und Stromänderungen in Bezug auf die Induktionsspannung, warum die Spannung springen kann ohne daß der Strom springt und weitere grundlegende Fehler ließen auf ein fehlendes Grundverständnis schließen und schoben die Diskussion in eine andere Richtung. Ob der Pfeil richtig herum steht hat damit zu tun was er repräsentieren soll. Die Spannung oder die Meß/Zählrichtung? Ist es ein zählpfeil oder ein Spannugpfeil. Zählpfeile wären üblicher. Aber was der Author meint läßt sich ohne das restliche Buch nicht klären. Wenn es ein Erzeugerpfeilsystem sein soll, dann wäre der untere Pfeil tatsächlich umzukehren. Aber wo steht was es sein soll? Hat der Autor auch sonst überall nur Erzeugerpfeilsysteme verwendet? Der Rest, also die physikalischen Zusammenhänge und Vorzeichen sind richtig. Also um über die Pfeilrichtung zu beurteilen bedarf ers einer vereinbarung/Ankündigung was gemeint sein soll. Ohne diesen Kontext wa der Pfeil bedeuten soll kann ich ihn beliebig herum malen. Die unsaubere und völlig überfrachtete Wiki-Definition ist wirklich arg mißverständlich und weder eindeutig noch wohl definiert. Daher erlaubt sie mehrere lesarten. Sie definiert aber nicht eine einzelne Lesart als eindeutig Richtige. An der Stelle lag zum Schluß mein Fehler. Der Teil vor den Zählpfeilsystemen bleibt davon unberührt. Aber mal ehrlich, was ist das auch für ein Mist: "Zeigen die Pfeile von Strom und Spannung an einem "Verbaucher", also einem Zweipol (Widerstand, Spule, …), der elektrische Leistung aufnimmt, in dieselbe Richtung, handelt es sich um Verbraucherzählpfeilsystem." Wozu diese schwachsinnige Einschränkung? Man kann es lesen als "Verbraucher".... der elektrische Leistung aufnimmt oder aber als implizite Definition eines Verbrauchers als elektrische Leistung aufnehmender Zweipol. So oder so wird die Definition des Verbraucherzählpfeilsystems auf "Orte" die elktrische Leistung aufnehmen eingeschränkt. Die Pfeilung an "Verbrauchern" die elektrische Leistung abgeben, z.B. Spulen die sich entladen, ist undefiniert. Mehr sogar. Die spezielle Einschränkung auf die Komponenten welche elektrische Leistung aufnehmen suggeriert, daß die Pfeilung an den anderen Zweipolen nicht gleichsinnig ist. Genau genommen wäre jedes noch so unsinnige Pfeilsystem welches nur die Bedingungerfüllen muß, daß die elektrische Leistung aufnehmenden Zweipole eine gleichsinnig Pfeilung aufweisen müssen, ein Verbraucherzählpfeilsystem. Über die Pfeilung an Erzeugern wird dort genau genommen gar nichts gesagt. Es wird lediglich gesagt ob die Leistung dor positiv oder negativ zu werten ist. Wir bezogen uns auf den selben Text der offensichtlich äußert ungenau ist. Die Physikalischen Zusammenhänge sind sowohl im Buch als auch in meinen Ausführungen korrekt. Lediglich die Notation ist fraglich im Buch, da ungefiniert. Meine Auffassung der Zählweise ist inkorrekt, dafür sind bei dir mhrmals de Physikalischen Zusammenhänge verkehrt. Mir ging es um die Physik und dir um die Notatiosnorm.
Seb schrieb: > Um mal die korrektheit vom Autor dargestellten Zeichnungen zu > untermauern, mal hier ein Bild von einem Kondensatornetzteil, wie der > Autor sich das Vorstellt. Der Kurzschluss im Brückengeleichrichter ist > auch korrekt?! :) LOL. Die durchgehende Kurzschlußleitung quer durch den Gleichrichter ist ja süß. Da hat er wirklich beim Layout gepennt.
Carsten R. schrieb: > Irgendwie lagen wir alle falsch. > > Seb schrieb: >> Hast du den Wikipedia Text mal gelesen? > > Ja habe ich, sonst hätten wir nicht die exakt selben Stelle Zitiert ;-) > Daran hätten wir beide merken können daß der Text mehrdeutig ist. > > Seb schrieb: >> Es sagt zwar Wikipedia und Elektronik-Kompendium die Induktionsspannung >> ist positiv, aber du behauptest natürlich sie wäre negativ... > > Nein das habe ich nicht. Und weder Wiki noch Elekktronik-Kompendium > behaupten daß die Induktionsspannung immer positiv ist. > > Seb schrieb: >> U_L ist die Selbstinduktionsspannung der Spule. >> also f(U_L) = L * di / dt > > Das ist eine Ableitung! Die kann positiv sein oder auch negativ, je > nachdem in welche Richtung der Strom sich ändert. Ich > > schrieb immer sie ist proportional zur Stromflußänderung. Sie ist > positiv bei steigendem Strom und negativ bei fallendem > > Strom. Das hast du auch so in Deinem Diagramm drin und dem habe ich > nicht widersprochen sondern zugestimmt. Ich schrieb die > > Spannug wirkt der Ursache der Änderung entgegen. Das bedeutet nicht, daß > sie negativ ist, nur ist sie je nach Zählart > > entweder immer positiv oder immer negativ (invers) zu werten. Auch wenn > das Thema Zählpfeilsystem erst wesentlich später > > aufkam, so findet man genau das auch dort wieder. Wie meinst du das mit dem immer? Es kommt doch darauf an, in welche Richtung man den Pfeil zeichnet. Als Beispiel an einer Spannungsquelle:
1 | +---- |
2 | | ↑ | |
3 | + | -5V | 5V |
4 | - | ↓ |
5 | | |
6 | | |
7 | GND |
Aber wenn ich jetzt zum Beispiel zwei Spannungsquellen habe:
1 | 5V -5V |
2 | +-----R-----+ |
3 | | | | | |
4 | + | +5V - | -5V |
5 | - ↓ + ↓ |
6 | | | |
7 | +-----------+ |
8 | 0V |
Oder liege ich da so falsch?! Und wegen der Induktionsspannung:
Das ist die Formel auf Wikipedia, und wenn man jetzt i nicht negativ ansieht, ist die Spannung positiv. Und d'(t) wird auch nicht negativ, das wäre etwas merkwürdig. Und der Autor gibt das Gegenteil an:
Seb schrieb: > Wie meinst du das mit dem immer? Es kommt doch darauf an, in welche > Richtung man den Pfeil zeichnet. Als Beispiel an einer Spannungsquelle: Welches immer meinst Du? In dem Zitat sind 3 davon :) Ich vermute Carsten R. schrieb: > . Das bedeutet nicht, daß > sie negativ ist, nur ist sie je nach Zählart > > entweder immer positiv oder immer negativ (invers) zu werten. Genau. Es kommt darauf an wie herum die Zählpfeile sind, wenn man Zählpfeile benutzt. Entweder man benutzt Zählpfeile und wertet die Spannung in abhängigkeit zu den Zählpfeilen. Da die Zählprfeile für Spannung eine einheitliche richtung haben, entweder Erzeuger- oder Verbrauchersystem, wertet man entweder immer alle Spannungen positiv oder alle Spannungen negativ. Oder man malt mittels Speile die Spannung selbst ein. Di sind dann natürlich nicht eingeitlich gerichtet sondern orientieren sich an der Polarität der Spannung am Bauteil. Seb schrieb: > Und d'(t) wird auch nicht negativ, > das wäre etwas merkwürdig. Nein, das wäre überhaubt nicht merkwürdig. Die Ableitung ist positiv bei zunehmendem Strom. Sie ist negativ bei abnehmendem Strom. Ein positiver Strom kann stärker werden/ intensiver oder auch schwächer.
Carsten R. schrieb: > Seb schrieb: >> Und d'(t) wird auch nicht negativ, >> das wäre etwas merkwürdig. > > Nein, das wäre überhaubt nicht merkwürdig. Die Ableitung ist positiv bei > zunehmendem Strom. Sie ist negativ bei abnehmendem Strom. Ein positiver > Strom kann stärker werden/ intensiver oder auch schwächer. Sorry, ich habe mich falsch ausgedrückt:
Meine ich damit, die Zeit läuft vorwärts nicht Rückwärts :) Ich habe gerade eben Delta t mit der Ableitung gleichgesetzt das natürlich murks dann. > Seb schrieb: >> Wie meinst du das mit dem immer? Es kommt doch darauf an, in welche >> Richtung man den Pfeil zeichnet. Als Beispiel an einer Spannungsquelle: > > Welches immer meinst Du? In dem Zitat sind 3 davon :) > > Ich vermute > > Carsten R. schrieb: >> . Das bedeutet nicht, daß >> sie negativ ist, nur ist sie je nach Zählart >> >> entweder immer positiv oder immer negativ (invers) zu werten. > > Genau. Es kommt darauf an wie herum die Zählpfeile sind, wenn man > Zählpfeile benutzt. > > Entweder man benutzt Zählpfeile und wertet die Spannung in abhängigkeit > zu den Zählpfeilen. Da die Zählprfeile für Spannung eine einheitliche > richtung haben, entweder Erzeuger- oder Verbrauchersystem, wertet man > entweder immer alle Spannungen positiv oder alle Spannungen negativ. > > Oder man malt mittels Speile die Spannung selbst ein. Di sind dann > natürlich nicht eingeitlich gerichtet sondern orientieren sich an der > Polarität der Spannung am Bauteil. > heißt das, das Beispiel hier ist falsch?!: 5V -5V +-----R-----+ | | | | ↑ + | +5V - | -5V ( | + 5V) - ↓ + ↓ | | | +-----------+ 0V Ich habe hier die Spannungen betrachtet, Einheitlicher wäre wahrscheinlich der Pfeil, denn ich jetzt in Klammern geschrieben hab. Damit wäre ich dann nämlcih im Verbraucher System, und das anderer ist iwi eher nen Mischmasch.
Sorry. Neulich war die Zeit zu knapp das Beispiel in die Frage einzubeziehen. Ich nehme an das R ist ein Widerstand. Wir haben also 3 Bauteile. Zwei in Reihe geschaltete "Batterien". Die Masse hast Du zwischen die Batterien definiert. Dann würde ich das umsortieren. Das sollte übersichtlicher sein, auch wenn dabei die Komponenten eigentlich nur entlang der Leitung verschoben werden. +--------->--------------+ | | | + | | B | 5v | - ↓ | | | ↑ ↓ | | | | + GND (0V) R | 10V | | | ↓ + | | B | 5V | - ↓ | | | +---------<--------------+ Die 0V habe ich daher in Klammern gesetzt, weil in deiner Skizze die 0 Volt unten und die 5 und -5 Volt Pegel bezeichnen, während die 5 und -5 an den Pfeilen eine andere Funktion haben. Sie sind nur Skalare (siehe unten). Ich habe auch noch Zählpfeile für den Strom hinzugefügt, weil erst beide zusammen ihre volle Bedeutung entfalten. Das fehlt bei Dir. Ich setze daher mal bei Dir ein Bezugspfeil für den Strom im Uhrzeigersinn voraus. Dann ist die Version mit dem Pfeil in Klammern richtig und die Version daneben mit den -5V kein Verbraucherzählpfeilsystem, weil die Zählpfeile an der einen Quelle gleichsinnig und an der anderen gegensinnig sind. Auch wenn es rechnerisch dasselbe ist (siehe Vektorrechnung unten). Genau diese Umrechnung hat auch der Author gemacht. Das ist Physikalisch korrekt. Ob es formell korrekt ist, entscheidet sich daran ob es ein Zählpfeilsystem sein soll oder etwas anderes. Entscheidend ist, ob und wie es im Buch definiert ist. Im Prinzip läuft das Ganze auf einfache, teilweise sogar nur eindimensionale, Vektorrechnung hinaus. Die Zählpfeile / Größen sind die Vektoren und die "Volt- bzw Amperezahlen" sind die Skalare. Um den Kreis zu schließen muß ich mit der Spannung immer wieder bei GND "dem Ursprung 0" rauskommen oder wie ich meinen Startpunkt auch immer nennen mag. Er muß auch nicht auf Erdniveau liegen. Ein Vorzeichenwechsel im Skalar entspricht dabei einer Richtungsumkehr des Zählpfeils. Alterativ kann man auch das Skalar belassen und nur den Zählpfeil umdrehen. Es gilt also: sei a eine beliebige reelle Zahl, so gilt: -a * ↓ = a * ↑. Nun kann man auf 2 Arten Rechnen. Entweder die Summe der positiven Spannungszählpfeile muß der Summe der negativen / umgedrehten Spannungszählpfeilen entsprechen oder, wenn alle Spannungszählpfeile entlang eines Umlaufes einer Masche in gleicher Richtung liegen, muß die Summe über die Skalare Null sein. Warum so kompliziert? Ist es gar nicht. Es ist einfache allgemeine Vektorrechnung und wir sind das ganze lästige Hickhack um die Wischi-waschi-Definitionen los. Denn eigentlich muß immer ganz genau dran stehen was die Pfeile bedeuten sollen. In der Gummizählpfeildefinition a la Wiki lief es ja auf gleichsinnig vs gegensinnig hinaus. Wenn wir den Strom ein einer Laufrichtung Zählen, läuft es darauf hinaus, daß sich die Zählpfeile bei "Verbrauchern" vs "Erzeugern" umdrehen. Und genau deshalb steht bei dem einen für die Induktionsspannung U die Formel U=L*i'(t) und bei dem anderen U=-L*i'(t). Der eine verwendet das eine Zählsystem, der andere das andere Zählsystem (umgekehrte Pfeile) und den nächste verwendet keine Zählpfeile, sondern hat das Skalar schon (teilweise) oder auch nur das Vorzeichen in dem Vektor/Pfeil mit drin und meint damit die Spannung in eine bestimmte bestimmte Richtung. Und schon hat man Chaos, wenn es nicht dran steht. Wenn man das ganze allerdings als Vektorrechnung betrachtet, braucht man sich nur noch um die Zusammenhänge kümmern. Wenn man dann das eine oder andere Zählsystem aufmalen soll, braucht man dann nur noch die Pfeile passend zu drehen und jedesmal beim Drehen das Vorzeichen des Skalars zu negieren/invertieren. Trotzdem, und das muß betont werden, ist weder
positiv, noch
negativ Denn bei positiven
kann
mal positiv und mal negativ sein, je nachdem ob der Strom zunimmt oder abnimmt.
U. B. schrieb: > bei negativem ∆t auch ... ;-) Stimmt auch wieder. summt nun die Melodie von "turn back time" von Cher vor sich hin. Oh nein, ich hab nun einen Ohrurm. Und es ist doch von Aqua was ich höre, auch wenn Cher einen ähnlich lautenden Song hat. ;-)
Bitte melde dich an um einen Beitrag zu schreiben. Anmeldung ist kostenlos und dauert nur eine Minute.
Bestehender Account
Schon ein Account bei Google/GoogleMail? Keine Anmeldung erforderlich!
Mit Google-Account einloggen
Mit Google-Account einloggen
Noch kein Account? Hier anmelden.








