Hallo, Ich versuche mich z.Zt. mit LTspice anzufreunden. Dazu habe ich eine Schaltung in mehreren Schritten aufgebaut und zwischendurch immer getestet. Es lief auch alles ganz gut (abgesehen von lösbaren Problemen), aber jetzt hänge ich fest. Die letzte Simulation wurde abgebrochen mit einer Fehlermeldung, daß eine .lib nicht gefunden wird. Ich weiß aber gar nicht, daß ich diese lib eingebunden hätte und was sie beinhalten soll. Ich habe daher eine Möglichkeit gesucht diesen Bezug in der netlist wieder zu löschen. Leider ohne Erfolg. Kann jemand helfen? Gruß Bruno
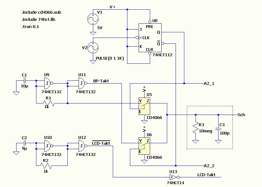
Du hast das "Problem" in dein Symbol 74HC112.asy als Attribut eingetragen. Warum verwendest du nicht die 74HCT-Symbole? Ich habe dir mal dein Beispiel so gerichtet wie du es prinzipiell auch machen solltest. Am besten immer die jeweils benötigten Symbole und Modelle in den Ordner des Schaltplans kopieren. Wichtig: Deine Design-Ordner auf keinen Fall unter C:\Programme anlegen!
Nachtrag: Als Backplane-Ansteuerung sind 50% Tastverhältnis gefragt. Das hat deine Schaltung nicht. Warum Analogschalter statt EXOR-Gatter?
> Du hast das "Problem" in dein Symbol 74HC112.asy als Attribut > eingetragen. > Warum verwendest du nicht die 74HCT-Symbole? Herzlichen Dank für die super Info. Du darfst mich noch nicht so genau fragen warum ich in LTspice etwas mache oder nicht mache:-) Noch bin ich froh überhaupt etwas zum Laufen zu bringen. > Nachtrag: Als Backplane-Ansteuerung sind 50% Tastverhältnis gefragt. Das > hat deine Schaltung nicht. Warum Analogschalter statt EXOR-Gatter? Diese Schaltung habe ich vor vielen Jahren nach Anleitung gebaut (sie funktioniert auch!) und jetzt wollte ich mir die Signale etwas näher ansehen. Gruß Bruno
Hast du wirklich HCT132 benutzt statt HC132? Ich denke mit dem 74HC132 wird das Tastverhältnis eher 50% sein.
Die Schaltung ist schon so alt, daß ich generell keine HC oder HCT benutzt habe, sondern einfache 74xx. Dafür habe ich aber keine libs gefunden.
Ich hab dir mal ein Beispiel mit den digitalen Bauteilen von LTspice gemacht. Diese sind im Ordner [Digital]. Per Default ist das 0V/1V Logik. Um die Pegel zu verstellen, rechter Mausklick auf das platzierte Bauteil und dann die Parameter im Dialogfenster einstellen. Vorteil: Diese eingebauten Bauteile sind um Faktoren schneller in der Simulation als die aus der 74HCT.lib.
Man sollte vielleicht noch anfügen, dass man den Parameter Td auf einen Wert >0 stellen sollte, zumindest wenn eine Rückkopplung drin ist. Sonst simuliert das nicht.
Danke für die Infos! Gibt es für LTspice auch libs für Zähler ICs (4518, 4543, etc.)?
@Bruno, Nein, aber D-FF. SR-FF, EXOR, (N)AND, (N)OR, EX(N)OR, Schmitt gibt es im Ordner [Digital]. Mit diesen Grundbausteinen lässt sich jede digitale Schaltung nachbauen. Genau diese Grundbausteine wurden in der HCT-Lib (die übrigens ich gemacht habe) verwendet. Wenn du jetzt einen bestimmten Baustein haben willst, dann schau im Datenblatt wie der aufgebaut ist und bilde ihn mit den Grundbausteinen nach.
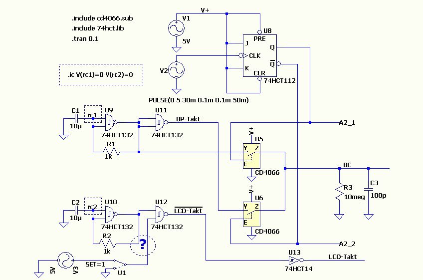
@Helmut, ich habe wieder ein Problem, u. z. habe ich Deinen Schaltungsaufbau benutzt und entsprechend meiner Originalschaltung den zweiten Input-Pin von U12 mit einem Schalter verbunden, der wahlweise zu 5V, bzw. zu GND führt. Dabei gibt mir die Simulation die Fehlermeldung: Time step too small..... Was ist jetzt wieder falsch?
Ich habe die Cs der Oszillatoren auf 0V gesetzt. Schau dir auch mal den Kurzschluss beim ? in deiner Schaltung an. .ic V(rc1)=0 V(rc2)=0
> Ich habe die Cs der Oszillatoren auf 0V gesetzt. Was bedeutet das genau? >Schau dir auch mal den Kurzschluss beim ? in deiner Schaltung an. Die Verbindung hatte ich nur zum Testen eingesetzt.
Ich habe dem Simulator gesagt, dass er sich da bei der Suche des Arbeitspunktes aller Spannungen gar nicht abmühen soll sondern die beiden mit 0V starten soll. ic steht für initial condition. .ic V(rc1)=0 V(rc2)=0
Bitte melde dich an um einen Beitrag zu schreiben. Anmeldung ist kostenlos und dauert nur eine Minute.
Bestehender Account
Schon ein Account bei Google/GoogleMail? Keine Anmeldung erforderlich!
Mit Google-Account einloggen
Mit Google-Account einloggen
Noch kein Account? Hier anmelden.



