Hallo! Da es ja nun auch bei Pollin die Zählrohre gibt, dachte ich mir ich bau mir auch mal einen Geiger-Müller-Zähler, wobei ich schon auf mein erstes Problem gestoßen bin. Ich habe mir den Bausatz von Pollin angesehen, und da ich mehr Ahnung von µC/Programmierung und Co habe habe ich mir gedacht: Den Part für die Erzeugung der 400 V für das Zählrohr guck ich mir einfach ab :) Gedacht getan. Habe die Schaltung exakt wie in der Pollin Doku aufgebaut (vgl. Seite 6), doch leider erhalte ich am Ausgang keine ~400 V sondern mein Labornetzteil geht in die Strombegrenzung. Das äußert sich so: Ich drehe die Spannung am Netzteil langsam hoch, wobei bei kleinen Spannungen erstmal nicht viel passiert bzw. der Strom nur wenige mA erreicht. Bei etwa 5 V steigt der Strom dann rapide an (200 mA bei 5,4 V) und bei etwas mehr Spannung dann exponentiell mehr. Warm bzw. sehr schnell heiß werden das IC, der MOSFET und der 0,22 Ohm Widerstand. Dass diese Bauteile mittlerweile kaputt sind kann ausgeschlossen werden, da ich jeweils 10 habe und die bereits ab und an ausgewechselt habe. Immer das selbe Phänomen. Im Anhang findet Ihr "meine" Schaltung aus Eagle und den dazugehörigen Stromlaufplan. Mich würde nun interessieren, ob ich den Wald vor lauter Bäumen nicht mehr sehe und beim "Abmalen" einen Fehler gemacht habe. Vielleicht sieht ja einer was oder hat eine Idee. Wenn das zu nichts führt, kann ich auch nochmal ein Foto von meiner Platine nachreichen. Habe zwischen Stromlaufplan und der Platine allerdings schon hundert mal verglichen und quasi jede Leitung auf Kurzschlüsse zu den Nachbarleitungen durchgeklingelt. Hab einfach keine weitere Idee mehr ... Vielen Dank für Eure Mühe und Hilfe! :)
Hier ist nochmal ein Export der Platine mit den Bauteilnamen dran.. ist wahrscheinlich praktischer ;)
Achso wenn ich den MOSFET aus der Schaltung entferne, erhalte ich keinen so großen Strom. Weiss nicht, ob diese Info hilft ...
Die Schaltung ist ok, L1 muss natürlich die 1.5A ohne Sättigung auch aushalten, die pro Impuls maximal durchfliessen. Deine Platine ist wahrlich nicht ideal, aber bei 25kHz sollte sie nicht die Ursache des Problems sein. Vielleicht ein 47uF Elko direkt von S des MOSFET zu Pin7 des IC.
MaWin schrieb: > Die Schaltung ist ok, L1 muss natürlich die 1.5A ohne Sättigung auch > aushalten, die pro Impuls maximal durchfliessen. > > Deine Platine ist wahrlich nicht ideal, aber bei 25kHz sollte sie nicht > die Ursache des Problems sein. Vielleicht ein 47uF Elko direkt von S des > MOSFET zu Pin7 des IC. Die 1,5 A hält die Induktivität aus. Der Elko hat leider nichts genützt :-/
@ Jonas (Gast) >Achso wenn ich den MOSFET aus der Schaltung entferne, erhalte ich keinen >so großen Strom. Weiss nicht, ob diese Info hilft ... Drain und Source vertauscht?
Ne leider nicht. Wenn ivh drain und source einfach mal auswechsel wirds nich viel schlimmer. Dann fließt schon 1A bei 1V:(
Jonas schrieb: > Ich drehe die Spannung am Netzteil langsam hoch, wobei bei kleinen > Spannungen erstmal nicht viel passiert bzw. der Strom nur wenige mA > erreicht. Bei etwa 5 V steigt der Strom dann rapide an (200 mA bei 5,4 > V) und bei etwas mehr Spannung dann exponentiell mehr. Bei manchen Schaltreglern darf man die Spannung nicht langsam hochdrehen. Beim Boost-Converter ist der Eingangsstrom bei niedriger Eingangsspannung am größten. Wenn dann dein Netzteil den Strom begrenzt, kann die Spannung nicht weiter ansteigen und der Wandler bleibt in diesem ungünstigen Punkt "gefangen". Versuch mal, das Netzgerät von Anfang an auf die Nenn-Eingangsspannung einzustellen, Strombegrenzung relativ weit aufdrehen, und dann erst die Schaltung anzuschließen. Natürlich erst mal nur kurz, ca. 1/2 Sekunde und beobachte, ob dann das Problem immer noch da ist.
Hast Du eine Last auf der HV-Seite dran?
Johannes E. schrieb: > Versuch mal, das Netzgerät von Anfang an auf die Nenn-Eingangsspannung > einzustellen, Strombegrenzung relativ weit aufdrehen, und dann erst die > Schaltung anzuschließen. > > Natürlich erst mal nur kurz, ca. 1/2 Sekunde und beobachte, ob dann das > Problem immer noch da ist. Danke für den Tip, aber leider hat das auch nicht funktioniert.
rcc schrieb: > Hast Du eine Last auf der HV-Seite dran? Ja, 1 MOhm (Oszilloskop ohne Tastkopf), da in der Pollin Schaltung auch so große Widerstände verwendet werden.
Ahh falscher Name, mein Bruder war hier dran ... OK also eigentlich wollte ich gar nicht so weit in die Funktionsweise dieser Schaltung einsteigen, sondern sie einfach nur benutzen. Mir scheint als müsste ich nun doch mal recherchieren und simulieren. Kann mir evtl. jemand sagen (Scope hab ich zur Verfügung), was ich in der Schaltung an welchem (markantem?) Punkt messen müsste?
@ Phillip (Gast)
>Ja, 1 MOhm (Oszilloskop ohne Tastkopf),
Was soll das? Was glaubst du, wozu es Tastköpfe gibt?
Nimm einem 10:1 Tastkopf mit 10 MOhm, dann wird das vielleicht was.
@Jonas (Gast) >OK also eigentlich wollte ich gar nicht so weit in die Funktionsweise >dieser Schaltung einsteigen, sondern sie einfach nur benutzen. Dann musst dui sie 1:1 nachbauen, ohne Abweichung. >Mir scheint als müsste ich nun doch mal recherchieren und simulieren. Nein, muss man nicht. >Kann mir evtl. jemand sagen (Scope hab ich zur Verfügung), was ich in >der Schaltung an welchem (markantem?) Punkt messen müsste? An IC1 Pin 2 muss man ein PWM-Signal sehen.
Hallo Jonas, was hast Du denn für eine Induktivität? Fabrikat, Datenblatt? Ich könnte mir vorstellen das bei 330µH und 1,5A der Kern in die Sättigung geht. Wie hast Du denn die 1,5A gemessen? Ist das ein Mittelwert, gemessen mit einem Multimeter? Bei dieser Art der Spannungserhöhung kommst Du sehr schnell zu Tastverhältnissen die ziemlich hohe Stromspitzen bringen, d.h. der Kern geht dann in Sättigung. Wenn Du ein Oszi hast dann mach mal Bilder von der Gate - Ansteuerung und (mit Tastkopf!) und vom Drain. Gruss Klaus.
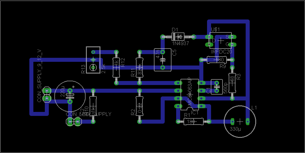
Jonas schrieb: > Warm bzw. sehr > schnell heiß werden das IC, der MOSFET und der 0,22 Ohm Widerstand. In deinem Layout ist der Pin 2 von IC1 mit L1 verbunden; das ist auf jeden Fall ein Fehler, der dieses Verhalten erklärt.
Falk Brunner schrieb: > Was soll das? Was glaubst du, wozu es Tastköpfe gibt? > > Nimm einem 10:1 Tastkopf mit 10 MOhm, dann wird das vielleicht was. Ja habe ich zuerst natürlich gemacht. War aber das selbe. Hab dann mal ohne tastkopf versucht, weil ich gedacht habe, dass die Last vielleicht größer sein muss.
Johannes E. schrieb: > In deinem Layout ist der Pin 2 von IC1 mit L1 verbunden; das ist auf > jeden Fall ein Fehler, der dieses Verhalten erklärt. YEAH! Ich glaube das ist es. Ich wusste da muss ein kleiner Fehler irgendwo im Layout sein. Das korrigier ich mal eben ...
Jonas schrieb: > Johannes E. schrieb: >> In deinem Layout ist der Pin 2 von IC1 mit L1 verbunden; das ist auf >> jeden Fall ein Fehler, der dieses Verhalten erklärt. > > YEAH! Ich glaube das ist es. Ich wusste da muss ein kleiner Fehler > irgendwo im Layout sein. Das korrigier ich mal eben ... Ja genau das wars... nun funktioniert es :) Danke für die Hilfe und für das Miträtseln :)
Jonas schrieb: > Ja genau das wars... nun funktioniert es :) > Danke für die Hilfe und für das Miträtseln :) Wäre jetzt noch interessant zu erfahren, wie so ein Fehler passieren konnte. Gibt es in Eagle keinen DRC?
@Johannes E. (cpt_nemo) >Wäre jetzt noch interessant zu erfahren, wie so ein Fehler passieren >konnte. Gibt es in Eagle keinen DRC? Aber sicher. Man muss ihn halt nur benutzen.
Bitte melde dich an um einen Beitrag zu schreiben. Anmeldung ist kostenlos und dauert nur eine Minute.
Bestehender Account
Schon ein Account bei Google/GoogleMail? Keine Anmeldung erforderlich!
Mit Google-Account einloggen
Mit Google-Account einloggen
Noch kein Account? Hier anmelden.


