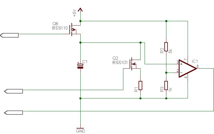
Hallo, ich möchte ein Messgerät mit PC-Anschluss bauen. Dazu ein paar Fragen: 1.Wie lässt sich eine Autorange-Funktion für Spannung(max ca.40V) und Strom(max ca.30A) am besten realisieren? 2. Für die Kondensatormessung hab ich mir die angehängte Schaltung überlegt. Kurze Beschreibung: Erst wird C1(zu messen) auf 5V über Q6 aufgeladen.Dann wird diese Verbindung abgeschaltet. Jetzt startet der Entladevorgang über Q2,R1. Dabei wird die Zeit gemessen, bis der OP den Ausgang umschaltet. Funktioniert das so? Und macht die Entladeschaltung mit Q2 überhaupt Sinn, oder sollte ich gleich nur R1 zwischen die Pole des Kondensators schalten? 3. Wie messe ich Induktivitäten. Da habe ich keinerlei Ahnung wie ich das anstellen soll. Hermann
Autorange Funktionen lassen sich idR. mit Fensterdiskriminatoren machen. Du brauchst nur einen Spannungsteiler und besagten Fensterdiskriminator... Beim Strom natürlich noch einen zusätzlichen Wiederstand zu messen des Spannungsabfalls. Die C-Messung hört sich theoretisch ja gut an, aber in der Praxis glaube ich kaum dass sich damit gute Werte erzielen lassen. Vielleicht bei Kapazitäten im µF-Bereich, darunter wohl nur sehr bedingt.. Wenn du dir mal überlegst dass bei genauen Messgeräten die Stromführenden Leitungen von den Messleitungen seperiert sind, um richtige Ergebnisse zu erzielen.. Die gängige Lösung ein LC-Messgerät aufzubauen beruht auf einer Oszillatorschaltung, wobei der Prüfling im Schwingkreis die Kapazität bzw. Induktivität ist. Ein dannach geschalteter Zähler (evtl. mit Vorteiler) ist genausogut denkbar wie ein Frequenz/Spannungs-Umsetzer..
http://www.e-online.de/sites/mes/0306093.htm ob sich das oszi allerdings durch einen MC ersetzen lässt kann ich nicht sagen zumindest ist der ansatz interessant. Zweiter nachteil man bräuchte in seinem messgerät einen abstimmbaren frequenzgenerator und die fres müsste dem MC als Berechnungsgrundlage vorliegen. Gruss Cabal
Hallo, würde die C-Messung so gehen, wenn ich nur den ungefähren Wert wissen will. Ich habe einige alte Kondensatoren rumliegen und von denen würde es mich interessieren, ob der Wert noch ungefähr stimmt. Oder kennt jemand eine praktikable Lösung für die LC-Messung? Funktionsgenerator und Oszi sind doch etwas viel Aufwand. Und was sind Fensterdiskriminatoren? (Bitte ein Bsp. Schaltung wenn möglich!) Hermann
Der MAX134 lößt zwar das Autorange-Problem teilweise aber ich wollte halt den internen ADC verwenden(schneller, genauer). Wie kann ich das machen? Und wie ist das mit der LC-Messung jetzt zu relaisieren?
Hallo Hermann, Zum implementieren von einen auto-range brauchts Du ein algoritmus. Das könntest Du (denke Ich) so machen das er immer bei das größte bereich anfängt und dann runter schaltest, wenn möglich. Die bereiche kannst Du mit widerstände(<1%), spannungsteiler und einen analog schalter machen. Du brauchst auch einen sehr genaue referenz-spannung. Die messgeschwindigkeit nicht zu hoch sein wegen störung (jitter). Wie mann einen LC messung macht weiss ich nicht. Grüße Mark. P.S. wenn Du Interresse an den MAX134 hast, Ich habe noch ein paar Da. Ich hatte mal die gleiche Idee, aber jetzt habe Ich ein Osci/logikanalyzer der es besser kann.
Den MAX134 kann ich mir auch direkt bei Maxim bestellen. Dann hast du keine Versandkosten. Und ich auch nicht. Aber das mit dem größten Bereich anfangen und dann runterschalten ist nicht so toll. Wenn ich mit 5V am eingang anfange und dann plötzlich an einen 20V-Kontakt komme ist der AVR hin! Also hat niemand ein sinnvolle Lösung? Hermann
>Wenn ich mit 5V am eingang anfange und dann plötzlich an >einen 20V-Kontakt komme ist der AVR hin! Das lässt sich durch eine ganze Reihe von Möglichkeiten verhindern. a) schnell genug den überschrittenen Meßbereich abschalten. Ein Tiefpass am Eingang machts möglich. b) notfalls externe Komparatoren für die Bereichsumschaltung verwenden c) eine S&H-Schaltung trennt Messobjekt vom Eingang d) eine Schaltung, die bei <0V; >5V den AVR trennt. U-Messung: Die Angabe 'ein Meßgerät mit PC-Anschluss' lässt nicht auf deinen Anwendungsfall schließen. Die Wahl der Methode hängt beträchtlich von der gewünschten Auflösung ab. 10-bit liefern auch schon 100mV Auflösung bei 0..40V. Mit Dioden o.ä. kann der Messbereich noch kompandiert werden. Wenn bei dir " ... einige alte [Batterien]rumliegen und von denen würde es mich interessieren, ob [es 9V oder 1.5V-Typen sind] ..." reicht Lösung d) ganz bestimmt. C-Messung: Der FET-Ansatz ist sehr fundamental :), wird aber in dieser Form nur wirklich grobe Schätzwerte liefern. Grund: der Kondensator wird weder mit einigermaßen definiertem Strom geladen, noch entladen. FETs sind keine Schalter. Wenn du aber dieses Prinzip realisieren willst, solltest du dir mal den 555-Timer-IC ansehen (die CMOS-Variante). Damit lassen sich ohne weiteres Kapazitäten über Periodendauermessung genauer als 1% messen. Schaltungen dazu gibts überall. L-Messung: Da fallen mir jetzt nur vollautomatische Brückenschaltungen ein. So lösen es jedenfalls die Präzisionsgeräte. Ein Schaltungsvorschlag dazu würde mich auch mal interessieren. Soviel dazu ... ;) Gruss, Sebastian
Bitte melde dich an um einen Beitrag zu schreiben. Anmeldung ist kostenlos und dauert nur eine Minute.
Bestehender Account
Schon ein Account bei Google/GoogleMail? Keine Anmeldung erforderlich!
Mit Google-Account einloggen
Mit Google-Account einloggen
Noch kein Account? Hier anmelden.
