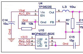
Hallo, ich entwickele derzeit ein mobiles Gerät, welches seine Anwendung in der Gesundheitsbranche finden wird. Im Projekt ist das digitales Poti MCP4023 von Microchip eingeplant. Dieser ist im Feedbackkreis eines Schaltreglers TPS6220 vorgesehen, um eine variable Ausgangsspannung zu erzeugen. Den entsprechenden Schaltplanauszug habe ich beigefügt. Leider funktioniert die Ansteuerung des MCP4023 über das „einfache“ abgespeckte SPI Protokoll nicht. Problem: Der Wiper bewegt sich nicht, ich keine den Widerstandwert des Potis nicht ändern. Dieser hängt konstant auf dem halben Widerstandwert (mein Poti ist ein 50k Typ und ich messe etwa 25k). Mehrere Messungen der Ansteuerungsignale CS und U/D und deren Timingverhalten sagen mir, dass der Mikrocontroller die Timingspezifikation des Potis laut Datenblatt erfüllt (Messungen der Ansteuerung zum inkrementieren/dekrementieren anbei). Um auszuschließen, dass vielleicht nicht doch die das Poti das Problem ist, habe ich eine kleine Lochrasterplatine mit MCP4023 und zwei Tastern aufgebaut, mit welchen ich Die CS- und U/D-Signale manuell simulieren kann. Auch hier ist es nicht möglich, den Wiper zu bewegen, wenn ich die Ansteuerungssequenz aus dem Datenblatt manuelle durchklicke. Selbst mit einem zweiten MCP4023 hatten ich keinen Erfolg. Ist der Wiper irgendwie bei einem werksneuen Poti gesperrt? Ich haben keine "high voltage" Ansteuerung im derzeitigen Design vorgesehen, so dass auch die Wiperlock Technologie nicht verwendet wird. Kennt jemand das Poti und hat damit schon einmal gearbeitet? Hat vielleicht jemand ähnliche Probleme mit dem Chip gehabt? Ich denke auch das Potis anderer Hersteller mit demselben einfachen Bus funktionieren. Hatte vielleicht jemand das Problem mit einem digitalen Poti eines anderen Herstellers und hat eine Lösung gefunden? Ich habe das Datenblatt nun mehrfach rauf und runtergelesen, leider ohne Erfolg. Über Ideen oder Ratschläge würde ich mich riesig freuen. Vielen Dank und einen schönen Tag! TX
Wenn Du mir 2 schickst, kann ich es gerne mal an das Microchip MX-Lab anschliessen und einen Dump mit dem Logicanalyzer machen.
Hallo TX, wie nahe liege ich an der Wahrheit, wenn ich annehme das du beim Erstellen der CAD Bibliothek des MCP4023 pin 2 (B = GND) und pin 4 (/CS) versehentlich falsch dem Gehäuse zugeordnet hast? P.S.: Ausgangsspannung des TPS6220 ist auch nicht >3.3V? Das wäre nicht gut für das Poti (abs. max. rating A,W,B <= VDD+0.3V).
Wusste gerade gar nicht, dass es sowas gibt. Aber deine Annahme, dass dieser Chip werksmäßig Wiper locked ist, ist falsch. Initial Factory Setting N 1Fh hex WiperLock Technology = Off
Bitte melde dich an um einen Beitrag zu schreiben. Anmeldung ist kostenlos und dauert nur eine Minute.
Bestehender Account
Schon ein Account bei Google/GoogleMail? Keine Anmeldung erforderlich!
Mit Google-Account einloggen
Mit Google-Account einloggen
Noch kein Account? Hier anmelden.


