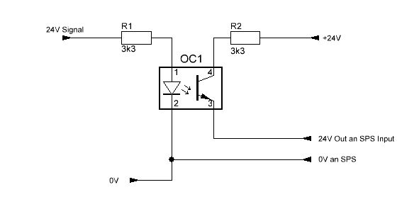
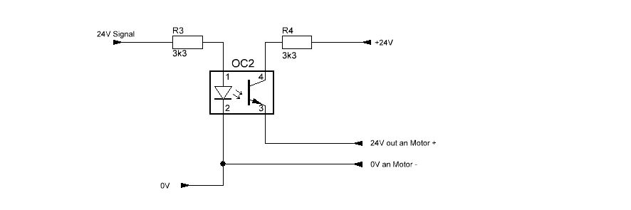
Hallo, ich habe ein anliegen. ich sollte die Schaltungen umsetzen, das ich von den Relais wegkomme. Jedoch bin ich mir nicht ganz sicher das es so durch meine umsetzungsmethode funktioniert. beim BSP2 handelt es sich noch darum, das der Motor in Ruhezustand kurzgeschlossen wird, das er aprupt stehen bleibt. Nur bei Impuls an das Relais, wird + auf den Motor geschalten. Ist es so korrekt mit der Optokoppler schaltung ? oder gibt es eine sinnvollere alternative. Die 0V sind im ganzen System die gleichen, also von der SPS oder den Signalen. Falls ich was vergessen habe zu erklären, bitte nachfragen. Danke im Voraus.
@ Andrzej M. (durasmart) >ich sollte die Schaltungen umsetzen, das ich von den Relais wegkomme. Dazu sollte man erstmal verstehen, was die aktuelle Schaltung macht. Das ist sehr diffus, was du da gemalt hast. WASS soll GENAU gemacht werden? Siehe Netiquette. >Jedoch bin ich mir nicht ganz sicher das es so durch meine >umsetzungsmethode funktioniert. >beim BSP2 handelt es sich noch darum, das der Motor in Ruhezustand >kurzgeschlossen wird, das er aprupt stehen bleibt. Was? Wer soll das verstehen? http://www.mikrocontroller.net/articles/Netiquette#Klare_Beschreibung_des_Problems >Die 0V sind im ganzen System die gleichen, also von der SPS oder den >Signalen. Dann sit ein Optokoppler sinnlos. >Falls ich was vergessen habe zu erklären, bitte nachfragen. Done.
Andrzej M. schrieb: > Ist es so korrekt mit der Optokoppler schaltung ? Du willst mit einem OK einen Motor schalten? Das wird nicht gehen. Gruss Harald
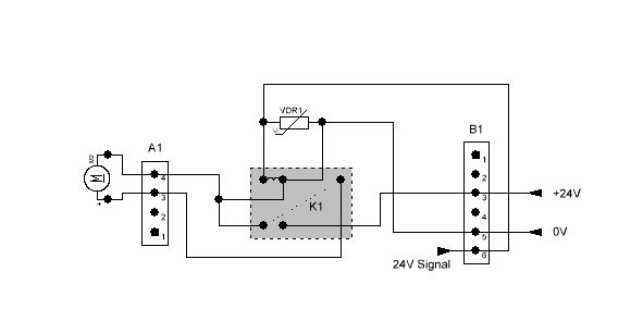
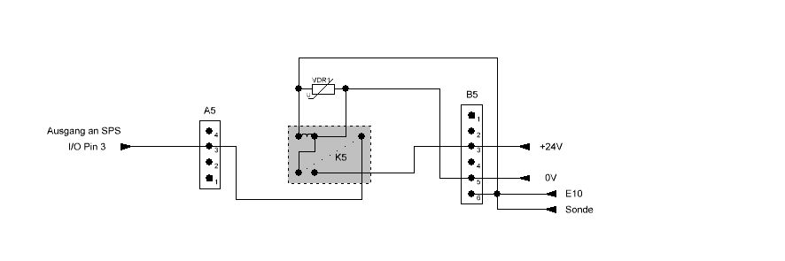
Hallo, Sorry, hab gedacht das man es daraus erkennen kann ! Bild BSP 1: OV liegt an der Relaisspule an und an dem Kontakt der im Ruhezustand geschalten ist. Dadurch liegt am A1-Pin3 0V an. Die SPS erfasst somit kein Signal. Am geschalteten Pin des Relais, liegen dauerhaft 24V an, wird nun die Sonde geschalten, wird auch das Relais angesteuert und somit liegt auf dem Ausgang A1-Pin3 = 24V an. Die Sonde gibt kein Signal mehr, somit schält das Relais auch ab. etc. bei fortlaufender Signalfolge von der Sonde. Bild BSP2: Gleiche Prinzip wie BSP1, jedoch wird ein 24V Gleichstrommotor angesteuert. Dieser liegt bei nicht geschaltetem Relais, an beiden Polen an Masse. Somit ist er Kurzgeschlossen und "Bremst" in diesem Fall. Wird nun ein Signal eingespeist und das Relais zieht an, wird der "kurzschluss" aufgehoben und es liegen 0V und 24V am Motor an, er dreht. Liegt kein Signal mehr am Eingang an, schält das Relais ab und der Motor wird "gebremst (kurschluss gesetzt). Die Signal eingänge kommen von Sonden (Näherungsschaltern). Das Problem liegt in der derzeitigen beschaltung an den Relais. Das funktioniert in dieser anwendung nicht korrekt, da das umschalten der Relais ca. 10.000 mal am Tag passiert. Jetzt soll das ganze Sinnvoll umgesetzt werden ohne Relais, daher dachte ich an Optokoppler, ist mir auch klar, das diese eher zur galvanisch getrennten schaltung benutzt werden. jedoch fällt mir nur als alternative noch Transistoren ein. Jedoch bleibt egal wie, das Problem bestehen, den Motor auf den Kurzschluss zu bekommen, das dieser Bremst. Erklärung genug ? Ich dachte halt das es ersichtlich ist aus den Schaltbildern, und diese Stammen nicht von mir, sondern sind 1:1 übernommen von dem Originalschaltplan von vor 10 Jahren. grüße
Bitte melde dich an um einen Beitrag zu schreiben. Anmeldung ist kostenlos und dauert nur eine Minute.
Bestehender Account
Schon ein Account bei Google/GoogleMail? Keine Anmeldung erforderlich!
Mit Google-Account einloggen
Mit Google-Account einloggen
Noch kein Account? Hier anmelden.



