Hallo, ich habe hier eine kleine Platine zur Ansteuerung von 2 Servos in einer Modelleisenbahn gebastelt .... Am Eingang liegen 18V AC an, zur Versorung des uC's wurde ein 7805 verwendet. Zu beginn habe ich nach dem 7805 einen stützkondensator mit 100uF verwendet, hier ist mir der Servo direkt in die Begrenzung gefahren (da ich kein Oszi zuhause habe habe ich mal mitm Multimeter gemessen und habe an VCC und GND vom tiny Wechselspannungsanteil messen können --> ich tippe auf andauerndes neustarten) daraufhin hab ich mal einen 470uF verbaut --> funktioniert fast Wenn ich nun Spannung an die Platine anliege fährt der Servo 1x auf Vollausschlag und danach funktioniert alles einwandfrei. Ich würde schwer vermuten, dass es an der Festspannungsregler-beschaltung liegt .... Wäre um jeden Tipp froh :) Gruss Tobias
Die großen Elkos gehören VOR den Spannungsregler! Du willst aus der pulsierenden Gleichspannung, die an dieser Stelle IMMER NOCH eine Wechselspannung ist, erst mal eine Gleichspannung machen, ehe dann der 7805 daraus die 5V zaubert. Wenn du dem 7805 eine Spannung fütterst, die laufend von 0 bis auf irgendwas um die 20V ansteigt und wieder abfällt, wie soll denn der da jemals stabile 5V daraus hinkriegen? Erst mal braucht der 7805 eine Gleichspannung. Und dazu brauchst du den Elko.
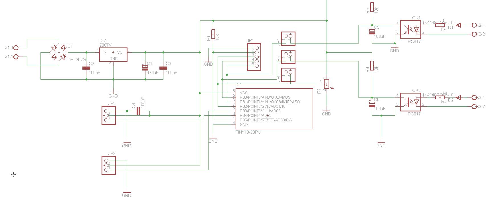
entschuldigung, falsche schaltplanversion erwischt .... so sieht das ganze aus. Habe gerade festgestellt, dass es nicht beim einschalten der Versorgungsspannung liegt sondern beim ANSCHLIEßEN des Servos. Dies wird durch begebenheit der Servoansteuerung (zu langer Puls, Prellen beim anschließen) kommen. Kann man das irgendwie verhindern?
Wo nimmst du die SPannungsversorgung der Servos her? 100µF sind ein bischen wenig, wenn Servomotoren anlaufen. Auch 470µF sind da schon recht wenig
Nimm einen 2ten Spannungsregler, der nur die Servos versorgt. Masse der beiden verbindest du, und der für den MC könnte dann sogar ein kleinerer 78L05 sein. Für die Servos siehe einen kräftigeren vor, z.b. den 78S05.
Bitte melde dich an um einen Beitrag zu schreiben. Anmeldung ist kostenlos und dauert nur eine Minute.
Bestehender Account
Schon ein Account bei Google/GoogleMail? Keine Anmeldung erforderlich!
Mit Google-Account einloggen
Mit Google-Account einloggen
Noch kein Account? Hier anmelden.


