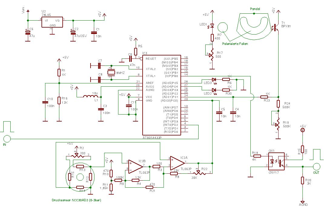
Hallo! Ich habe folgendes Problem: Die im Anhang gepostete Schaltung verwendet einen At90S4433. Zwei Sensoren (rot und blau markiert) erzeugen Spannungen, welche den AD-Wandlern des MC-ers zugeführt werden (PC0, PC1). Der Drucksensor (blau) liefert hierbei eine "glatte" Spannung, wogegen die Spannung des Neigungssensors (rot) ganz leicht schwingt. Diese Schwingung beträgt nur einige mV aber dies führt dazu, dass der Wert des AD-Wandlers hin und her läuft. zB 1.2.3.2.1.2.3.2... Soweit ich weis entsteht diese Schwingung durch den Quarz. Meine Vermutung ist, dass sich die Schwingung des Quarzes auf die Aref-Spannung des Ad-Wandlers, auf den Spannungsteiler des Neigungsmessers(rot), und/oder auf die LED1 egativ auswirken. Meine Frage wäre nun, wie ich den Neigungssensor modifizieren muss, um ihm das Schwingen auszutreiben. Danke Zoltan
Hallo Zoltan: Versuch es mal mit einem RC-Filter zwischen Uref+Vcc Siehe Anhang. MfG ThomasB
Hi thomas! Erstens Danke für den Tipp! Ich hab´s ausprobiert. Avcc mit Aref verbinden und 100 Ohm und 100nF an + und gnd. Es schwingt aber immernoch. (1.2.3.2.1.2..). Dabei habe ich aber den Spannungsteiler an Aref entferenen müssen. Die benötige ich, weil die Sensoren eine Spannung von 1 bis max 4V liefern, und ich möchte die 10 bit maximal ausnutzten (die 0..1V gehen ja schon verloren :( ) Gruß Zoltan
Hi Zoltan, bei den Widerständen R24,R25 in der Höhe von min 500KOhm fängt man sich natürlich einiges an Elektrosmog (auch Netzbrummen) ein. Versuchs mal mit nem Keramik-C ab 1nF zwischen Emitter von T1 und AGND. Damit dürfte das Problem gelöst sein. mfg wolli_r ( http://www.tec-shop.de )
Hi wolli_r, Mit dem Keramik kondensator zwischen Emitter von T1 und AGND (oder zwischen ADC1 und AGND) klappts. Dake vielmals!!!!!!! Noch eine Frage, fällt mir grad ein: Kann man auch AGND verschieben (mit Hilfe eines Spannungsteilers), zB auf 1V? Dann könnte ich, mit AREF, den AD-Wandler in dem Bereich von 1..4V für die vollen 10bit nutzen. Im Datenblatt steht zwar:.."AGND must be connected to GND".... aber praktisch wäre es allemal. Gruß Zoltan
hi, wozu hast du einen RECHNER...? du solltest per software filtern. zb 10 werte einlesen ,summieren und dann durch 10 teilen. schon hast du einen brauchbaren wert. es gibt natuerlich komplexere moeglichkeiten um mittelwerte zu berechnen. ciao
Moin Zoltan, a.) dein Aref beträgt 4,6V, nicht wie geplant 4V. (R16/(R1+R16))*5V b.) ein C (~100nF) zwischen Aref und AGND schadet nicht. c.) mir fällt auf, daß du möglicherweise nicht sauber zwischen AGND und GND trennst. (nur an einer Stelle zusammenführen; keine Schleifen; Sternverteilung). Wieso geht z.B. R20 gegen AGND? Wieso z.B. R16, C3, R19... nicht? d.) Wo ist der obligatorische 100nF-C zwischen Vcc und GND direkt am AVR? e.) belastest du den AVR-Port mit R18/OK1 nicht etwas zu stark? Zudem kann den AVR eh nicht genug Strom liefern (sourcen), wie du bräuchtest. Schließ' ihn als Senke an und gut is. -> PB0 an Pin2 des CNY17 (OK1) und Pin1 (OK1) über 330R gegen Vcc. f.) Wo ist die Kollektorstrombegrenzung für den Transistor im CNY17? -> Zwischen Vcc und Pin5 (OK1) noch einen Strombegrenzungswiderstand legen. Wert so wählen, daß dein Ausgang noch genügend Strom "erhält", aber der Transistorkollektorstrom noch nicht zu groß ist (75R-1k). > Kann man auch AGND verschieben (mit Hilfe eines Spannungsteilers), zB auf 1V? Ich glaube nicht, habe zumindest keine "Erlaubnis" im Datenblatt gefunden. Andreas Schwarz hat letztens hierfür die Subtrahiererschaltung aus Günters Artikel empfohlen... http://www.mikrocontroller.net/articles/op.htm (ganz unten) ... -> dann hast du 0-3V und mußt natürlich Aref wieder anpassen... @edi: > wozu hast du einen RECHNER...? Nicht um damit Designpfusch mit Software auszubügeln. Schmittchen.
Um den Subtrahierer benutzen zu können, benötigt man eine negative Spannung. Die Verwendung von R-R OPs läßt auf darauf schließen, daß diese nicht vorhanden ist.
Hi allerseits, Danke für Eure Antworten! @edi: Im Programm wird bereits aufsummiert (bis 64) und anschliessend geteilt (durch 64). Nimmt aber ne menge Zeit in anspruch . @Schmittchen: Also bügle ich schon was das Zeug hält. Natürlich ist das nicht sehr schön, da hast Du Recht. Aber mir fällt es leichter zu programmieren, denn die Elektronik war bei mir immer schon eine Sache des Ausprobierens. Man könnte sich denken können, dass ich ein kleiner Indianer wäre, weil sich ständig Rauchzeichen gebe . a.) danke für die Formel (R16/(R1+R16))*5V. Ich habe die Spannung mit einem Poti eingestellt, und anschliessend die nächsten Werte als Festwiderstand eingebaut. So bekomme ich 4,2V. Werds aber noch mal prüfen. b.)100nF an Agnd. Wird gemacht. c.)Hab auf der Platine direkt verbunden d.)> Wo ist der obligatorische 100nF-C zwischen Vcc und GND direkt am AVR? hab ich vergessen, in die Schaltung einzutragen. e.)verschrieben, die 100Ohm sind 4K. f.) ich habe jetzt alles abgeändert und füge die Schaltung als Anhang bei. >Kann man auch AGND verschieben (mit Hilfe eines Spannungsteilers), zB auf 1V? Wie es thkaiser schon sagte, brächte ich für den OP Subtrahieret dann eine negative Spannung, (die ich nicht habe). Das ginge mit dem Verschieben des AGND viel eleganter. Also besten dank noch mal für die, unter anderem wirklich ausführlichen Antworten. Gruss Zoltan
AGND lässt sich nicht so einfach verschieben. Dieser Pin ist auch die GND-Referenz für die gesamte Port C Logik. Evtl. solltest du die mal Rail-ti-Rail OP anschauen. Hiermit kommst du auch mit einfacher Versorgungsspannung 0 Volt schon sehr nahe.
RAIL TO RAIL OP-AMPs, die ich so auf die schnelle gefunden habe: http://www.st.com/stonline/campaign/gold/linear/rail.htm http://www.linear.com/ezone/1782.html http://www.imtek.de/konstruktion/pdf/periph/LT_1635_datasheet.pdf Wenn ich Port C aber NUR für den AD-Wandler nutzen würde? Ich werde es am besten mal testen, ob ich AGND mit einem Spannungsteiler verschieben kann, und wie der AVR darauf reagiert.
Habe jetzt die, so glaube ich, beste Lösung gefunden. Es muss nicht ein teurer Rail to Rail Op (9 Euro) sein. Statdessen nehme ich einen "TLC272(1.40 Euro), Dual Single Supply Operational Amplifier". Der ist für eine unsymetrische Betriebspannug ausglegt, also GND an 0V. Die Ausgangsspannung liegt dabei(VCC=5V) im Bereich 0 bis 3.8V.
Hallo Zoltan! Ich bin ein Anfänger im Bereich AD-Wandler der AVR's. Mich würde interessieren, wie Du den AD-Wandler benutzt. Könntest Du mir vielleicht Deinen Code zuschicken? MFG, ################# Florian Wolling # #################
Hallo Zoltan, du solltest deine Referencespannung nicht durch einen Spannungsteiler einstellen, da du damit auch Schwankungen der Versorgungsapannung misst. Die Referenzspannung wird am besten mit einer Z-Diode stabilisiert. Gruß Oliver
Hi Oliver, danke für den Tipp. Damals ging es mir darum, überhaupt mal eine Referenzspannung zu bekommen, daher die einfache Aufbau mit Widerständen. Gruß Zoltan
Bitte melde dich an um einen Beitrag zu schreiben. Anmeldung ist kostenlos und dauert nur eine Minute.
Bestehender Account
Schon ein Account bei Google/GoogleMail? Keine Anmeldung erforderlich!
Mit Google-Account einloggen
Mit Google-Account einloggen
Noch kein Account? Hier anmelden.


