Hallo zusammen, ich habe ein Messgerät dass mir über einen BNC Stecker eine Masse und ein Analogsignal von +-10V ausgibt. Das Analogsignal möchte ich jetzt mit meinem A/D Wandler (dSpace I/O Karte) auf den Rechner bringen. Der A/D Wandler hat einen Differenzeingang dessen vereinfachtes Ersatzschaltbild (opv18) angehängt ist (R1 und R2 sind jeweils 1MOhm und R3 und R4 41kOhm). Rausgeführt sind die beiden Eingangspins und die Masse. Der Eingang hat einen Messbereich von 0-60V. Mein Problem ist (davon abgesehen das ich wenig Ahnung von Elektronik habe), das ich nur entweder negative oder positive Spannungen messen kann, jenachdem ob ich mit dem invertierendem oder dem nichtinvertierendem Eingang gegen Masse messe. Ich möchte aber gerne beides gleichzeitig messen. In meiner etwas naiven Vorstellungsweise hab ich mir jetzt 2 mögliche Lösungen überlegt: 1. Die Ausgangsspannung des Messgeräts von +-10 auf bspw. 0-20V ändern. Ist sowas mit vertretbarem Aufwand möglich und mit welchen Komponenten/Schaltungen/etc. könnte man das umsetzen? 2. Da ich genügend A/D Eingänge habe könnte ich mir auch einen Schalter vorstellen, der den Ausgang des Messgeräts bei positiver Ausgangsspannung auf einen Pin legt und bei negativer Ausgangsspannung auf einen anderen. Ist sowas mit vertretbarem Aufwand möglich und mit welchen Komponenten/Schaltungen/etc. könnte man das umsetzen? Ich würde mich über ein paar Lösungsansätze freuen :-) Viele Grüße
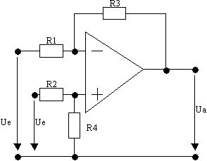
Geht. Ve wo R2 dran hängt kommt an die Versorgung zb 5V. Dann: R1 = 200k, R3 = 50k, R2 = 100k, R4 = 75K. Ergibt 0..5V am Ausgang bei +-10V am Eingang.
Bitte melde dich an um einen Beitrag zu schreiben. Anmeldung ist kostenlos und dauert nur eine Minute.
Bestehender Account
Schon ein Account bei Google/GoogleMail? Keine Anmeldung erforderlich!
Mit Google-Account einloggen
Mit Google-Account einloggen
Noch kein Account? Hier anmelden.
