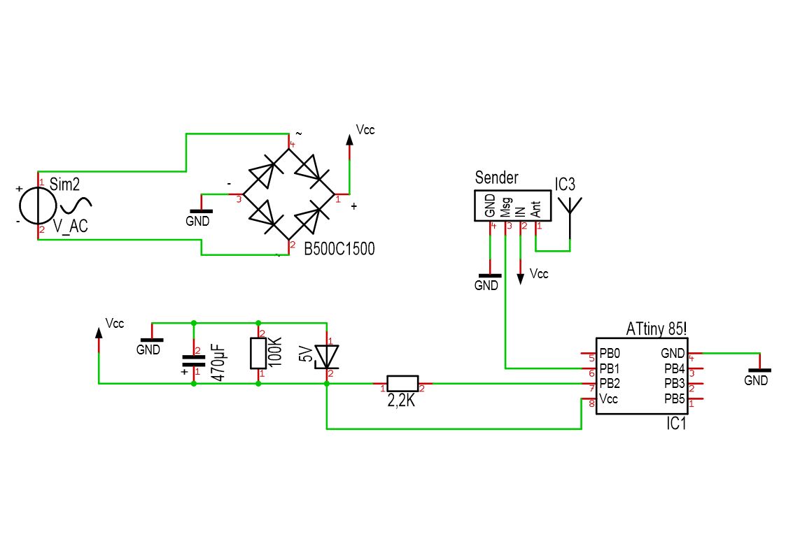
Hallo zusammen. Ich beschäftige mich noch nicht all zu lange mit Microcontrollern und Co, daher sind meine Frage für Profis vielleicht offensichtlich. Trotzdem kommt man als Anfänger nicht immer alleine drauf. Sobald ist einen Hinweis bekomme bin ich dann auch immer gerne bereit mir neues Wissen anzulesen :) Zu meiner Schaltung: Ich möchte erkennen wann eine Klingel losgeht und dann ein Signal per 433Mhz Sender an eine Basisstation weiterleiten. Der Klingeltrafo liefert eine Wechselspannung irgendwo zwischen 7 und 9V (das genaue Messergebnis muss ich nochmal nachschauen). Das soll in für den Attiny verarbeitbare 5V umgewandelt werden. Der Sender dagegen soll direkt an der (höheren) Spannung betrieben werden. Ich habe dazu schonmal eine Schaltung gezeichnet, bei der ich mir allerdings noch an einigen Stellen unsicher bin: - Ist die Schaltung grundsätzlich so in Ordnung? - Wie groß muss ich denn den Kondensator wählen? Bzw. wie berechne ich das? - Der 100k Widerstand soll den Kondensator wieder entladen, damit 2x Klingeln kurz nach einander erkannt wird. Ist das korrekt so? - Den 2,2k Widerstand habe ich in vielen ähnlichen Schaltungen an dieser Stelle gefunden. Ist der notwendig? Ist das zur Strombegrenzung? Ich hoffe ihr könnt mir weiterhelfen. Sollte ich angaben vergessen haben bitte Bescheid sagen.
PS das "5V" Bauteil ist natürlich eine 5(,1)V Zenerdiode.
kopfkratz Also erstmal fehlt da die passende RESET Beschaltung am Tiny und der obligatorische 100nF Blockkondensator direkt am Käfer. Statt der Diodenlösung nimm lieber einen LowDrop Regler um auf stabile 5V zu kommen wobei bei 7V min Du eher zu 3,3V Versorgung tendieren solltest. Warum Du die Stromversorgung für den Tiny als Meßpunkt nimmst ist auch unklar. Wenn Du an der Klingel max 9V Wechselspannung hast, kannst Du wie geplant mit einer Diode die Spannung auf 3,3V begrenzen (wie geht das ?) und die Halbwelle zur Detektion per ADC nehmen. Die Versorgung des Tiny muß unabhängig von der Meßleitung sein. Wenn Dein Sender nur angehen soll ist das sowieso Overkill, dann kannst Du den auch direkt mit Gleichrichtungsdiode an die Klingelleitung hängen. Aber was das eigentlich soll schreibst Du ja nicht ...
Reset Beschaltung = Pullup Widerstand am Reset Pin? Stimmt, den hab ich tatsächlich vergessen. Wird ergänzt. Der Kondensator ebenso. Welchen Vorteil hätte denn ein LowDrop Regler im Gegensatz zu meiner Lösung? 3,3V wären auch ok. Der Sinn der ganzen Sache ist es das Klingel"signal" drahtlos weiter zu leiten. Ich könnte den Sender natürlich direkt anschließen, aber dann fehlt mir ja jegliches "Protokoll" in der Nachricht, die dieser versendet. Dieser Sender soll aber später nur einer von vielen seinen, sprich in seiner Nachricht muss eine ID enthalten sein. Der eine Eingangspin ist tatsächlich überflüssig belegt. Überbleibsel einer alten Version. Eigentlich reicht es den Attiny beim anschalten eine Nachricht schicken zu lassen und einen Wert in den EEPROM zu schreiben.
Ich habe probiert die Anregungen einzubauen und bin auf einen neuen Entwurf gekommen. Ich habe einen 5V Spannungsregler verwendet und die Kondensatoren eingefügt. Außerdem einen PullUp am Resetpin. Die Schaltung sollte jetzt: - bei 8V AC den Sender mit 8V DC (-Verlust) betreiben - den Attiny mit 5V DC betreiben - damit immer kurz einschalten sobald jemand den Klingelknopf drückt. - Durch den Kondensator sollte eigentlich auch bei kurzem Drücken ausreichend Zeit für ein paar Aktionen des Attiny sein. Habe ich noch etwas übersehen/falsch? PS Wie kann man vernünftig bei Target 3001 Schaltungen als Bild exportieren? Ich finde nur eine TIFF Option die auch nur in 50% der Fälle korrekt funktioniert.
Bitte melde dich an um einen Beitrag zu schreiben. Anmeldung ist kostenlos und dauert nur eine Minute.
Bestehender Account
Schon ein Account bei Google/GoogleMail? Keine Anmeldung erforderlich!
Mit Google-Account einloggen
Mit Google-Account einloggen
Noch kein Account? Hier anmelden.

